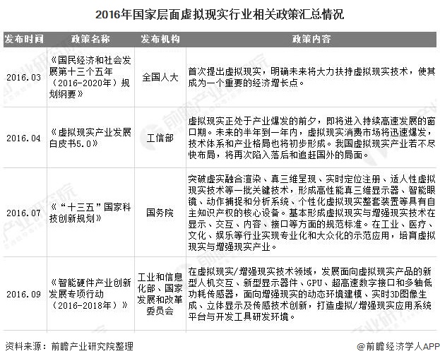
近年来,我国政府和各部门陆续颁布了多项政策,在技术研发、人才培养、产品消费等方面,支持虚拟现实行业的发展。2019年,我国对于虚拟现实产业发展支持力度加大,频频颁布政策推动虚拟现实产业发展。
2019年1月,工业和信息化部提出到2025年我国虚拟现实产业整体实力要进入全球前列,并明确了六项重点任务。国家政府机构还在视频产业、信息消费、购物、广电、虚拟现实技术等各个方面明确了虚拟现实产业发展方向。





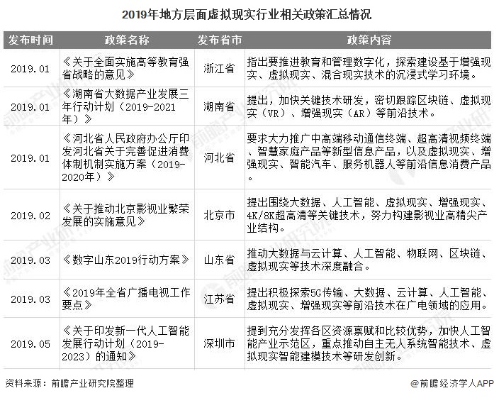
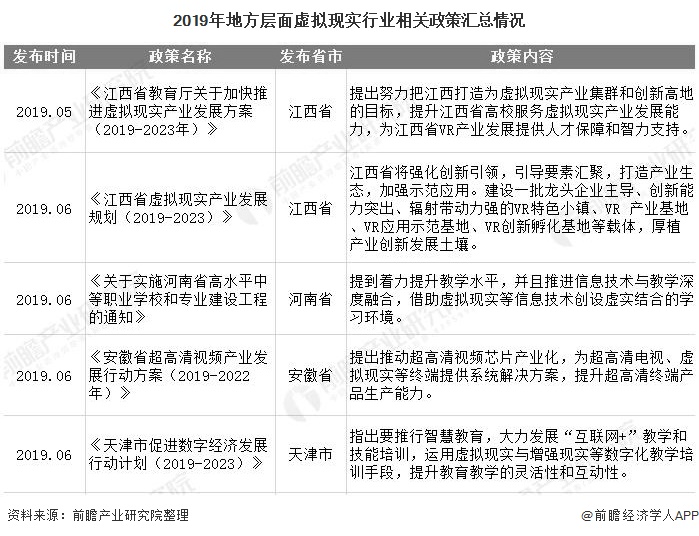
2019年地方层面虚拟现实行业相关政策汇总情况
除了国家层面出台的政策外,各省市地区根据当地的房展特点,也纷纷出台产业政策,大力支持虚拟现实行业的发展。2019年1月,浙江省发布《关于全面实施高等教育强省战略的意见》,指出要推进教育和管理数字化,探索建设基于增强现实、虚拟现实、混合现实技术的沉浸式学习环境。
2019年6月,江西省颁布《江西省虚拟现实产业发展规划(2019-2023)》,提出将强化创新引领,引导要素汇聚,打造产业生态,加强示范应用。建设一批龙头企业主导、创新能力突出、辐射带动力强的VR特色小镇、VR 产业基地、VR应用示范基地、VR创新孵化基地等载体,厚植产业创新发展土壤。



更多数据来源及分析请参考于前瞻产业研究院《中国虚拟现实(VR)行业市场需求与投资规划分析报告》,同时前瞻产业研究院提供产业大数据、产业规划、产业申报、产业园区规划、产业招商引资等解决方案。


雷达卡





京公网安备 11010802022788号







