氢燃料电池相对燃油和锂电池具备多重优势。燃料电池是继水力发电、热能发电和原子能发电第四种发电技术。各类燃料电池中,目前质子交换膜电池(PEMFC)最适合用于燃料电池汽车。相对锂电池汽车而言,氢燃料电池汽车没有续航里程短、加注时间长的问题。氢燃料电池汽车的续航里程能达到500-1000公里,与燃油汽车基本接近,燃料加注时间仅为几分钟,远远低于电动汽车数个小时的充电时间。除此之外,氢燃料电池汽车还具有效率高、清洁环保等诸多优势。

行业发展 政策先行
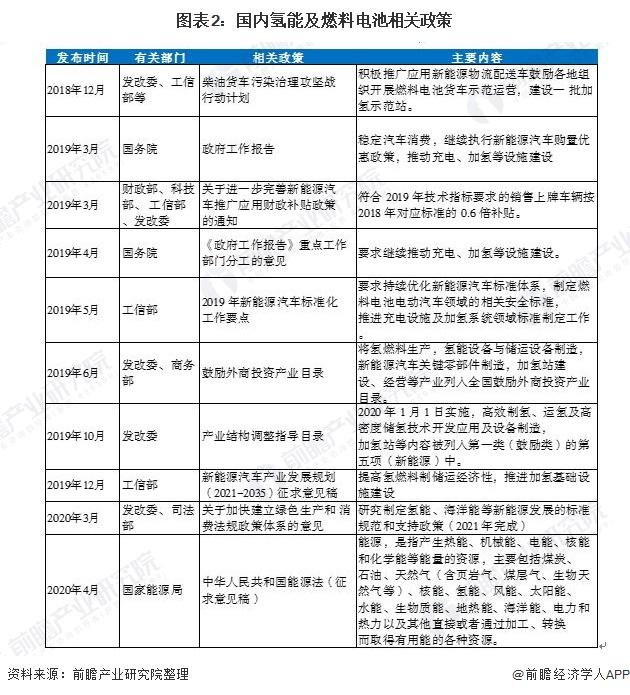
近一年多来,燃料电池频繁受到政策关注,加氢站建设突出强调。2019年“两会”期间,氢燃料电池产业首次被纳入政府工作报告,之后政策频出,在2019年12月工信部发布的《新能源汽车产业发展规划(2021-2035)》(征求意见稿)中,强调了要提高氢燃料制储运经济性,推进加氢基础设施建设。2020年4月10日国家能源局印发《中华人民共和国能源法(征求意见稿)》,明确提出优先发展可再生能源,相较2007年的版本氢能被列入能源范畴。

同时,地方政府从初始投资补贴和加氢补贴两方面,推出加氢站补贴方案。在各地方政府补贴方案中,根据加氢站加氢能力的不同分别给予初始投资补贴,而且针对加氢站的年度加氢量对每公斤氢气提供销售补贴,这两方面的补贴针对目前加氢站遇到初始投资大、氢气成本高两大难点给予有力支持。

规划数据VS行业数据,行业走到哪了?
燃料电池产业链技术产业化与技术目标不断细化。2019年6月18日,国家能源局等部委指导下首部《中国氢能源及燃料电池产业白皮书》发布,不仅更加明确燃料电池汽车、加氢站的数量的总量目标,而且对氢能源比例、燃料电池系统产能和相关电堆及零部件产值做出规划,燃料电池产业发展路径更为具体和系统。
与规划数据相比,国内氢能现状仍有一段差距,说明未来看,氢燃料行业仍有较大的成长空间以及可以预期,氢燃料行业仍将保持较快的发展速度。

我国氢能源技术仍存瓶颈
从技术发展水平来看,我国制氢技术较国际先进水平相比仍有一定差距。衡量氢能产业发展水平的核心在于氢能和燃料电池产业相关的核心技术是否能实现国产化,而非仅仅在于组装进口的核心零部件。
目前,在氢能产业方面,我国有部分技术已处于国际领先地位,如光催化和生物质制氢。但另一些与国际先进水平差距明显,如储氢环节,车载储氢罐和碳纤维目前仍存在瓶颈,我国在液氢储运技术方面较为薄弱;加氢站环节,氢气压缩机和加氢机技术与国外差距较大。综上从成本上考虑,我国率先选择在长续航里程运营型汽车上发展,主要系此类汽车在燃料电池的使用上,与电动和燃油相比,更易实现使用成本的经济性。

以上数据来源于前瞻产业研究院《中国氢能源行业发展前景预测与投资战略规划分析报告》,同时前瞻产业研究院提供产业大数据、产业规划、产业申报、产业园区规划、产业招商引资等解决方案。


雷达卡



京公网安备 11010802022788号







