无人配送行业分为室内配送和室外配送,室内配送的设备主要是配送机器人,室外配送则是配送物流车和无人机。考虑到技术、政策、产业链和应用场景的问题,前瞻推测室内配送中的配送机器人将成为无人配送中最先实现商业化的领域。
1、“最后一公里”配送对效率、安全和服务质量提出挑战
从“最后一公里”配送的痛点分析,核心问题在于配送效率、配送安全和配送服务质量的不可兼得,而究其根本原因在于配送标准化的困难性。市场上现存的解决方案有在社区便利店自提、约定送货上门时间、设置社区自提柜等等,这些方法一定程度上解决了货物安全问题和服务质量问题,但仅仅满足了消费端的需求,而供给端则增加了配送成本。为了供给端的降本增效,物流配送“最后一公里”需要更加智能化的手段来优化。

2、无人配送主要分为室内和室外配送
从无人配送的主要应用场景来看,主要分为封闭环境下的配送(室内配送)和非封闭环境下的配送(室外配送)。针对室内配送,主要由配送机器人提供服务;室外配送则由地面的配送物流车和天上的配送无人机共同发力。

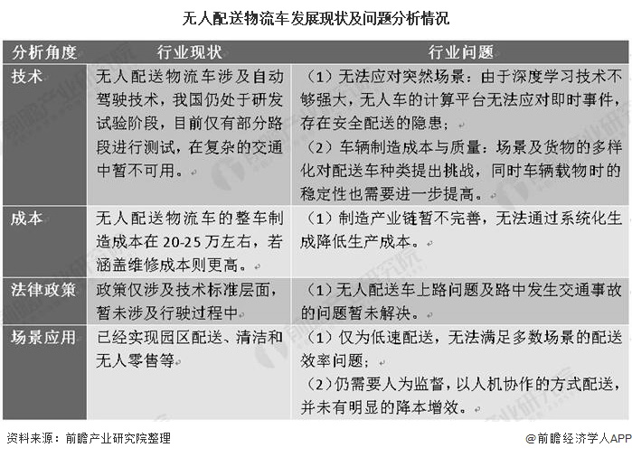
3、无人配送物流车处于试验阶段 政策和技术皆不完善
无人配送物流车由于技术处于试验阶段,相关制造产业链不完善,生产和维修成本居高不下,从而导致政府在实际应用中仅提供了技术研发政策而非场景落地政策。

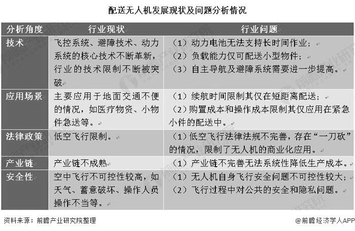
4、配送无人机被国家限制其商用化
考虑到低空飞行对公共安全的问题,政策对无人机的商业化应用仍存在限制,其次才是无人机自身的技术问题。

5、配送机器人的商家观念暂未转变
从配送机器人的行业分析来看,配送机器人作为服务机器人的子行业,技术和产业链相较完善,已经跨出了试验和研发阶段。现存在的主要问题是销售,即向B端客户(商家)的推广存在受阻,其次才是技术发展的多样性问题。

6、配送机器人将率先实现商业化
从上文分析中可知,受到客观环境的影响,室外配送难度较室内配送高。因此室内配送中的配送机器人在三大无人配送设备中最先跨出试验阶段,现已步入市场推广阶段。
配送机器人目前已经有落地场景,特别是在餐饮行业,已经有良好的示范案例实现商用,具体如云迹科技、普渡科技、真机智能等。因此前瞻推测,在无人配送领域,配送机器人将率先实现商业化。随着国家对无人机商业化限制的减小,前瞻预测无人机配送将成为下一个步入商业化的领域。
以上数据来源及分析请出来于前瞻产业研究院《中国无人机行业市场需求预测与投资战略规划分析报告》,同时前瞻产业研究院提供产业大数据、产业规划、产业申报、产业园区规划、产业招商引资等解决方案。


雷达卡




京公网安备 11010802022788号







