在与民生息息相关的环保领域,土壤修复产业近年来迅速兴起,成为继污水处理、大气治理、固废处理之后环保市场上又一重要细分板块。当前,土壤污染治理与修复已成为国际环境领域的研究热点,污染土壤修复技术正在加速实现市场化应用,相关的环保市场空间巨大。伴随国内土壤修复技术的突破,一个具有中国特色的土壤修复体系也呼之欲出。
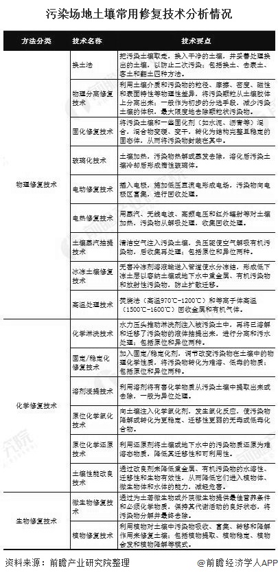
近年来,污染场地土壤修复技术的发展速度较快,已形成很多不同种类的技术方法。根据修复原理可分为物理、化学和生物修复技术,不过这种分类方法只是相对地,因为在土壤中所发生的反映一般都很复杂;根据修复处理工程的位置可分为原位修复技术与异位修复技术。国内外污染土壤修复技术研究与应用现状如下:

1、中国土壤修复专利公开数量逐年增长
以“土壤修复”为检索词,得出2010-2019年,我国土壤修复相关专利年申请量情况整体呈上升趋势。2010年,我国土壤修复专利申请量61件,2018年达到新高点,为1565件,2019年底为896件。

自2010年以来,我国土壤修复相关专利年公开量整体呈不断上升的趋势。2010年,我国土壤修复专利公开量47件,2019年升至1764件,截至2020年3月为236件。

根据对我国土壤污染修复相关专利申请受理机构的统计,北京建工环境修复股份有限公司申请数达58件;其次是江苏盖亚环境工程有限公司,专利申请书为55件。专利申请数排名前五的企业申请数量都在45件以上。

IPC国际分类号,将技术领域分为8个部,A部-人类生活必需(农、轻、医);B部-作业、运输;C部-化学、冶金;D部-纺织、造纸;E部-固定建筑物(建筑、采矿);F部-机械工程;G部-物理;H部-电学。我国土壤修复技术领域中B部占据了半壁江山,占比达57.97%,而C部和A部占比分别为28.15%和7.89%;其他部占比都在5%以下。

截至2020年3月,申请数量最多的专利是B09C1/00(污染的土壤的复原),其专利数量达到4368件;其次为C09K17/00(土壤调节材料或土壤稳定材料),专利数达1158件。肥料有关修复技术的专利位列第三,专利数为557件。

2、江苏土壤修复专利申请远超第二名
从我国区域上来看,截止2020年3月,江苏省土壤修复相关专利数量最多,为1197件,远远超过第二名的北京(762件),数量足足多出435件。排在第三名的省份为浙江省,相关专利数量为576件。

3、中国土壤修复技术将向绿色化发展
历经数十年的发展,污染土壤修复技术已经发生了翻天覆地的变化,而更高的修复标准也对其发展指明了方向。
首先,土壤修复技术的发展必然会更加强调绿色环保与生态保护。土壤修复的目的在于保持土壤良好条件,进而维持基于土壤的生态平衡与和谐。在生态环境保护理念不断进化的情况下,土壤修复技术不但要能够修复土壤,还要更加绿色、环保,不会造成二次污染,并能充分实现生态修复。
其次,技术的发展必然会向更加综合的方向发展。传统的生物、物理、化学修复方法各有优势,也各有缺陷。随着修复要求的提高,土壤修复技术必然会更加综合化,能够结合多方优势实现互补,提高实际修复效果。
最后,技术的发展还会更加偏向于工程化,为土壤修复体系的构建奠定基础,形成统一的技术、设备、评价、材料标准。只有这样,土壤修复技术才能在大规模工程中得以合理应用,充分发挥其作用。
以上数据及分析请参考于前瞻产业研究院《中国土壤修复行业市场前瞻与投资战略规划分析报告》,同时前瞻产业研究院提供产业大数据、产业规划、产业申报、产业园区规划、产业招商引资等解决方案。


雷达卡




京公网安备 11010802022788号







