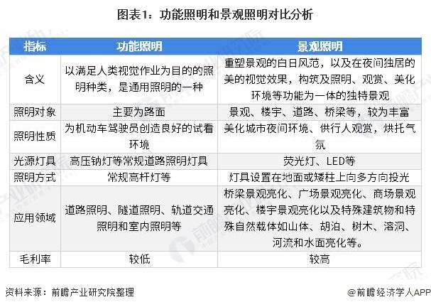
照明工程行业主要可分为功能照明和景观照明,由于目的性不同,两大细分市场在照明对象、照明性质、光源灯具和照明方式等均有所不同,在应用领域也各有侧重。
具体来看,功能照明以满足人类视觉作业为主要目的,因此其应用领域主要为道路照明、隧道照明、轨道交通照明和室内照明等,行业毛利率较低;而景观照明主要以重塑景观的白日风范,以及呈现美的视觉效果为目的,具备观赏和美化环境的作用,因此其应用场景主要为桥梁景观亮化、广场景观亮化、商场景观亮化、楼宇景观亮化以及特殊建筑物和特殊自然载体如山体、胡泊、树木、溶洞、河流和水面亮化等。

其中,功能性照明目前占主导地位,而景观照明的市场份额占比则在逐渐上升。2018年,我国功能性市场规模为3408亿元,占比约为78.46%;至2019年,功能性照明市场规模占比下降至77.75%,而景观照明市场份额则上升至22.25%。

功能性照明:智能化是未来趋势
2013-2019年,我国功能照明市场实现快速增长,从2013年的1320亿元增长至2018年的3408亿元,年均复合增速达到20.8%。2019年,行业市场规模进一步扩大,达到3825亿元左右。

从功能照明发展趋势来看,照明手段不断丰富、照明时间延长和智能化发展会成为我国功能性照明三大发展趋势。
1、照明手段不断丰富
原来单一的白炽灯轮廓照明,发展到集白炽灯、霓虹灯、泛光灯、反射标牌、内透灯箱以及激光、光导纤维、发光二极管等高科技照明手段的共存。在照明方式上,经历了线状(轮廓线)、面状(广告牌)、体形(建筑外轮廓)、体量(表面和内透)以及动静的结合、主次(建筑主体与环境要素)的结合,发展为各种手段的综合使用。
2、照明时间延长
从原来的重大节日发展到节假日乃至日常性的照明。有此建筑的景观照明已经开始考虑两套(平日、节假日),甚至三套(平日、一般节日、重大节日)照明方案。
3、智能化趋势
随着照明工程越来越多的功能要求,照明功能智能化的发展趋势愈发明显,它的智能化是通过智能照明控制系统实现的。智能照明系统融合了通信技术,智能控制技术,现场传感器检测技术,微电脑芯片技术,系统具备无线遥控、遥测、遥信的功能,采用数字化、智能化、模块化的数据采集终端,与上位机之间采用无线网络连接,总控制室配有集中监控系统,管理人员可通过手机和地图界面控制和管理整个城市的景观灯、照明亮化集中控制系统,同时也可以现场手动控制,具有技术性高,扩展性强,可靠性高,全天候、覆盖广的特点。
照明功能的智能化能更加节约资源、营造出立体感、层次感等舒适的气氛环境,有利于人们的身心健康。随着人们对精神与物质文明的进一步需求,智能化照明产品必将成为市场的宠儿,将被广泛应用于各处。

景观性照明:市场规模迅速增长
进入21世纪,科技发展日新月异,照明工程行业顺应节能环保的潮流,将高科技照明、节能照明等技术逐步应用到照明技术中,同时随着电子技术、光纤和导光管技术、投影技术、全息技术等的迅速发展及其在夜景照明中的应用,城市夜景所用灯具更加丰富,使得我国景观照明工程行业进入高速发展阶段。
如今,我国已成为最大的景观照明市场,景观照明市场规模从2013年的415.7亿元增长至2017年的796.1亿元,期间年均复合增长率达21.22%。预计2019年行业规模将超1000亿元。

以上数据来源于前瞻产业研究院《中国照明工程行业市场前景预测与投资战略规划分析报告》,同时前瞻产业研究院提供产业大数据、产业规划、产业申报、产业园区规划、产业招商引资等解决方案。


雷达卡



京公网安备 11010802022788号







