一、国家社科基金项目清单
1、数据来源:国家哲学社会科学规划办
2、时间跨度:1991-2024年
3、区域范围:全国,达10万项
4、指标说明:国家社科基金设有马克思主义·科学社会主义、党史·党建、哲学、理论经济、应用经济学、政治学、社会学、法学、国际问题研究、中国历史、世界历史、考古学、民族问题研究、宗教学、中国文学、外国文学、语言学、新闻学与传播学、图书馆·情报与文献学、人口学、统计学、体育学、管理学等23个学科规划评审小组以及教育学、艺术学、军事学三个单列学科,已形成包括重大项目、年度项目、特别委托项目、后期资助项目、西部项目、中华学术外译项目等六个类别的立项资助体系。





二、国自然、国社科、教育部
立项申请书范本(超100份,经管类)





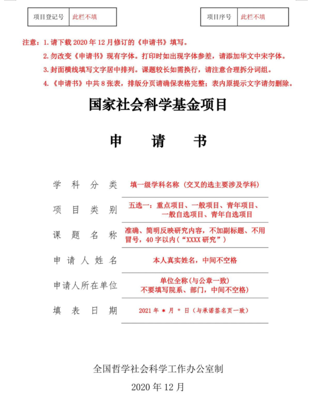
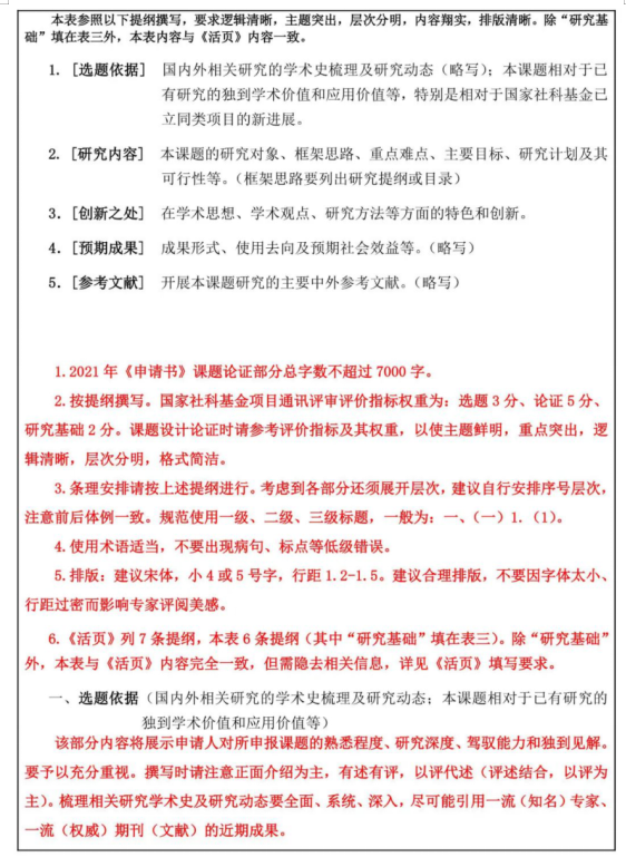
三、申报书填写说明
分享一下国家社科基金项目申请书的结构,以及表格各个部分的填写要点、撰写思路以及一些细节提示,这都具有重要的参考价值。


四、国社科开题中期和结题报告等

附赠其他资料——其他标书


【资料】1991-2024年国家社科基金立项清单和近100份申请书范本
(76 Bytes, 需要: RMB 32 元)


雷达卡



京公网安备 11010802022788号







