计算机毕业设计springboot基于Android平台个人理财系统设计与实现3e49h9(配套有源码 程序 mysql数据库 论文)
这套源码可以在文本联xi,先看具体系统功能演示视频领取,可分享源码参考。
移动互联网将钱包搬进了手机,也让“花钱”这件事变得前所未有的轻松。当支出悄无声息地从屏幕中溜走时,人们反而更需要一个随时待命的“账房先生”。因此,我选择了Android平台,用SpringBoot作为支点,MySQL作为账本,设计出一套随身的个人理财系统——让每一笔收入、支出、预算和统计都能一键落库,一目了然。
整套系统采用B/S三层架构:表现层使用Android原生界面完成交互;业务层交由SpringBoot统一调度;持久层则由MySQL记录所有流水。只要手机在手,用户就能完成以下全部操作:
- 登录/注册
- 首页导航
- 系统公告浏览
- 个人中心信息维护
- 支出分类增删改查
- 收入分类增删改查
- 支出登记(记账)
- 收入登记(记账)
- 理财预算设置(日预算、月预算)
- 日志查看
- 轮播图与“关于我们”等系统配置项管理
功能全景一句话概括:将“记一笔、看一类、控一块、统一切”浓缩进一部Android手机,SpringBoot后台24小时在线算账,使个人财务真正实现“随时记录、随时查看、随时节省”。
注:以上是纯课题毕业设计功能介绍,并非实际开发完成,最终开发完成的毕业设计程序以下面的环境软件、功能图和界面为准。
系统所需的环境软件:idea、eclipse+mysql5.7、8.0+Navicat+JDK1.8+tomcat7.0
3.1 可行性分析
3.1.1 经济可行性分析
本系统所需的所有工具都是开源且免费的,并且由于系统结构不复杂,用户维护系统的费用也不高。因此,从经济角度来说,本系统的可行性是可行的。
3.1.2 技术可行性分析
在该论文中,个人理财系统将采用B/S架构,主要使用Java语言进行后端开发,同时选择MySQL作为持久层交互数据库。系统还采用了Spring Boot框架,使开发过程更高效简便。这里使用的MVC三层架构,将业务逻辑、数据存取和界面显示分离开的程序开发模式,可以将所有业务逻辑整合到一个实体类中。这样在有新需求或需要变更时,只需修改对应的功能模块,极大地方便了程序维护,提高了可扩展性。
3.2 系统需求分析
3.2.1 功能需求
本论文中的个人理财系统以普通管理和用户核心的日常信息维护工作为主,涵盖了系统首页、个人中心、普管管理、用户管理、支出分类管理、收入分类管理、支出登记管理、收入登记管理、理财预算管理、日志管理和系统管理等功能。采用该系统可以满足普管和用户日常管理工作的基本需求。本系统与普管和用户的操作全过程相契合,从登录开始录入系统,记录个人理财信息,使普管和用户对系统的管理清晰规范,信息检索和维护简单高效,从而提高工作效率。
系统用户用例如下:

图3-1 管理员用例图

图3-2 普管用例图

图3-3 用户用例图
3.2.2 性能需求
- 故障率低: 个人理财系统需要保持较低的故障率,以确保系统的稳定运行。为此,除了保证硬件可靠外,在程序设计上也需要增加预防性功能,如在某个功能出现故障时提供错误信息并结束该功能,防止因一个功能的故障导致整个系统瘫痪。
- 界面友好: 个人理财系统的设计目的是帮助普管和用户更高效轻松地进行日常管理工作。因此,系统应该易于上手使用,界面需要简洁明了、清晰易懂,并为用户提供必要的提示信息,如登录时用户名或密码输入错误的提示。
3.2.3 安全性需求
首先,必须确保服务器不受攻击,数据库不能暴露在互联网中。对不同用户赋予相应的权限,使他们只能进行权限范围内的操作。数据库中的多用户管理应保护用户的敏感信息,如身份证信息,只有最高权限的数据库管理员可以查询。
3.3 系统流程分析
3.1 系统操作流程
系统操作流程如图3-4所示:

图3-4 系统操作流程图
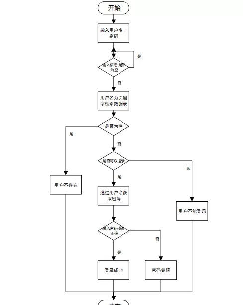
3.2 登录流程
登录流程如图3-5所示:

图3-5 登录流程
3.3 个人中心管理流程
个人中心管理流程如图3-6所示:

图3-6 个人中心管理流程
3.4 本章小结
本章详细阐述了论文中个人理财系统所需实现的需求,涵盖了系统的可行性分析、功能、性能及安全需求的评估,并按顺序描述了不同用户身份下的业务流程。通过这些分析和说明,具体的功能实现目标更加明确,为后续的设计与实施提供了坚实的基石,有助于程序开发的顺利推进。
4 系统设计
经过前几章的深入探讨,个人理财系统已具备良好的构建基础。在当前的第四章中,将详细介绍系统的具体实现方案。
4.1 系统结构设计
随着互联网的发展和国内外众多B/S架构优秀系统的广泛应用,B/S模式已成为开发主流。本论文中的个人理财系统同样采用了B/S架构的标准三层设计,即表现层、业务逻辑层和数据持久层,并在表现层应用了MVC设计模型。
利用B/S架构,核心业务逻辑集中在服务器端处理,简化了开发流程。虽然这可能增加服务器负担,但Ajax等技术的出现使得前端也能承担部分业务处理任务,减轻了服务器的压力。
B/S架构将系统分为三层:表现层负责接收和响应客户端请求;业务逻辑层处理核心功能并与其他层级交互;数据持久层则管理数据存储。各层之间相对独立,修改某一层不会影响其他层次的功能,这种设计提升了系统的扩展性和灵活性。
分层的设计方法让开发者能够专注于特定的系统层面,每个层面的任务明确,降低了模块间的耦合度,有利于代码复用,并显著减少了系统维护和功能扩展的成本。
4.2 系统功能模块设计
个人理财系统的用户群体主要分为三类:管理员、普通管理员和普通用户。每种用户类型拥有不同的权限范围,系统据此划分为三个主要的功能模块。
4.2.1 管理员模块
管理员享有最高权限,可访问并操作所有功能模块,包括查看与管理个人理财信息、录入新数据、查询、删除和编辑权限内的记录,并负责系统的维护管理工作如用户登录信息管理和权限设置。
4.2.2 普通管理员模块
普通管理员的主要职责涵盖个人信息的更新、支出和收入分类管理、登记收支情况、理财预算规划以及日志记录等操作。
4.2.3 用户模块
普通用户可以修改自己的基本信息,并对个人支出、收入及理财计划等功能进行管理。
4.3 系统功能结构设计图
上述提到的所有功能,均通过功能结构图以简明扼要的形式展示。这种图表能够直观地描绘复杂的系统架构,为后续的设计和测试提供清晰的方向,并在设计初期帮助确定系统的具体功能。
如图4-1所示的是系统的整体功能结构图。

图 4-1 系统总体结构图
4.4 数据库设计
数据库是所有信息管理系统的核心,对系统性能和功能实现具有决定性影响。本系统的数据库将根据管理员、普通管理员和用户的属性进行设计,并定义表的结构及各表之间的关系。
4.4.1 概念模型设计
在程序开发中,数据库是不可或缺的部分,存储了系统的所有数据。为了清晰规划,通常首先构建E-R图(实体-关系图),以明确各个实体及其关联。以下是本系统中的几个关键实体示例:
- 关于我们实体属性 如下图所示:

图4-2 关于我们实体属性图 - 收入登记实体属性 如下图所示:

图4-3 收入登记实体图 - 日志实体属性 如下图所示:

图4-4 日志实体图
(4)普通实体属性图见下图。
图4-5 普通实体图
(5)系统公告实体属性图如图所示。
图4-6 系统公告实体图
5.1 App前端功能实现
5.1.1 登录注册界面的实现
首先双击打开App,连接网络后将显示本系统的登录界面。这是进入App的第一个页面“登录”,成功进入该登录界面意味着App启动正常,接下来可以操作系统提供的所有功能。登录界面见下图。
图5-1 登录界面
首次使用本App的用户需要先进行注册,点击“注册”后将跳转到注册页面,在此录入用户信息并确认无误后,系统会自动返回登录界面。登录成功后即可享受App提供的所有服务。注册界面见下图。
图5-2 注册界面
5.1.2 App首页功能的实现
App首页是用户完成注册和登录后的首个访问页面,通过底部导航栏可以进入相应网页进行操作。App首页界面见下图。
图5-3 App首页界面图
系统公告:在系统公告界面输入标题搜索,可查看详细的系统公告信息。系统公告详情界面见下图。
图5-4 系统公告详情界面图
5.1.3 用户功能
用户登录后点击“我的”进入用户功能页面,在此可详细操作支出记录、收入记录和理财预算等。用户功能界面见下图。
图5-5 用户功能界面图
5.2 App后台实现
后台登录时,需在登录页面选择角色,并正确输入用户名和密码后进入操作系统进行操作。后台登录界面见下图。
图5-6 后台登录界面图
5.2.1 管理员功能模块
管理员登录后可以对系统首页、个人中心、普通管理、用户管理、支出分类管理、收入分类管理、支出记录管理、收入记录管理、理财预算管理和日志管理等功能进行详细操作。管理员功能界面见下图。
图5-7 管理员功能界面图
普通管理:在普通管理页面输入账号查询,新增或删除普通信息列表,并根据需要查看、修改和删除普通详情;见下图。
图5-8 普通管理界面图
支出分类管理:在支出分类管理页面输入类别进行查询,新增或删除支出分类信息列表,并根据需要查看、修改和删除支出分类详情;见下图。
图5-9 支出分类管理界面图
收入记录管理:在收入记录管理页面输入登记时间、类别和用户账号进行查询、删除或统计收入记录信息列表,并根据需要查看、修改或删除收入记录详情;见下图。
图5-10 收入记录管理界面图
系统管理:在系统公告页面输入标题进行查询,新增或删除系统公告信息列表,并根据需要查看、修改和删除系统公告详情,还可以对关于我们、系统简介和轮播图进行详细操作;见下图。
图5-11 系统管理界面图
5.2.2 普通管理员功能模块
普通管理员登录后可以对系统首页、个人中心、支出分类管理、收入分类管理、支出记录管理、收入记录管理、理财预算管理和日志管理等功能进行详细操作。普管功能界面见下图。
图5-12 普通管理员功能界面图
支出分类管理:在支出分类管理页面输入类别进行查询,新增或删除支出分类信息列表,并根据需要查看、修改和删除支出分类详情;见下图。
图5-13 支出分类管理界面图
收入记录管理:在收入记录管理页面输入登记时间、类别和用户账号进行查询、删除或统计收入记录信息列表,并根据需要查看、修改或删除收入记录详情;见下图。
图5-14 收入记录管理界面图
源码无偿分享,文末领取


雷达卡


京公网安备 11010802022788号







