摘要
RDA范式借助可信技术与标准化封装,构建“数据-资产-资本”的转换路径,将企业的沉睡数据激活为可确权、可交易、可融资的关键金融元素。
引言
在企业数字化转型的过程中,数据量呈几何级增长。这些数据涉及消费者行为、生产流程、供应链流转等多个方面,构成了企业的数字映像。然而,长期以来,这些庞大的数据在资产负债表上却处于“隐形”状态。它们不仅未能直接贡献财务价值,其存储、治理与安全保障反而成为一项不断增加的运营成本。数据,被誉为“新的石油”的资源,在多数企业中仍然处于“休眠”的日志文件状态。
RDA(Real Data Assets,真实数据资产)范式的提出,旨在根本上改变这一状况。它不仅仅是一个数据分析或数据交易的概念,而是一套完整的设计,旨在将原始数据转化为标准化的金融资产。这一转变意味着企业的数据管理策略需要从被动的成本控制转向主动的资产管理。对于当今的企业管理者和技术架构师来说,理解和布局RDA,已经从一个关于未来机会的选择题,转变为关系到核心竞争力的必答题。
一、RDA范式解析:从技术原语到资产定义
RDA的核心目标是为数据赋予明确的资产属性,使其能够像传统资产一样被管理、衡量、流通和融资。这需要一套全新的技术和制度框架作为支持。
1.1 RDA的诞生背景与核心诉求
RDA的出现并非偶然,而是数字经济发展的必然结果。其背后的推动力主要来源于三大核心诉求。
诉求一:数据价值的财务确认。企业拥有的大量数据具有巨大的潜在价值,但在现有的会计准则下,这些内部生成的数据难以作为无形资产入账。这导致企业市值与其实际价值之间存在差异。RDA的主要目标是解决数据资产的合规“入表”问题,使其价值在财务上得以显现。
诉求二:数据要素的流通配置。数据孤岛现象严重阻碍了数据价值的释放。高效、安全、合规的数据流通是实现数据要素市场化配置的前提。传统的数据交易模式因权属不明、隐私泄露、定价困难等问题而进展缓慢。RDA旨在通过技术手段建立信任,为数据流通扫除障碍。
诉求三:企业融资渠道的拓展。特别是对于拥有大量数据的轻资产科技公司,传统的基于固定资产的信贷模式难以满足其融资需求。将数据转化为可信的抵押品,开辟新的融资渠道,是RDA最具吸引力的应用前景。
1.2 RDA的技术内核与架构
RDA范式并非单一技术,而是一个集成了多种前沿技术的综合架构。其技术内核旨在解决数据资产化过程中信任、安全、效率与合规四大核心问题。
RDA技术架构分层模型
| 层次 | 核心技术 | 主要功能 |
|---|---|---|
| 基础设施层 | 分布式账本技术 (DLT)、可信执行环境 (TEE)、分布式存储 (IPFS/Filecoin) | 提供不可篡改的权属登记、可信的数据计算环境和去中心化的数据存储能力,构建信任基础。 |
| 数据封装层 | 数据标准化协议、元数据管理、去中心化标识符 (DID)、可验证凭证 (VC) | 将原始数据清洗、治理后,封装成包含元数据、权属信息、合规凭证的标准化资产单元。 |
| 资产管理层 | 智能合约、预言机 (Oracle)、隐私计算 (MPC/FL/ZKP) | 实现资产生命周期的自动化管理,包括交易撮合、使用授权、收益分配、风险监控等,同时保障数据隐私。 |
| 应用与金融层 | 数据交易所、DeFi协议、资产证券化 (ABS) 平台、风险评估模型 | 提供数据资产的交易、融资、衍生品开发等上层应用,连接数据资产与金融市场。 |
这个架构的核心理念是“链上确权、链下存储、密态计算”。
- 链上确权:将数据资产的元数据、权属信息、交易记录等关键凭证记录在分布式账本上,利用其不可篡改和可追溯的特点,固化资产的法律地位。
- 链下存储:原始数据本身通常体积庞大,不适合直接存储在链上。它们被存放在企业本地或分布式存储系统中,通过哈希指针与链上凭证进行关联。
- 密态计算:在数据需要被使用或验证时,通过隐私计算技术,在不暴露原始数据内容的情况下完成计算,实现“数据可用不可见”,从根本上解决数据流通中的隐私泄露风险。
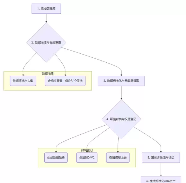
1.3 资产封装与标准化流程
将一份原始的日志文件转变为一份合格的RDA,需要经历一个严格的标准化流程。这个过程类似于将原油提炼成标准等级的汽油,使其具备可互换性和市场流动性。
流程详解:
- 数据盘点与治理:首先需要对企业内部数据进行盘点,筛选出具有潜在价值的数据集。随后进行严格的数据清洗、脱敏和合规性审查,确保数据的质量和合法性。
- 标准化与元数据提取:将经过治理的数据按照统一标准进行格式化,并提取关键元数据,如数据来源、时间戳、数据维度、质量评分等。
- 可信封装与权属登记:这是RDA的核心步骤。利用区块链技术,为该数据集生成一个唯一的哈希值作为其“指纹”。同时,创建一个去中心化标识符(DID)来代表该数据资产,并通过可验证凭证(VC)来声明其权属和合规状态。这些信息被记录在分布式账本上,完成不可篡改的确权。
- 估值与评级:对封装后的数据资产进行估值和评级,为其进入市场交易提供依据。
引入独立的第三方评估机构,从数据质量、稀有性、应用价值、历史表现等多个角度对数据资产进行价值评估和信用评级。
生成RDA资产:最终,这份包含数据摘要、权属凭证、估值报告和使用规则的标准化数据包,就构成了一份可进入市场的RDA。
1.4 与传统数据交易的区别
RDA范式并非对传统数据交易的简单升级,而是一种根本性的模式转变。
| 对比维度 | 传统数据交易 | RDA范式 |
|---|---|---|
| 交易标的 | 原始数据、API接口、数据报告 | 标准化、可互换的数据资产凭证 |
| 核心模式 | “数据中介”或“数据超市”模式 | “资产交易所”或“金融市场”模式 |
| 信任基础 | 依赖平台方的集中化信用背书 | 依赖技术信任(密码学、共识机制) |
| 权属关系 | 模糊,容易引发争议 | 清晰,全生命周期可追溯 |
| 价值形态 | 主要为使用价值,一次性交易 | 兼具使用价值与金融价值(可抵押、可证券化) |
| 隐私保护 | 依赖法律条款和数据脱敏 | 依赖隐私计算技术,实现“可用不可见” |
| 流动性 | 较差,非标产品,交易摩擦较大 | 较高,标准化资产,易于撮合和流通 |
在传统模式下,买卖的是数据本身的使用权,更像是一种服务采购。而在RDA模式下,交易的是代表数据背后一系列权益的资产凭证,这使其具备了金融产品所需的标准化和流动性,为后续的融资活动奠定了基础。
二、“三可”目标的实现路径与技术栈
RDA的核心目标是实现数据资产的“可确权、可交易、可融资”。这三个目标紧密相连,逐步推进,其背后都有一套精密的技术栈作为支撑。
2.1 可确权 (Verifiable Ownership)
确权是数据资产化的逻辑起点。如果一份资产的归属无法被明确、可信地界定,那么后续的交易和融资便无法进行。
2.1.1 基于DLT的数据权属登记
分布式账本技术(DLT),尤其是区块链,是实现可信确权的基础。
- 不可篡改的登记簿:每次数据资产的生成、权属的变更,都会作为一笔交易被记录在区块链上。一旦被多数节点确认,该记录便无法被单方面篡改,提供了司法级别的存证效力。
- 交易的原子性:利用智能合约,可以实现“一手交钱,一手交货”的原子性操作。例如,数据使用权的转移和费用的支付可以在一个交易中被绑定,要么同时成功,要么同时失败,杜绝了违约风险。
- 去中心化的信任:信任不再依赖于单一的中心化机构,而是由网络中的多个参与方共同维护,增强了系统的鲁棒性和公信力。
2.1.2 全生命周期溯源的技术实现
RDA不仅要确权“此时此刻”的归属,还要能追溯其“前世今生”。
- 数据血缘(Data Lineage)追踪:通过在数据处理的每个环节(采集、清洗、聚合、分析)都生成相应的链上凭证,并将这些凭证通过密码学哈希关联起来,可以构建一幅完整的数据血缘图谱。这使得监管机构或审计方可以轻松核查数据的来源是否合规,处理过程是否符合规定。
- 版本控制与变更管理:当数据资产发生更新或衍生出新的资产时,同样可以通过链上交易来记录这种演变关系,确保每一个版本的权属都清晰可查。
2.1.3 DID与可验证凭证 (VC) 的应用
W3C标准的去中心化标识符(DID)和可验证凭证(VC)为数据资产提供了现代化的身份管理框架。
- DID作为资产的“身份证”:每个RDA都可以拥有一个独立的DID,它是一个全球唯一的、由资产所有者控制的标识符。与传统的URL或数据库ID不同,DID不依赖于任何中心化的注册机构。
- VC作为资产的“资质证书”:数据资产的各种属性,如合规认证、质量评级、估值报告等,都可以由权威第三方签发成VC,并与资产的DID进行绑定。使用者可以随时独立地验证这些凭证的真伪和有效性,极大地降低了信任成本。
2.2 可交易 (Tradability)
在清晰确权的基础上,数据资产便具备了进入市场流通的条件。RDA模式下的交易平台,更像一个数字资产的“纳斯达克”。
2.2.1 交易平台架构与核心模块
一个支持RDA交易的平台,其技术架构远比传统的数据中介复杂。
- 订单簿与撮合引擎:提供类似股票交易所的买卖挂单和自动撮合功能,实现价格发现。
- 链上清结算层:资产的交割与资金的结算通过智能合约在链上自动执行,实现T+0甚至实时的清结算,极大地提升了交易效率和安全性。
- 合规与监管接口 (RegTech):平台需内置KYC/AML(了解你的客户/反洗钱)模块,并为监管机构提供可审计的、加密的监管节点或接口,确保所有交易活动都在合规框架内进行。
- 第三方服务生态:平台需要集成估值、评级、审计、保险、法律咨询等第三方服务,为交易双方提供全方位的支持。
2.2.2 智能合约在交易中的角色
智能合约是实现交易自动化的核心。它可以被编程来执行复杂的、带条件的交易逻辑。
- 自动化版税分配:一份数据资产可能由多个原始数据方贡献。智能合约可以在每次交易或使用发生后,根据预设的贡献比例,自动将收益分配给所有相关方。
- 精细化的使用授权:智能合约可以根据不同的使用场景和需求,灵活设定权限,确保数据资产的安全和合理使用。
数据资产的买卖不一定涉及所有权的完全转移,而是可能仅授予特定的使用权。例如,智能合约可以设定,买方只能将数据用于特定模型的训练,使用次数不超过10次,且使用期限为3个月。一旦超出约定,访问权限会自动失效。
数据托管与验证:在某些交易场景中,数据可以托管在由智能合约控制的信任执行环境(TEE)中。买方只能提交代码到TEE中运行并获取结果,而无法接触原始数据,确保数据的安全。
2.2.3 估值模型与价格发现机制
数据资产的估值是行业公认的一个挑战,因为它们不像实物资产那样具有明确的折旧和成本。在RDA框架下,通常使用混合估值模型。
- 成本法:评估数据收集、存储、治理、合规等环节的总成本。
- 市场法:参考市场上类似数据资产的交易价格。这需要一个流动充足的市场作为前提。
- 收益法:预测该数据资产未来可能产生的现金流(如通过精准营销带来的销售增长、通过优化供应链节省的成本),并将其折现到现在价值。
交易平台通过公开、连续的交易匹配,为数据资产提供了动态的价格发现机制。活跃的交易能够不断调整和反映资产的公平价值,为后续的融资活动提供定价基准。
2.3 可融资 (Financiability)
当数据资产明确了所有权、具有公平的价格和一定的流动性后,其作为金融抵押品的价值就显现出来。这是RDA范式最具创新性的部分。
2.3.1 数据资产抵押融资的技术流程
企业可以将其持有的RDA作为抵押物,向金融机构申请贷款。整个过程可以通过技术手段实现高度自动化和透明。

关键技术点:
- 资产上链锁定:企业通过与智能合约互动,将其RDA资产凭证的所有权暂时转移到合约地址。在贷款偿还之前,企业不能单方面转移或出售该资产。
- 自动化违约处理:贷款合约中预先设定了违约条款。一旦企业未能按时还款(可以通过预言机监测其银行账户状态),合约将自动触发,将被抵押的RDA所有权转移给金融机构,避免漫长的法律程序。
- 资产价值动态监控:金融机构可以通过RDA平台实时监控抵押资产的市场价格。当资产价值低于某一阈值时,智能合约可以自动向企业发送追加保证金的通知,有效控制风险。
2.3.2 数据资产证券化 (ABS) 的架构
对于能够产生稳定、可预测未来现金流的数据资产(例如,某个SaaS服务的数据API调用费用、某个精准营销数据包的服务费),企业可以将其进行资产证券化(ABS)融资。
- 资产池构建:企业(发起人)将一批同质化的数据资产的未来收益权打包,构建一个基础资产池。
- 设立特殊目的载体 (SPV):将该资产池“真实出售”给一个独立的SPV。SPV在法律上与发起人的破产风险隔离。
- 发行证券:SPV以该资产池产生的未来现金流作为偿付来源,向资本市场发行分级的资产支持证券(优先级、次级等)。
- 区块链的作用:利用区块链记录每一笔基础资产的现金流生成和支付过程,可以显著提高ABS产品的透明度,使投资者能够实时穿透底层资产,有效减少信息不对称。
2.3.3 风险控制与合规技术
数据资产融资的风险控制是金融机构最为关心的问题。
- 数据质量下降风险:需要建立持续的数据质量监控机制。可以通过在TEE中定期运行数据质量审计脚本来验证,并将结果通过预言机上传至链上。
- 数据泄露与滥用风险:通过强制要求数据使用者在隐私计算环境中调用数据,可以从技术上防止数据泄露。
- 合规性风险:数据资产的合规状态(如用户授权是否过期)需要动态管理。智能合约可以与合规数据库联动,一旦资产的合规凭证失效,其交易和融资权限将自动冻结。
通过上述技术堆栈的综合应用,RDA为数据从原始记录到金融工具的全过程提供了坚实的技术保障,使“三可”目标得以真正实现。
三、重塑商业价值与行业应用

RDA范式的影响远远超过技术层面,它正在深刻地重塑企业的商业模式、估值逻辑乃至整个行业的竞争格局。其核心价值在于打通了“经营数据 → 可信资产 → 市场信用 → 金融资本”的完整闭环。
3.1 从“广泛撒网”到“精准手术”:运营模式的精确重塑
将数据资产化,首先带来了企业内部运营效率的革命性提升。过去,数据分析的结果往往是滞后和孤立的见解。而当数据成为可以实时量化和调用的“资产”时,它可以深入业务流程,实现前所未有的精准度。
- 零售与消费品行业:这是RDA应用最直观的领域。传统零售依赖经验和宏观数据进行铺货和营销,如同“广泛撒网”。通过将消费者行为数据(点击、浏览、加购、复购率等)封装成RDA,企业可以构建动态的用户画像资产。这些资产能够驱动“精准手术”式的运营。
- 动态定价:根据实时销售数据资产和库存数据资产,结合外部市场情绪数据资产,实现商品价格的毫秒级动态调整。
- 供应链优化:将销售预测数据资产与上游供应商的产能数据资产进行可信交换与联合分析(通过隐私计算),实现从被动补货到预测性备货的转变,大大降低库存成本和缺货风险。
- 个性化服务:
为每位用户设立一个加密且用户自主授权的个人数据资产账户,企业仅在取得授权后方可调用这些资产提供服务推荐,此举不仅优化了用户体验,还有效应对了数据滥用的合规挑战。
跨领域的应用扩展:
RDA的价值远超零售业。其模式具有极高的可复制性,正逐渐渗透至各个行业。
RDA在不同行业的应用场景实例
| 行业 | 核心数据资产 | 典型应用场景 | 商业价值 |
|---|---|---|---|
| 制造业 | 设备运行状况数据、生产合格率数据、能源消耗数据 | 将生产线数据打包成“预测性维护”资产,销售给设备制造商或保险公司;将能源消耗数据转化为资产,用于申请绿色贷款或参与碳交易。 | 减少运维费用、开发新的数据服务收入来源、支持ESG融资。 |
| 金融业 | 企业运营流水数据、供应链交易数据(不含个人资料) | 将中小企业的运营数据转化为资产,作为其信用评级的补充,解决其融资难题;构建基于多源数据的反欺诈模型资产。 | 扩大普惠金融服务、提高风险控制模型的准确性。 |
| 医疗健康 | 去标识化的临床试验数据、可穿戴设备健康数据 | 在保障隐私的基础上,将多家医院的病例数据通过联合建模(Federated Learning)整合,加快新药研发速度;个人可授权自己的健康数据资产给研究机构。 | 加速科研进展、促进个性化健康管理。 |
| 物流业 | 货物运输状态数据、仓库周转率数据、车辆行驶数据 | 向货主和金融机构提供实时物流数据资产,用于优化路径和提供供应链金融服务;将司机的安全驾驶行为数据资产化,用于差异化的车险定价。 | 提高物流效率、创新金融产品、降低保险费用。 |
3.2 激活无形资产:重塑企业估值与资本运作
RDA对企业最深刻的影响在于,它改变了企业的资产负债表结构和资本市场的估值逻辑。
实现数据“入账”:
随着国家相关会计准则的逐步实施,符合RDA标准的数据资产有望正式成为企业的无形资产。这意味着,企业长期投资积累的数据将不再是沉没成本,而是一种可以具体量化的、能够增加公司净资产的“实打实的财富”。
建立正面价值循环:
RDA的实施,将推动一个“运营 → 数据 → 资产 → 融资 → 再发展”的良性循环。企业通过精细运营生成优质数据,将数据资产化后获取融资,再将资金投入技术研发和市场扩张,从而生成更多、更优质的的数据,进一步提升其资产价值和融资能力。
重塑企业估值模型:
在资本市场,对科技公司的估值将不再单纯依赖于利润、市盈率等传统指标。其所持RDA资产组合的规模、品质、活跃度和变现能力,将成为评估其核心竞争力和未来发展潜力的重要指标。在并购活动中,对目标公司数据资产的尽职调查和估值,将成为与财务、法律尽职调查同等重要的环节。
四、RDA落地路径及合规风险管理
先进的理念最终需通过实践验证。对企业来说,部署RDA是一个系统工程,需要详细的规划和严格的风险管控。
4.1 企业RDA实践的六步路径图
以下路径图为企业从零开始构建RDA能力提供了实际可行的框架。
第一步:数据资产清查与分类分级
任务:对企业内部所有数据资源进行全面清查,形成一份完整的“数据地图”。依据业务价值、敏感度、合规需求等标准,对数据进行分类分级(例如核心资产、重要资产、普通资产;公开数据、内部数据、敏感数据)。
架构师视角:此阶段需引入自动化数据发现与目录工具。关键在于建立一个动态更新的元数据管理系统,并准确识别和标注个人身份信息(PII),这是后续合规操作的基础。
第二步:引入可信采集与处理审计机制
任务:确保从数据采集到处理的整个过程都是可靠且可审计的。对数据的所有操作(清理、转换、聚合)都应有不可更改的日志记录。
架构师视角:在数据ETL(提取、转换、加载)流程中加入日志上链功能。对于涉及多源数据的融合计算,应在方案设计初期就引入隐私计算技术(如联邦学习、多方安全计算),确保原始数据不离域。
第三步:明确所有权界限与标准化封装
任务:根据清查结果,对具有高价值的数据集进行标准化的资产封装。这包括界定清晰的所有权界限、生成独特的资产ID(如DID)、编写详细的元数据描述,并完成链上所有权登记。
架构师视角:设计并执行一套企业内部的RDA注册流程。该流程应能自动为符合条件的数据集生成链上凭证(VC),并与内部数据治理平台深度融合。
第四步:引入第三方进行估值与评级
任务:委托具有权威性的第三方评估机构,对已封装的数据资产进行价值评估和风险评级。评估报告是数据资产进入金融市场的“通行证”。
架构师视角:评估过程同样需要技术支持。企业需向评估机构提供标准化的数据质量报告、数据血缘图和历史使用记录等API接口,以支持其评估模型。
第五步:依托合规平台进行交易与托管
任务:将完成估值的RDA在合规的数据交易所(如上海数据交易所)上市,或通过合规的P2P网络进行点对点交易。
架构师视角:技术团队需负责与交易平台的API对接,实现资产的上市、订单管理、清算结算等功能。同时,需建立严格的访问控制和审计系统,确保所有数据访问行为均符合授权和合规要求。
第六步:对接多元化金融产品,构建“融资工厂”
任务:在资产具有一定流动性的基础上,与银行、券商、信托等金融机构合作,开发数据资产抵押贷款、资产证券化(ABS)等金融产品。
架构师视角:目标是构建一个标准化的“大数据融资工厂”。这意味着要将融资流程产品化、自动化。例如,开发一个内部平台,业务部门可以在上面提交融资请求,平台自动提取相关RDA的估值和流动性数据,生成融资方案,并推送至合作的金融机构。
4.2 关键风险识别与技术应对策略
在推进RDA的过程中,必须清晰地认识到其中蕴含的风险,并提前部署技术性的应对策略。
数据真实性与权属风险
风险描述:“垃圾进,垃圾出”。如果源头数据本身是伪造或质量低下的,那么封装出的RDA不仅没有价值,还可能引发金融欺诈。权属不明的数据资产化则会引发严重的法律纠纷。
技术对策:
- 可信数据源验证:利用物联网(IoT)设备的硬件安全模块(HSM)或可信执行环境(TEE)从源头确保数据的原始性和不可篡改性。
- 数据血缘强校验:在数据处理的每一步都进行哈希校验,确保数据在流转过程中未被篡改。
- 链上存证与司法链接:将数据权属的法律文件(如用户授权协议、数据采购合同)的哈希值与RDA一同上链,并与司法存证平台连接。
隐私保护与合规风险
风险描述:数据在流通和金融化过程中,极易触碰GDPR、CCPA、《个人信息保护法》等法规红线,一旦发生数据泄露,企业将面临巨额罚款和声誉损失。
技术对策:
- 全面拥抱隐私增强技术(PETs)。根据不同场景选择最适合的技术组合。
| 技术 | 核心原理 | 优点 | 缺点 | 适用场景 |
|---|---|---|---|---|
| 多方安全计算 (MPC) | 将数据秘密分割给多个不共谋的参与方,协同计算 | 安全性极高,原始数据不离开本地 | 通信开销大,计算性能较低 | 多方联合风控、联合统计 |
| 联邦学习 (FL) | 各参与方在本地用自己的数据训练模型,只交换加密后的模型参数 | 原始数据不出域,模型效果损失小 | 存在模型被逆向攻击的风险 | 联合建模、智慧医疗 |
| 可信执行环境 (TEE) | 利用硬件隔离出一个安全的“黑盒”区域,数据在黑盒内计算 | 性能高,可支持通用计算 | 依赖硬件厂商的安全性,存在侧信道攻击风险 | 数据托管计算、数据租赁 |
| 差分隐私 (DP) | 在计算结果中加入适量的随机噪声,使攻击者无法推断出个体信息 | 提供严格的、可量化的隐私保护证明 | 会损失一部分数据精度 | 对外发布统计数据 |
估值波动与流动性风险
风险描述:数据资产作为一种新兴资产类别,其估值模型尚不成熟,价格可能剧烈波动。同时,市场早期流动性不足,可能导致资产在需要时无法及时变现,或只能折价出售。
技术对策:
- 动态估值模型:利用AI和机器学习技术,构建能够实时反映市场供需、数据时效性、宏观经济指标的动态估值模型,并将其作为预言机服务接入智能合约。
- 流动性挖矿与做市商机制:借鉴DeFi(去中心化金融)的经验,设计机制激励资产持有者为交易市场提供流动性。
- 资产组合管理:在技术层面支持构建RDA投资组合,通过多样化的资产配置来分散单一资产的价格波动风险。
五、政策与生态:构建RDA发展的土壤
RDA范式的成功实施,离不开顶层政策的支持和产业生态的协同。
5.1 顶层设计:政策法规的保驾护航
近年来,中国已将数据要素提升到国家战略高度。从“数据二十条”的出台,到财政部发布《企业数据资源相关会计处理暂行规定》,一系列政策法规为数据资产的确权、登记、估值、入表和流通提供了清晰的顶层设计和法律依据。这些政策的密集出台,为RDA从理论走向实践扫清了制度障碍,极大地提升了市场信心。
5.2 生态共建:产业链的协同发展
RDA的实现不是单一企业能够完成的,它需要一个分工明确、协同高效的产业生态。
- 数据交易所:作为核心枢纽,提供合规的登记、挂牌、交易、清结算服务。
- 技术提供商:提供区块链、隐私计算、大数据、人工智能等底层技术平台和解决方案。
- 评估与评级机构:负责开发科学的估值模型,提供公允的资产评估服务。
- 金融机构:作为资金方,创新和设计基于RDA的信贷、保险、证券化等金融产品。
- 法律与合规服务机构:提供数据合规审计、权属纠纷处理等专业服务。
- 审计与监管机构:确保整个市场的透明、公平和稳定运行。
这个生态的逐步完善,正在为RDA的全生命周期管理提供全方位的专业支持,共同培育数据资产化这片新兴的蓝海市场。
结论
RDA范式并非一个遥远的概念,而是正在发生的、对企业核心竞争力产生深远影响的结构性变革。它通过一套严谨的技术框架和制度安排,成功地为数据构建了从“沉睡的日志”到“可融资的资产”的转化路径。这一过程,不仅是技术架构的升级,更是企业经营理念、财务管理和资本战略的全方位重塑。
不同于以往单纯强调数据分析和应用,RDA的真正突破在于,它为数据赋予了金融属性。
通过实现“可确权、可交易、可融资”,RDA将企业的数据部门从一个费用中心,转变为一个能够直接生成信用、撬动资金的核心价值中心。尽管在评估标准、市场流动性、风险管理等方面仍存在挑战,但RDA无疑已为企业指明了方向——在数字经济的后半程,谁能在数据资产化方面率先布局,谁就能掌握开启未来增长的新动力。
【省心锐评】
RDA的实质,是为数据配备“金融引擎”。它将企业的数据管理从合规导向提升为价值导向,将休眠的数据记录,真正转化为资产负债表上能够产生收益的关键资本。


雷达卡


京公网安备 11010802022788号







