引言
近十年来,人工智能与交通融合的话题几乎被自动驾驶汽车所主导。无论是企业的大规模投资,还是公众的热切期待,焦点始终集中在“取代人类驾驶员”的愿景上。这种视角虽具象且易于理解,却在无形中局限了我们对整体变革格局的认知。
事实上,真正的颠覆性变化并不局限于单一交通工具的智能化升级,而在于整个交通体系架构的根本性重构。AI在此过程中扮演的角色,远不止是“智能司机”,更像是一种底层的“操作系统”,正在重塑陆地、空中乃至海洋交通系统的运行逻辑。其核心趋势是从孤立的“个体智能”迈向协同的“网络化智能”。

一、产业与学术的双向驱动
任何重大技术浪潮的兴起,皆源于产业实践与学术探索的共振。AI在交通领域的蓬勃发展,正是这一规律的典型体现:业界聚焦于规模化落地,学界则致力于理论突破与未来预判。

1.1 产业界的加速布局
全球领先企业已将AI深度融入交通战略的核心,投入不再局限于试点项目,而是系统性地推进商业化部署和量产准备。
整车企业的全面转型
以通用汽车为代表的传统车企,正通过旗下自动驾驶公司Cruise等实体,持续推进L3至L5级别自动驾驶技术的研发与应用。其关键策略在于结合海量真实道路测试数据(如累计超500万公里)与高保真仿真环境,持续优化算法模型,攻克极端场景中的长尾难题。
供应链的智能协同
彭斯克(Penske)等商用车及物流领军企业,则更加关注AI对运营效率的实际提升。它们联合科技伙伴,在车队调度、路径规划、预测性维护等环节引入AI技术,直接作用于成本控制与服务响应能力的增强。
1.2 学术研究的前瞻引领
顶尖科研机构为行业发展提供了坚实的理论基础和方向指引,其研究成果往往预示着未来数年的技术演进路径。
麻省理工学院斯隆管理学院的一项研究报告指出,AI将在交通运输领域实现约650亿美元工作的自动化。这一数字不仅反映了劳动密集型岗位的结构性转变,也揭示了人货流动效率的整体跃升潜力。
当前行业普遍认同,交通工具正逐步迈向“无需人工干预”的自主运行阶段。这一确定性预期吸引了大量资本与高端人才涌入,进一步加快了技术研发与市场转化的速度。
二、技术范式的根本性跃迁
交通系统的智能化进程,本质上是一场计算模式的革命。过去依赖固定规则和嵌入式控制的传统系统,正在被数据驱动、模型主导的AI架构所替代。这场变革的关键动力,来自基础模型与专用硬件的协同发展。
2.1 软件革新:基础模型的崛起
基础模型(Foundation Models)构成了此次软件变革的核心支柱,彻底改变了AI系统的开发逻辑与部署方式。
2.1.1 “预训练-微调”新范式
传统AI模型多为任务定制化设计,例如专用于车道识别或红绿灯检测,模型与数据难以复用。而基础模型采用“预训练-微调”机制:
- 预训练阶段:利用互联网级别的无标注多模态数据(包括图像、视频、文本、LiDAR点云等),通过自监督学习构建通用知识体系,形成对物理世界的深层理解,即所谓的“世界模型”或“常识库”。
- 微调阶段:针对具体交通任务(如障碍物预测、行为决策),仅需少量标注专业数据即可快速适配出高性能专用模型。
该模式显著降低了AI应用门槛,提升了开发效率与泛化能力。
2.1.2 多模态融合与可解释性突破
交通环境本身具有高度复杂性和多源信息特征,基础模型具备天然的跨模态处理优势。
| 能力维度 | 传统AI模型 | 基础模型 |
|---|---|---|
| 数据处理 | 单一模态,如仅处理图像 | 支持图像、点云、雷达、文本等多模态融合分析 |
| 任务适应性 | 功能特定,泛化能力弱 | 通用性强,适用于感知、预测、规划等多种任务 |
| 知识来源 | 依赖有限标注数据 | 源自海量无标注数据,具备常识推理能力 |
| 可解释性 | 黑箱操作,决策过程不透明 | 可通过自然语言等方式解释判断依据,增强系统可信度 |
例如,一个视觉基础模型不仅能识别出行人,还能结合动态视频序列推断其行走意图,并生成解释:“因行人表现出横穿马路倾向,系统决定减速避让。”
此类可解释性对于建立用户信任、事故责任追溯以及监管合规具有重要意义。
2.2 硬件支撑:专用算力与边缘智能演进
强大的AI模型需要匹配高效的计算平台。作为移动边缘节点,交通工具对算力的能效比、实时响应和稳定性提出了极高要求。
2.2.1 车载计算架构升级
车载电子架构正从分散的ECU(电子控制单元)模式,向集中化的HPC(高性能计算)或域控制器架构过渡。其核心是集成一颗或多颗高性能SoC(片上系统),统一承载感知、决策、控制等多重AI任务,实现资源高效调度与系统协同优化。
【摘要】
人工智能正推动交通系统从单体智能迈向陆海空一体化的网络化智能时代。这不仅是技术层面的迭代更新,更是一场深层次的系统工程变革。AI不再仅仅是交通工具的“智能大脑”,而是成为整个交通生态的底层操作系统,重新定义道路、航空与航运的运行逻辑。本文从系统工程视角出发,剖析AI如何作为技术基石,驱动这场跨越空间维度与行业边界的三维交通革命,深入探讨其核心技术路径、跨领域影响、工程挑战及最终价值落脚点。
以高通推出的骁龙数字底盘(Snapdragon Digital Chassis)为例,该平台将智能座舱、自动驾驶以及车联网等多种功能整合于统一的硬件架构中。这种集中式的系统设计极大提升了软件迭代效率,并支持OTA(空中下载)升级,真正推动了“软件定义汽车”的实现。
2.2.2 混合AI架构
为在性能与功耗之间取得平衡,车载计算普遍采用混合AI架构。
- CPU:承担复杂的逻辑判断和任务调度工作。
- GPU:具备强大的并行处理能力,广泛用于图形渲染及部分AI推理运算。
- NPU/TPU:作为专用的人工智能加速单元,能够以极高的能效比执行神经网络推断任务,是支撑自动驾驶的核心组件。
- ISP/DSP:负责对摄像头、雷达等传感器采集的原始数据进行预处理,有效减轻主处理器的负载压力。
上述异构计算单元协同运作,确保整个系统在严苛的车规级环境下仍可实现高效、实时且稳定的运行。
三、跨域融合的“陆海空”新版图
人工智能对交通领域的变革远不止于地面出行,其影响正不断向航空与海运延伸,逐步构建起一个立体化的三维智能交通体系。
3.1 地面交通:从单车智能迈向车路协同
当前地面自动驾驶的发展路径正在经历由“单车智能”向“车路协同”(V2X)的转变。
单车智能的局限性
完全依赖车辆自身传感器和计算能力的方式存在诸多物理瓶颈,如感知距离受限、视野盲区、恶劣天气干扰等问题。应对长尾场景(Corner Cases)所需的成本和技术难度极高。
车路协同的价值体现
借助部署在道路两侧的感知设备(如摄像头、雷达、激光雷达)以及智能信号灯等基础设施联网,车辆可以获得超越自身感知范围的全局信息,即所谓的“上帝视角”。路侧单元(RSU)将处理后的结构化信息——例如前方路口拥堵情况或盲区行人预警——实时广播给通行车辆,显著提升行车安全与通行效率。
中国“新基建”战略已明确将车路协同列为智慧交通发展的关键方向之一。这一模式实质上是将部分原本由车辆承担的感知与决策任务转移至道路基础设施,从而降低单车智能化门槛,加快自动驾驶技术的大规模落地应用。
3.2 航空自主:从无人机到智能空战
航空领域同样是AI技术深入渗透的重要战场,其发展呈现出从个体自主到群体智能的演进趋势。
3.2.1 自主飞行能力的深化
现代AI算法正逐步替代传统飞控逻辑,赋予飞行器更强的自主决策能力。这不仅涵盖导航与避障功能,还包括在复杂动态环境中进行实时策略调整的能力。
3.2.2 集群智能的实际应用
以Shield AI等前沿企业为代表的技术探索,正在将AI应用于更具挑战性的军事场景:
- 空中格斗:AI飞行员已在模拟环境中多次击败顶尖人类飞行员。其反应速度和机动精度远超人类生理极限,能执行最优空战战术。
- 无人机集群作战:通过分布式AI控制,大量无人机可像蜂群一样自主协作,完成侦察、电子干扰、精确打击等复杂任务。
此类集群智能的应用,有望彻底改变传统空中作战模式。
3.3 海运与制造:传统产业的智能化重塑
航运与造船业长期属于劳动密集型产业,而AI技术的引入正在深刻重构其成本结构与生产效率。
智能造船
利用AI驱动的机器人可实现焊接、装配等关键工序的自动化,大幅提升建造精度与速度,同时显著减少人力依赖。对于面临劳动力短缺和制造业外流压力的国家(如美国),这是重振本土工业的重要机遇。
智慧航运
AI系统能够综合分析气象、洋流、港口拥堵状况、燃油价格等海量变量,动态规划最优航线,每年为航运公司节省数百万美元燃料开支。目前,具备自主航行能力的货轮也已进入实际测试阶段。
四、从单体智能走向网络智能的系统工程
本文核心观点在于:AI驱动的交通革命本质上是一场从优化单一实体转向优化整体网络的系统性变革。即便单个交通工具再智能,若无法融入高效的协同网络,其价值也将受到严重制约。
4.1 网络层的全局优化能力
AI在网络层面的作用主要体现在对交通流、物流链与信息流的全面感知、预测与智能调度。
交通路由与运力编排
城市“交通大脑”通过汇聚全域实时数据,可在分钟级别内预测拥堵态势,并动态调节红绿灯配时、引导车辆选择最佳路径。北京五环的实际案例显示,AI调度使高峰期通行效率提升23%,事故响应时间缩短40%。
多式联运协同
在物流领域,AI打破公路、铁路、水路与航空之间的数据孤岛,实现不同运输方式间的无缝衔接与路径优化。中国交通运输部推动建设的860个“AI+交通运输”典型应用场景中,大多数聚焦于此类跨模态协同优化。
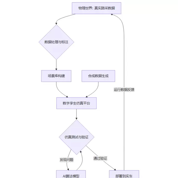
4.2 仿真驱动的研发闭环
面对交通系统的高度复杂性,真实环境下的测试既昂贵又难以覆盖所有极端场景。数字孪生(Digital Twin)与合成数据技术为此提供了一个低成本、高效率的虚拟验证平台。
4.2.1 数字孪生与大规模仿真
数字孪生技术能够在虚拟空间中构建一个与现实世界同步运行的交通环境。工程师可在其中开展高并发、大规模的算法测试与验证。
这一“数据-模型-仿真-验证”的闭环机制,使得AI算法在部署前即可经历相当于数亿公里行驶里程的虚拟考验,涵盖各种极端天气与危险情境。例如,通用汽车积累的500万公里实测数据,在仿真系统中可被扩展为数十亿公里的测试里程。
4.2.2 合成数据与长尾问题应对
针对现实中罕见但至关重要的边缘案例(长尾问题),合成数据技术可通过算法生成大量逼真的异常场景样本,用于训练和验证AI模型,从而显著提升系统鲁棒性与安全性。
自动驾驶技术面临的核心难题之一是长尾场景——即发生频率极低但可能引发严重后果的特殊情况,例如前方货车上突然掉落不规则障碍物。这类事件在真实道路数据采集中极为罕见,难以通过常规方式高效获取。
为应对这一挑战,合成数据技术成为关键突破口。借助程序化手段,可以定向且批量生成此类“边缘案例”数据,用于模型的训练与测试验证,从而显著提升系统对罕见场景的应对能力。
五、可持续性:超越效率的深层价值
人工智能在交通领域的真正意义,不仅在于提升通行效率,更在于推动整个交通体系向更安全、更公平、更具可持续性的方向演进。这种变革与全球面临的气候变化、能源结构转型以及快速城市化进程密切相关。
5.1 解决结构性资源浪费
当前城市交通系统存在严重的资源错配问题,而AI提供了从根源上优化的可能性。
提高资产使用效率:统计显示,私家车平均有约95%的时间处于闲置状态,造成大量空间占用和资本沉淀。基于AI调度的共享出行服务和Robotaxi网络,能够大幅提升单车利用率,在满足同等出行需求的前提下,理论上可大幅减少所需车辆总数。
降低空驶率与缓解拥堵:在物流运输与公共交通运营中,AI可通过精准预测需求并动态调整路线,有效减少空载行驶里程和等待时间。这不仅提升了服务响应速度,也直接减少了能源消耗与碳排放量。
5.2 推动绿色能源转型
实现交通领域碳中和目标的关键路径之一是电动化普及,而AI在此过程中扮演着核心催化剂与系统优化者的角色。
5.2.1 智能充电管理与车网互动(V2G)
随着电动汽车数量激增,电网将面临前所未有的负荷压力。AI可作为“智能能源管家”,实现精细化调控。
智能充电调度:AI可根据实时电价波动、电网负载情况及用户出行计划,自动规划最优充电时段,实现“削峰填谷”,保障电力系统稳定运行。
车辆到电网(Vehicle-to-Grid, V2G):在用电高峰期,AI可协调大量停驶电动车向电网反向供电,将分散的电动车队整合为一个分布式虚拟电厂,增强电网弹性,并提升对风能、太阳能等间歇性可再生能源的消纳能力。
5.2.2 替代燃料与多能源协同优化
对于航空、航运等难以全面电气化的高能耗运输领域,AI可用于优化氢能、生物燃料等替代能源的使用策略,并结合城市基础设施布局与规划方案,实现多种能源形式之间的协同配置与综合效益最大化。
5.3 实现安全、公平与财务可持续的平衡
一个真正可持续的未来交通系统,必须同时兼顾安全性、社会公平性和经济可行性。
主动安全防护:AI驱动的安全系统具备远超人类的反应速度与全天候感知能力,有望将交通事故发生率降低一个数量级,极大提升道路安全水平。
促进交通公平:AI可为老年人、残障人士等弱势群体提供更加便捷、无障碍的出行解决方案;同时通过优化公交线路设计,改善偏远或低密度区域的交通可达性。
保障财务可持续性:借助AI提升运营效率、降低能耗与人工成本,有助于公共交通与物流企业在减少政府补贴依赖的同时,建立更加健康稳健的商业模式。
六、竞争格局与全球影响
AI驱动的交通变革不仅重塑产业生态,也在深刻改变国家间的科技竞争态势与全球产业链分工。
6.1 国家战略与政策博弈
主要经济体均已将智能交通纳入国家战略重点。
中国的系统性布局:依托“交通强国”战略与“新基建”推进,中国正自上而下推动技术标准统一与基础设施智能化升级。交通大模型创新联盟的成立,以及“1+N+X”发展模式(一个通用主模型 + N个行业应用场景 + X个扩展功能),体现了其利用体制优势进行资源整合与产业协同的战略意图。目标是在2030年建成覆盖全国的智能综合立体交通网。
美国的市场主导与结构性短板:尽管美国在AI基础研究与商业化应用方面保持领先,但在海运、造船等传统制造环节存在明显不足。AI带来的生产自动化与成本下降,或将成为其推动“制造业回流”的重要技术支撑。
6.2 国防应用的技术牵引与民用溢出
国防与航空领域长期作为前沿技术的试验场,AI交通技术亦不例外。
技术牵引作用:军用环境对系统的自主决策能力、鲁棒性及抗干扰性能要求极高,这种严苛条件将持续推动AI算法、传感器融合与计算平台的技术极限突破。
技术溢出效应:经过军事场景验证的高精度感知、集群协同控制、自主导航等技术,在成本下降后将逐步“降维”应用于民用交通系统,加速自动驾驶与智慧交通的整体成熟进程。
七、系统工程落地的现实挑战
从理想蓝图到可靠落地,AI交通系统的规模化部署仍需跨越一系列复杂的系统工程障碍,涉及技术、法规、伦理与社会接受度等多个维度的协同攻坚。
7.1 法规、安全与伦理边界
技术发展速度常常快于法律制度更新节奏。
责任归属问题:一旦发生事故,责任应由车主、制造商、软件开发者还是运营方承担?明确法律责任框架是商业化的必要前提。
安全验证与标准化:如何科学证明AI驾驶系统的安全性优于人类驾驶员?亟需建立一套被行业广泛认可的、可量化、可复现的测试、验证与认证体系。
伦理困境处理:“电车难题”类极端情境在自动驾驶中真实存在。AI在危急时刻的决策逻辑,必须经过充分的社会讨论并形成公众共识,避免技术脱离伦理约束。
7.2 数据治理、标准制定与系统互操作性
实现网络化智能的前提是数据的开放共享与系统间的无缝对接。
数据质量与隐私保护:高质量标注数据是AI模型训练的基础。与此同时,如何在充分利用数据价值的同时,严格遵守隐私保护法规,是技术和法律双重层面必须解决的问题。
标准统一与互操作性:不同厂商、平台、城市之间若缺乏统一的数据格式与通信协议,将导致信息孤岛,阻碍整体智能化进程。推动跨系统兼容的标准体系建设,是实现大规模协同运行的关键。
在未来的相当长一段时间里,道路上将同时存在智能驾驶车辆与由人类操控的传统车辆。这一“人机共驾”的过渡阶段,正是整个交通智能化进程中最为复杂的时期。AI系统不仅需要精准感知和理解物理环境,还必须具备对高度不确定的人类驾驶行为进行预测与响应的能力。
要实现真正的车路协同与网络化智能,不同厂商生产的车辆、路侧基础设施以及云控平台之间,必须遵循统一的通信协议和数据格式标准。然而目前,相关技术标准的缺失仍是制约协同发展的一大瓶颈。
从长远来看,企业或区域能否在AI驱动的交通变革中占据领先地位,关键在于是否能够构建起高效的闭环能力体系。这一闭环涵盖五个核心环节:
- 获取海量真实道路场景数据的能力;
- 支持自动化标注与高效模型训练的技术平台;
- 具备高保真度的大规模仿真测试环境;
- 满足车规级要求的高性能、低成本计算硬件;
- 支持快速迭代与OTA远程部署的工程化能力。
这五大能力之间的协同效率,直接决定了技术更新的速度以及规模化落地的可行性。
若仅把人工智能在交通领域的应用理解为“无人驾驶”,则是一种认知上的窄化。事实上,自动驾驶汽车只是这场深层次系统变革的表层显现。真正的革命,在于通过AI技术将原本彼此割裂的道路、车辆、基础设施、能源网络及出行个体整合为一个可计算、可优化、可验证的有机整体。
这是一种从“单点智能”向“网络智能”的范式跃迁,也是一次涉及多领域协同的系统工程升级。
当前,这场变革的早期迹象已清晰浮现:Robotaxi服务和高阶辅助驾驶功能正逐步普及至大众市场;车载计算平台与混合式AI架构已成为新车型的标准配置;航空与航海领域的智能化应用也不断取得突破。与此同时,大型科技公司正大力投资新型能源基础设施,这与AI系统对算力和能源的持续高需求形成了紧密呼应。
我们正处于这场宏大转型的初始阶段。尽管前路挑战重重,但发展方向已然明确。AI所改变的,远不止是人们的出行方式,更将重塑未来城市的结构、能源系统的布局,乃至人类与物理世界互动的基本逻辑。
【省心锐评】
AI交通的本质并非简单替代驾驶员,而是对整个交通系统进行重构。它将分散的运输能力转化为可调度、可计算的资源,借助全局优化手段,推动陆、海、空交通网络在效率、安全性和可持续性方面的全面跃升。


雷达卡


京公网安备 11010802022788号







