摘要
本文阐述了一套成熟且系统化的数据治理框架——“双311”企业数据治理方法论。该方法论涵盖了一个核心平台(即企业级数据治理平台)、一套标准体系(以数据管理体系为基础)、三大驱动要素(围绕调研与咨询展开的主线)、三种历史数据清洗策略、统一的数据交换机制,以及一整套完整的知识支撑体系。文章还详细规划了数据治理项目的实施路径,分为两个主要阶段:数据环境治理阶段和数据管理体系落地阶段,并设定了共7个关键里程碑,确保项目有序推进。
1. 企业数据管理现状分析
1.1 企业面临的主要数据问题
自2015年起,随着大数据理念的不断普及,越来越多的企业逐步认识到数据治理的重要性,并开始主动探索解决方案,甚至设立专项项目加以推进。特别是从2019年开始,市场对数据治理的需求呈现爆发式增长。总体来看,由于缺乏有效的数据管控机制,企业在数据管理方面普遍存在以下四类典型问题:
1.1.1 数据不一致
在企业内部,同一数据在不同系统中存在多种表述形式,造成信息冲突。例如,同一个客户的地址或联系方式可能在多个业务系统中记录不一。这种不一致性不仅耗费大量人力、时间和财务资源进行核对与确认,而且无法直接为企业创造价值。更严重的是,由于缺少统一的数据存储和比对机制,这类校准工作往往需要反复执行,形成持续性的资源浪费。
1.1.2 数据冗余
多数企业尚未建立专业的数据管理平台,导致各业务系统、应用模块乃至职能部门各自为政地采集和保存数据。客户名称、地址等关键属性在多个系统中被重复录入,而每次录入的结果又常常互有出入。这不仅造成了严重的数据冗余现象,也显著降低了整体数据质量,影响后续的数据使用效率和决策准确性。
1.1.3 业务运行低效
数据分散无序直接影响了企业的运营效率。例如,在供应链管理中,采购人员需跨多个系统查询物料信息才能做出判断,既耗时又容易因信息缺失而导致错误采购,进而影响生产进度,延误产品交付。此外,客户体验也可能因各部门获取的信息不一致而出现服务偏差,最终削弱客户满意度和企业竞争力。
1.1.4 难以适应业务变化
企业在发展过程中常伴随新产品上线、组织架构调整或新技术引入等变革,这些都会引发数据结构和内容的变化。若缺乏灵活、可扩展的数据管理机制,原有的数据问题如不一致、不完整、不合规、冗余及低效等问题将不断加剧,难以支撑动态发展的业务需求。
因此,在启动数据治理项目前,企业应首先开展全面的数据问题自查。结合上述情况,可将数据问题归纳为五大维度:数据环境、数据质量、数据安全、数据交换和数据运维,并据此开展系统性评估。
1.2 企业当前数据环境自查
所谓数据环境,是指支撑数据管理运作的一系列制度化要素的集合,包括数据管理组织架构、管理制度与流程、数据模型体系(涵盖分类、编码规则、信息模型)、质量标准、安全规范、运维机制以及数据交换标准等。这些共同构成了数据所依赖的运行环境。
在进行数据环境现状评估时,必须做到全面、细致、真实,以便为后续治理工作提供可靠依据。企业可参考标准化框架开展自我诊断,识别现有环境中的薄弱环节。
1.3 企业当前数据质量自查
数据质量反映的是单条数据在实际应用中的表现水平。虽然表面看易于衡量,但其本质受制于所处的系统环境和业务背景,具有较强的关联性和上下文依赖性。因此,评估数据质量不能仅关注数据本身,还需结合业务管理系统,从六个关键维度进行综合分析:
- 一致性
- 完整性
- 合规性
- 冗余度
- 及时性
- 有效性
1.3.1 数据质量自查标准
为了科学评估数据质量,企业可以从两个视角切入:一是基于数据本身的属性特征进行检查;二是从业务管理和数据应用场景出发,判断其是否满足实际使用要求。
从数据自身角度出发的质量评估方法示意如下:
从业务管理与数据应用角度判断数据质量的方式如下:
1.3.2 数据质量自查实例
以下案例来源于国内某大型装备制造集团的实际数据管理实践,可用于企业开展数据质量自查时参考。
数据规范与标准层面的问题:该企业尚未建立统一的数据建模规范,导致数据分类混乱,层级不清。
数据大类问题:
如上表所示,该企业在划分数据大类时标准不一。例如,“外购件”与“标准件”的界定重叠且范围模糊,“外购件”未作具体限定,凡是外部采购的均归入此类,缺乏精确性。
数据中类问题:
部分中类划分过宽,导致无法制定统一模板。
例如,“化工用品”类别涵盖范围过大,包含了“涂料”“粘接材料”等多个子类,常导致“粘接材料”被误归入其中,从而引发“一物多码”等数据冗余问题。
另一种情况是中类划分过细,导致数量膨胀。当新增数据时需不断扩充分类,长期积累后可能出现编码位数不足的问题。
数据小类问题:
小类定义模糊,边界不清,进一步加剧了数据归类困难。

在“电线、电缆”小类中,包含了“排线”与“自控电伴热线”等子类别,这些分类之间存在明显的包含与被包含关系。由于结构上的层级不清晰,在新增数据时极易发生类别错放的问题,影响数据归集的准确性。
关于编码属性方面存在的问题:
当前采用的是传统整体式规格型号管理模式,这种模式难以实现严格的格式校验,容易导致人工录入错误。例如,“*”、“x”和“×”等连接符号经常被混用,缺乏统一标准,进一步加剧了数据混乱的情况。

同一小类下的编码数据模型存在不一致、不完整的问题。

从上述编码可以看出,即便属于同一个小类,其数据模型的格式也严重缺乏统一性。以胶带为例,有的编码体现颜色属性,有的则突出宽度或长度,还有的侧重品牌型号信息。这种不规范的建模方式使得后续新增数据时无法有效进行精确查重,不可避免地造成主数据冗余。
计量单位书写不规范,出现大小写混用现象(在同一小类中)。
部分数据中计量单位使用了不同的大小写形式,且格式随意,缺乏必要的数据验证机制来识别并阻止此类录入错误。

主数据冗余引发的数据质量问题分析:
某大型国内装备制造企业集团长期依赖人工执行数据规范与标准,数据新增过程中依靠人工查重与监管,导致主数据层面普遍存在“一物多码”的情况,进而产生大量冗余数据。
书写格式不统一,尤其体现在同一小类中字母大小写的混用问题。

编码数据模型存在明显差异:第一行与最后一行所使用的编码结构不同,规格型号的表达方式也不一致,但实际指向的很可能是同一种物料,具有“一物多码”的典型特征。其余行的数据模型相对较为规范和统一。

在同一小类内部,已能明显观察到数据冗余现象,即相同物料对应多个编码。

1.4. 企业数据安全问题自查
除数据质量外,数据安全同样是企业必须开展自查的重要内容。可依据《DAMA数据管理知识体系指南》《信息安全技术-数据库管理系统安全技术要求》(GB/T20273-2006)以及《信息系统安全等级保护基本要求》(GB/T 22239-2008)中的相关条款作为参考依据。
根据数据生命周期,数据安全可分为以下四个维度:
- 数据生产安全:涵盖数据设计、录入及加工过程中的安全保障;
- 数据存储安全:确保数据在存储环节的安全性;
- 数据交换安全:关注数据传输过程中的保护机制;
- 数据访问安全:控制用户在访问数据过程中的权限与行为。
1.4.1. 数据生产安全自查
重点在于明确工作组与各业务单位在数据生产流程中对岗位职责的界定及权限划分,具体内容如下表所示。

需掌握不同权限用户对敏感数据的操作范围。针对操作权限的管理,应根据不同角色(如数据发起人、审核人等),结合其业务职责,设定其在数据类型、分类、视图及属性字段上的具体操作权限。
1.4.2. 数据存储安全自查
在数据存储安全方面的自查应重点关注以下几点:
- 数据库安全应遵循《信息安全技术-数据库管理系统安全技术要求》(GB/T20273-2006)的相关规定;
- 启用异地备份机制,防止因自然灾害造成数据丢失;
- 采用RAID5(独立磁盘冗余阵列)提升存储可靠性;
- 应用镜像技术增强数据可用性;
- 利用快照技术实现受损数据的快速恢复;
- 制定合理的备份策略,如周一至周四执行增量备份,每周五晚上10点进行全量备份;
- 妥善管理系统存储日志,每个数据库至少配置一个日志文件,事务日志建议使用.ldf扩展名;
- 定期实施数据归档,并在归档过程中保持访问路径与上下文关联的完整性,确保整体数据架构可顺利迁移。
1.4.3. 数据访问安全自查
在数据访问安全方面,应重点审查以下内容:
首先检查数据密级的划分情况:
- 公众数据:是否允许企业内所有人员访问;
- 内部数据:是否仅限于总部各部门或分子公司内部成员访问;
- 机密数据:是否禁止向组织外部共享。
数据库层面的访问控制应符合《信息安全技术-数据库管理系统安全技术要求》(GB/T20273-2006)的相关规定。
在用户查询层面,需核查数据权限的分配机制,依据组织架构与管理职责进行梳理。不同角色(如数据发起人、补充人、审核人)只能在其授权的数据密级范围内,查询本人发起、补充或审核的相关数据类型、类别、视图及字段信息。同时,管理层的查询权限应在其所负责的部门、分公司或业务板块范围内限定。
还需审查打印与下载权限的设置,应根据数据密级、企业管理制度以及不同角色(包括发起人、补充人、审核人及相关领导)的管理范围进行合理配置。
对于敏感信息的访问,应检查是否在访问前通过专业脱敏工具对敏感数据进行了混淆、加密或屏蔽处理,以满足公司保密要求。
1.4.4. 数据交换安全自查
开展数据交换安全自查时,首要任务是了解数据源头的基本情况。

在企业数据管理中,不同类别的数据通常来源于不同的系统。例如,若企业部署了标准的HR系统,则人员信息与组织架构数据可直接以该系统为源头;客户相关数据则可依托CRM系统作为主源;供应商信息来自SRM系统,项目数据源于项目管理系统,合同信息则由合同管理系统提供。
然而,对于物资类数据——涵盖物料、产品、设备及备品备件等——其唯一可靠的数据源头应是专业的数据治理平台,无论企业是否已上线ERP或供应链管理系统。这是因为只有专业平台具备对物资数据进行单字段级验证的能力,从而确保数据质量符合规范要求。相比之下,其他业务系统往往只能对规格型号或整段描述文本进行校验,难以实现精细化的质量控制。
在尚未建立专业数据治理平台的情况下,部分企业将ERP系统作为物资数据的临时源头,主要是由于缺乏更合适的替代方案。但需明确的是,这并非理想选择。确定各类数据的权威来源后,应从各业务系统出发,开展全面的数据现状自查工作。在此过程中,需特别关注是否存在同一类数据存在多个录入入口的情况。比如客户数据可能同时通过CRM、OA甚至ERP系统录入。此类现象极不利于数据质量管理,因为OA和ERP系统在客户数据管理维度上远不如CRM系统精细,多源并行将导致数据标准不一、质量失控。
理想的数据交换架构应基于静态数据中心构建雪花状结构(如图所示),在自查时应重点梳理各业务系统之间的接口关系,理清每类数据从源头到消费系统的完整流向。需要注意的是,不应将ESB(企业服务总线)误认为数据交换中心,因其仅作为传输通道,不具备数据存储与规范化处理能力。真正的“中心”必须具备数据沉淀和加工功能。同样,也不建议以ERP系统作为核心交换节点,因其自身数据质量尚难保障,无法承担全局数据枢纽职责。
此外,还需审查数据交换的技术规则是否健全:数据接口的传输格式是否统一?是否有标准化的返回参数定义?属性字段映射是否准确匹配?是否建立了完善的消息交互机制?是否存在绕过接口、直接写入数据库的高风险操作模式?这些都属于关键检查点。
1.4.5. 企业当前数据运维的自查要点
许多企业在数据运维管理方面缺乏清晰认知,甚至认为只需保障系统正常运行即可。但实际上,数据运维不同于一般IT系统的维护,它更强调对数据管理体系的持续优化、标准扩展以及对数据质量的日常监控,目的是保障数据管理的可持续性与数据质量的长期稳定。
企业应从以下五个方面审视自身的数据运维能力:
- 是否设有专职的数据运维管理人员;
- 是否建立了数据运维工作的考核机制;
- 是否具备拓展和完善数据标准体系的能力与规划;
- 是否拥有评估数据管理能力成熟度的工具或方法;
- 是否建立了针对问题数据的识别、整改与闭环处理机制。
2. 企业数据项目启动实践
2.1. 数据治理项目的启动时机
在完成对企业数据现状的全面评估后,接下来需着手推进项目启动前的各项准备工作,包括确定最佳启动时间、明确项目原则与目标、组建项目团队以及遴选合作厂商等。结合多年实践经验,总结出六类典型的数据治理项目启动契机,每一类均对应企业发展的特定阶段,也是推动数字化转型的重要窗口期。
2.1.1. 基于数据应用的实际需求
第一种情况是企业近年已实施BI系统,但由于底层数据质量问题严重,导致分析结果明显失真,管理层能够轻易察觉异常,此时必须回溯根源,启动数据治理以彻底提升数据质量。
第二种情形出现在企业信息化建设达到一定水平后,计划借助数据分析增强决策能力,但在准备过程中发现数据基础薄弱,担心后续分析效果不佳,因此应提前启动数据治理项目,夯实数据根基。
第三种场景则是企业正在推进数据分析项目,但在实施中频繁遭遇数据缺陷,且意识到仅靠BI层的数据清洗已无法解决问题,此时也应果断转向数据治理,从根本上改善数据环境。
2.1.2. 基于数据质量的现实状况
当企业出现严重的数据不一致问题时,往往是系统长期孤立建设所致。各系统建设周期跨度大,数据标准各异,信息更新滞后,造成跨系统间数据无法对齐,影响识别与集成效率。
数据不完整问题同样突出。由于各业务板块独立运作,仅录入自身所需信息,忽略共享需求,导致关键字段缺失,整体数据链条断裂。
数据不合规现象普遍存在于手工录入频繁、校验机制缺失的环境中,表现为数据格式混乱、命名随意、类型不符等问题,严重影响系统间的互操作性。
数据冗余问题则体现为“一物多码”或“一码多物”,根源在于各系统查重逻辑不统一、数据验证规则缺位,导致顶层视图下数据重复与混淆严重。
综上所述,当企业面临上述一种或多种数据困境时,表明数据治理已迫在眉睫,必须立即启动相关工作。
2.1.3. 基于数据架构的设计与规划
企业在制定整体数据架构蓝图时,若发现现有系统间缺乏统一的数据标准、缺少主数据管理机制、未建立清晰的数据分层模型,或尚未规划数据资产目录,则应在架构设计阶段同步启动数据治理项目,确保技术架构与管理机制协同发展,避免后期返工与资源浪费。
当企业启动顶层设计工作(涵盖组织架构设计等)时,咨询公司通常会主动提出数据架构设计的相关议题。这一需求的出现,标志着企业对在专门的数据治理平台上落实数据标准与规范产生了明确诉求。在此背景下,咨询公司往往会承接数据架构的设计任务。待咨询项目完成后,“数据治理平台”建设即可顺势启动。
2.1.4. 结合大型业务系统实施推进数据治理
若企业计划部署ERP等大型信息化系统,结合行业惯例及实践经验,建议在ERP系统上线前先行开展数据治理项目。主要原因如下:
首先,ERP系统的实施过程涉及数据规范、数据模型(包括编码与非编码部分)、数据验证机制以及相关管理制度和流程的建立,这些内容均可纳入数据治理项目统一规划,实现协同推进,从而缩短整体周期并提升执行效率。
其次,ERP上线前必须完成数据清洗,该环节往往任务繁重且操作复杂。借助乙方提供的专业数据清洗工具(如ODC),可有效提升清洗工作的分工合理性,并在较短时间内达成高质量的数据清理目标。经过规范化、标准化处理后的清洁数据,将显著增强ERP系统的实施成效。
再次,ERP实施过程中需进行统一的数据期初导入,要求一次性整理完毕并批量导入系统。然而,一旦某项数据出错,常需反复重新导入,耗时耗力。若提前完成数据治理,则可通过已落地的数据标准、清洗成果、自动编码机制,实现数据向ERP系统的自动化传输,不仅加快期初准备进度,还能支持后续灵活的数据变更与分发操作,大幅节省人力与时间成本。
此外,引入数据治理平台有助于减少ERP系统的License采购数量,降低总体投入。原因在于,数据治理平台专注于静态数据中心的管理,能够集中管控各业务系统中的基础数据,并支持字段级权限控制。数据录入人员可在治理平台中按预设流程并行或串行作业,无需再依赖ERP系统维护基础信息,从而减少对ERP用户许可的需求。
不推荐在ERP上线后再补做数据治理,主要基于以下几点考虑:
即便已完成初步清洗,仍可能存在大量未被识别的重复数据。这类问题将在ERP运行后直接干扰业务操作,例如采购订单无法准确选择物料编码、库存盘点账实不符、统计报表失真等,严重影响系统应用效果。
同时,由于ERP系统本身缺乏严格的数据校验机制,在后期新增数据时容易产生录入错误或格式不规范等问题,导致数据冗余持续累积,治理难度不断上升。
若在ERP运行一段时间后才启动数据治理,相当于重复执行初期应完成的工作——重新梳理数据体系、再次清洗数据、重建服务体系等,造成大量重复劳动。且此时即使完成清洗,也只能先通过映射方式处理重复编码,逐步停用旧值,难以在短期内彻底消除数据冗余。
2.1.5. 基于治理成效及其他潜在因素的考量
部分企业因上级单位或主管部门的管理要求而启动数据治理工作,通常具有较高的紧迫性。此时,信息部门应保持理性审慎态度,避免流于形式应对,建议引导企业管理层从自身运营需求出发,重新评估数据治理的战略价值。否则,项目推进将面临较大阻力。
不少企业在数年前已部署传统主数据管理系统,但在使用过程中暴露出严重的数据质量问题,现有平台或常规手段已难以解决。此类情况日益普遍,几乎每个实施过传统主数据系统的企业在1~2年后都会陷入类似困境,尚未充分享受治理红利便被迫重启治理进程。因此,在决定再次启动数据治理项目前,应首先评估当前数据质量的恶化程度及其影响范围。一般而言,当存在质量问题的数据占比达到约20%时,即应考虑启动新一轮治理。
同时,应从根治问题的角度出发,评估更换治理平台的技术与实施风险。若风险较高,可采取“亡羊补牢”策略——构建数据评估与监测平台,用于弥补原有主数据管理体系的不足,实现问题预警与持续优化。
2.2. 数据治理项目的原则与目标
2.2.1. 具备前瞻性与全面性
在规划数据治理项目时,需充分预见数据质量问题的反复性;
应承认未来数据质量难以长期维持100%优良状态;
需预判数据管理体系将持续扩展和完善;
应关注主数据本身的动态变化特征;
要考虑运维人员可能发生离职或岗位变动的情况;
当前项目的建设成果应能支撑未来数据中心、数据中台及大数据分析的应用需求;
治理所覆盖的数据类型应尽可能完整;
治理范围应涵盖除交易类数据外的所有相对静态数据;
还需结合具体业务场景开展针对性的数据治理工作。
2.2.2. 注重持久性与技术先进性
项目设计应保障数据质量的长期稳定;
确保数据治理能力具备可持续性;
采用市场领先的技术方案,使项目技术水平处于国内乃至国际同行业前列,顺应IT技术发展趋势。
2.2.3. 强调统一性与可扩展性
建立统一的标准体系框架,重点包括编码规则、数据模型、质量控制、安全策略及数据交换标准等方面的统筹规划与设计;
实施统一的访问控制策略,构建一致的数据服务机制,以支持多系统间的高效协同与未来功能拓展。
在满足企业当前项目需求的同时,必须高度重视标准体系或平台的可扩展性,充分适应未来业务发展和数据管理持续拓展的需要,构建一个便于维护、具备长期发展潜力的系统架构。后续新增功能或标准只需在现有框架内以模块化方式叠加,无需对原有机制进行重构。
2.2.4 安全性与稳定性
需从多个层面综合考虑系统的安全防护能力,涵盖网络安全、系统平台安全以及应用层安全等维度,确保关键且敏感的数据得到有效保护,防止泄露或非法访问。
技术选型上应优先采用市场验证成熟的技术方案,保障系统具备高可用性和运行稳定性,降低故障风险,提升整体服务能力。
2.2.5 实用性与经济性
聚焦解决实际业务痛点,提升数据分析的准确性,消除冗余数据,增强数据一致性,全面提升企业的数据治理水平。
在成本效益方面,项目实施应简洁高效,充分利用现有的IT基础设施,缩短建设周期,加速投资回报。
随着业务不断扩展,数据治理项目的各个组成部分均可独立演进,未来的功能扩展将以增量叠加形式实现,而非推倒重来式的替换。
同时,项目必须符合相关法规对信息技术的要求,满足安全合规标准,并支持审计追踪,确保全过程可查可控。
2.3 合理组建项目团队、选配治理工具及外部厂商
企业开展数据治理项目需建立专项实施团队。除内部资源整合外,还需引入外部专业力量协同推进。选择外部合作方时,应全面评估其行业影响力、咨询能力、技术平台的先进性与实用性等核心要素。
2.3.1 组建项目基础团队
团队组建原则:
- 由信息部门牵头,业务部门提供支持;
- 信息部门负责人亲自担任项目领导;
- 纳入关键业务部门的主要负责人或核心数据管理人员。
项目基础团队职责:
- 主导外部合作厂商的筛选与确定;
- 协助成立项目联合实施团队;
- 推动后期运维管理团队的组建工作。
团队分工安排:
- 信息部门负责技术协调及系统选型中的组织工作;
- 重点业务部门人员负责提出本领域数据管理需求、参与方案评审,并积极配合联合实施团队与运维团队的搭建。
2.3.2 选择最适合的治理工具
数据治理平台应具备以下性能与功能要求:
2.3.3 挑选合适的外部厂商
近年来,数据治理厂商数量迅速增长,导致选择难度加大。本节对行业内厂商进行了分类梳理,并提供了选型建议,助力企业做出科学决策。
结合行业发展历程可知,不同阶段进入该领域的厂商在业务重心上存在本质差异。尽管均标榜从事数据治理,但部分厂商实则专注于编码管理系统或主数据管理平台,并非真正意义上的专业数据治理服务商。
2.3.4 成立项目联合实施团队
组建原则:
- 以业务部门和外部厂商为主导,信息部门提供辅助支持;
- 由业务或信息部门分管领导担任项目总负责人;
- 外部厂商需委派经验丰富的项目经理;
- 企业方指派具备数据管理背景的人员担任项目经理;
- 各业务部门及信息部门负责人全程参与并监督;
- 各业务单元的核心数据管理人员全程投入项目执行。
组织架构图如下:
3. 数据治理项目实施方法实践
3.1 确定数据治理项目方法论
数据治理的成功与否,关键在于过程控制是否科学合理。基于多年实践经验,本文正式提出一套成熟、系统的方法论——“双311”数据治理方法论,具体内容见下图:
三大驱动因素:作为调研与咨询工作的主线,包括业务驱动、分析驱动和规划驱动。
一个标准体系:构建以数据管理体系为核心(涵盖管理制度、流程、组织架构、分类、编码与模型),辅以数据质量、安全、交换规范及运维管理标准的一体化管控体系。
一个平台:落地实施企业级数据治理平台,即静态数据中心管理平台。
三种清洗策略:针对历史数据,依据三类不同的清洗方法,彻底解决存量数据质量问题。
统一数据交换:打造开放的数据交换平台,实现采集与分发功能,打通企业静态数据治理平台与各业务系统之间的双向数据通道,保障数据流通顺畅。
一套知识体系:建立完整的数据治理过程知识库,促进治理能力的有效积累与转移。
“双311”方法论贯穿项目始终,从前期调研、体系设计到平台落地、历史数据清洗、系统对接等环节进行全面指导。通过嵌入全过程的知识收集与传递机制,实现了治理能力的科学转移,为后续数据运维工作的顺利开展提供了坚实支撑。
3.2 明确数据治理项目路线图
在严格遵循“双311”方法论的前提下,可清晰绘制出数据治理项目的实施路径图,主要包括两个阶段:数据环境治理阶段与数据管理体系落地阶段。

从两幅数据治理项目路线图可以看出,企业数据治理可划分为两个主要阶段:数据管理体系的咨询(即数据环境治理)与数据管理体系的落地实施(包含落地后的持续管理)。其中,数据管理体系咨询是整个项目的关键环节。当项目进入实际落地阶段时,整体进度通常已接近70%。数据质量问题的根源往往在于管理体系不规范或混乱,导致管理过程缺乏可控性。因此,数据管理体系的咨询工作被视为数据治理的核心任务。
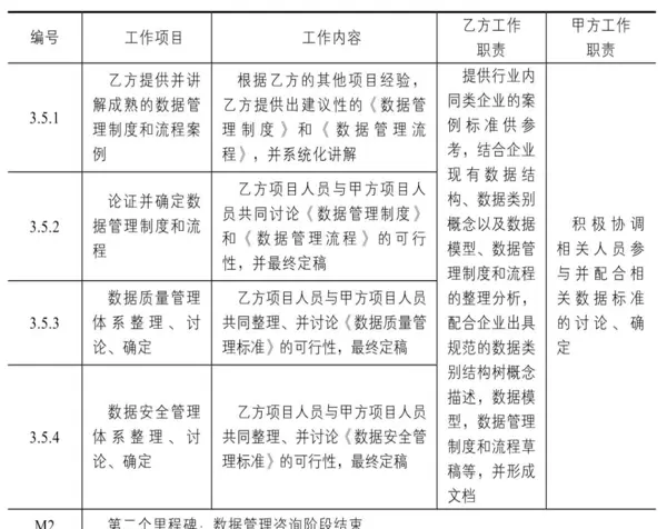
在项目推进过程中,明确关键节点至关重要。一个成功的数据治理项目离不开科学合理的总体规划。依据实践经验,完整的项目计划通常涵盖七个核心里程碑,分别为:项目启动、调研分析、咨询设计、体系落地、数据清洗、系统集成以及最终的项目验收。这些阶段构成了数据治理项目的主干路径,如图5-4所示。
3.3 项目调研分析
3.3.1 调研原则的确立
开展调研工作需遵循一套清晰的原则,确保方向正确、结果有效。调研应基于“三驱动”方法论,即业务驱动、分析驱动和规划驱动,始终以数据管理为核心,避免被单纯的业务管理思路所误导。调研对象应聚焦于各部门中负责数据管理的核心人员及部门负责人。同时,调研工作应由具备丰富数据治理经验的专业人员执行,避免使用千篇一律的标准化问卷,强调定制化与深度沟通。
3.4 调研范围的界定
根据企业内部不同类型的数据,合理划定调研涉及的职能部门范围,有助于提升调研的针对性与效率。
3.4.1 相关资料的收集与整理
在数据治理项目的调研阶段,资料的收集与整理具有举足轻重的作用。所获取资料的完整性与代表性直接关系到调研结论的准确性。不同于纯粹的业务管理项目,多数调研对象虽熟悉自身业务流程,能够提出诸多建议,但对数据治理相关概念较为陌生,难以系统表达观点。因此,需要经验丰富的专业顾问进行引导。
此外,部分受访者即便在接受提示的情况下,仍难以提供具体、有价值的信息。此时,顾问需通过查阅历史文档、流程说明、系统记录等辅助材料来补充信息。由此可见,前期资料的搜集与梳理显得尤为关键。
资料收集与整理应遵循以下原则:
- 尽可能全面、细致地采集信息,防止遗漏关键内容;
- 不限于电子形式,纸质文件等非数字化资料也应纳入收集范围;
- 不仅限于数据本身,还应包括核心业务流程等相关背景资料;
- 整理过程需体现专业水准,并保持足够的耐心;
- 分析成果应以清晰、直观的方式呈现;
- 整理报告中应附带专业顾问的分析意见与改进建议。
3.4.2 调研结果的集中研讨
对调研成果进行集中讨论,旨在为后续的数据管理体系咨询打下坚实基础。该环节的核心目标是对当前管理现状中的问题进行精准定位与诊断,其讨论成果将直接影响未来体系设计的方向与质量,因而意义重大。
组织此类讨论应遵循以下原则:
- 可采用线上会议形式,降低集中会面或视频会议的时间与成本;
- 完整记录讨论过程,形成可追溯的知识资产,减少后期重复沟通;
- 充分听取数据使用者与管理者的真实反馈;
- 乙方团队须有资深高级咨询顾问参与,保障讨论的专业性与决策质量。
3.4.3 全面深入的差距分析
差距分析是指将调研所得的现状情况与预期目标进行对比,识别存在的落差。这一过程是数据治理项目中的关键步骤。只有准确识别企业在数据质量方面的短板,才能有针对性地制定解决方案,使项目目标更加明确、可行。
3.4.4 数据治理实施策略的制定
数据治理项目的实施需从两个维度统筹规划:一是明确项目覆盖的组织范围与数据类型范围;二是针对不同层级的数据质量问题,选择合适的处理方式——是从业务编码入手,还是从主数据管理出发,或是统一按静态数据模式处理。目前来看,从全部静态数据角度切入是一种更为全面且深入的治理路径。
确定治理优先级顺序:
- 首先梳理项目实施的轻重缓急,明确治理的先后次序。建议从人员与组织机构数据着手,待项目取得阶段性成果后再逐步扩展;
- 随后可将治理范围延伸至物资、客商、人员、组织机构等关键数据领域,分步推进;
- 亦可选择一次性完成企业所有相关数据的全面治理。此方式要求企业具备较强的管理能力和执行力,适用于数据问题紧迫、亟需解决的情形。
明确实施层级:
若希望从根本上解决数据质量问题,建议统一从静态数据管理的角度切入。否则,诸如编码管理局限性、主数据动态变化等问题可能难以彻底根除。



雷达卡


京公网安备 11010802022788号







