一、AN2051陶瓷天线相关知识
(一)基本特性与适用场景
AN2051是一款工作在2.4GHz频段的多层陶瓷贴片天线,其标准尺寸为5.1×2.0×1.2mm,具备50Ω的标称阻抗。该天线广泛应用于蓝牙和Wi-Fi(802.11b/g/n)等无线通信设备中,常用于配合如RTL8723DS这类射频芯片或模块使用。
(二)使用方法
1. 硬件连接
- Pin 1 (Feed / RF Input):此引脚为射频信号输入端,需连接至主控芯片的RF输出端(ANT口)。通常建议在此路径间设计一个π型匹配网络(由电感与电容构成),以实现系统整体向50Ω阻抗靠拢,从而降低反射损耗。
- Pin 2 (NC / Fixing Pad):该焊盘主要用于增强机械固定强度,防止天线在振动或操作中脱落。电气上为空脚(NC),不参与电路功能,但在PCB布局时仍需注意周围保持净空区域。
2. PCB布局注意事项
- 预留净空区:为确保辐射性能不受影响,天线周边应至少保留2~3mm的无铜区域,禁止铺设地平面或其他元器件。
- 接地处理:推荐在天线下方的PCB层设置完整且连续的地平面,有助于提升信号稳定性和抗干扰能力。
- 远离干扰源:避免将天线靠近电源线路、高频信号线或其他强电磁发射元件,减少对无线信号的耦合干扰。
二、陶瓷天线选型与参数对比
(一)核心选型参数
- 工作频段:不同应用对应不同的频率范围。例如,仅支持2.4GHz的天线无法适配5GHz Wi-Fi。AN2051覆盖2.4~2.5GHz,ANT3216LL00R2400A中心频率为2.45GHz,带宽达160MHz,均适用于2.4GHz下的Wi-Fi及蓝牙通信。
- 阻抗匹配:主流射频芯片普遍采用50Ω接口阻抗,因此所选天线也应匹配相同阻抗值,避免因失配导致信号反射和能量损失。
- 增益:单位为dBi,反映天线集中辐射的能力。AN2051典型增益为2~3dBi,而ANT3216LL00R2400A可达5.05dBi,在远距离传输方面更具优势。
- 尺寸限制:根据产品结构空间选择合适封装。AN2051体积略大(5.1×2.0×1.2mm),而ANT3216LL00R2400A采用紧凑的1206封装(3.2×1.6×1.2mm),更适合小型化设备集成。
(二)AN2051与ANT3216LL00R2400A对比
| 参数 | AN2051 | ANT3216LL00R2400A |
|---|---|---|
| 尺寸 | 5.1×2.0×1.2mm | 3.2×1.6×1.2mm(1206封装) |
| 增益 | 0.5dBi | 5.05dBi(更优) |
| 适用场景 | 中小范围覆盖,常规智能硬件 | 小型设备,高信号增益需求场合 |
| 优势 | 通用性强,兼容性好 | 体积小,信号覆盖能力强 |
三、阻抗匹配核心知识
(一)基本概念与作用
阻抗匹配是指通过合理设计,使信号链路中各部分的阻抗保持一致(例如:芯片输出阻抗+外部元件 ≈ 传输线特性阻抗)。其主要目的是减少信号反射,防止波形畸变(如振铃、过冲),保障信号完整性,尤其在高速信号传输中至关重要。
常见的USB、MIPI、HDMI以及SDIO等高速总线都强烈建议进行阻抗控制;而对于低速信号,则可根据实际需求灵活处理。
(二)SDIO总线阻抗匹配设计
1. 源端串联匹配(以SDIO时钟线为例)
在SDIO CLK信号线上通常会串联一个33Ω电阻(如R90):
- 阻抗匹配功能:吸收信号反射,抑制振铃(Ringing)和过冲(Overshoot),提高信号质量。
- EMI抑制效果:适当减缓信号上升/下降沿,降低高频电磁辐射。
- 阻抗计算方式:
典型情况如下:芯片内阻约为17Ω,外加33Ω串联电阻,合计接近50Ω,满足标准匹配要求。
Layout 核心规则
- 串联电阻必须紧邻主控芯片(即源端)放置,以最短路径接入信号线。
阻抗与电阻的区别说明
- 电阻:具有耗能特性,阻值随导体长度增加而增大,类似于水流中的摩擦阻力。
- 特性阻抗:是传输线本身的固有属性,取决于线宽、介质厚度和介电常数,与走线长度无关。即使是一段仅1mm长的微带线,只要几何参数正确设计,其特性阻抗仍可精确维持在50Ω。
这里有个问题曾长期困扰我:
信号路径:
四、电路元件与功能解析
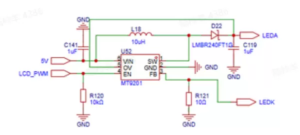
(一)LCD背光电路(MT9201驱动)
1. 电路组成与核心器件
该电路基于MT9201升压芯片构建,用于驱动LED背光。主要组成部分包括:电感、开关管、整流二极管、输出电容及反馈控制单元。
2. 核心器件功能
- MT9201:作为DC-DC升压控制器,负责调节输出电压并维持稳定。
- 电感:储能元件,在导通阶段储存能量,断开时释放能量实现升压。
- 二极管:防止电流倒灌,保证能量单向传递。
- 输出电容:平滑输出电压,减小纹波。
3. 升压原理(充放电循环)
第一阶段:开关导通(充电 / 储能)
当内部开关导通时,输入电源通过电感形成回路,电流逐渐上升,电感完成能量存储,此时二极管处于反偏截止状态,负载由输出电容供电。
第二阶段:开关断开(放电 / 升压)
开关断开后,电感产生反向电动势,极性反转使其与输入电压叠加,推动电流经二极管向输出电容和负载释放能量,实现电压升高。
电压如何闭环控制?
通过分压电阻采样输出电压,并送入MT9201的反馈引脚(FB),芯片据此动态调整PWM占空比,维持输出电压恒定,形成闭环稳压机制。
(二)二极管分类与选型
根据应用场景的不同,二极管可分为整流二极管、肖特基二极管、稳压二极管、快恢复二极管等类型。选型时需关注正向压降、反向耐压、响应速度及最大电流等关键参数,以匹配具体电路需求。
五、螺丝与安装相关知识
(一)M3螺丝核心参数
- 公称直径:3mm
- 标准螺距:0.5mm(细牙)或0.7mm(粗牙)
- 常用长度:从4mm起至数十毫米不等,依据装配厚度选择
- 头部类型:常见有圆头、沉头、六角头等
- 材质:多为不锈钢或碳钢,部分表面镀锌防锈
(三)常见公制螺纹光杆直径参考
- M2:光杆直径约1.8mm
- M3:光杆直径约2.7mm
- M4:光杆直径约3.7mm
- M5:光杆直径约4.7mm
- M6:光杆直径约5.7mm
六、PCB核心知识(整合补充)
(一)层数相关
- 双层板:适用于简单电路,成本低,但布线空间有限。
- 四层板及以上:包含独立电源层和地层,显著提升信号完整性与抗干扰能力,适合高速数字电路或复杂系统。
(二)特殊结构与工艺
- 盲孔/埋孔:用于高密度互连(HDI)设计,节省空间,提升集成度。
- 阻抗控制走线:针对高速信号线(如DDR、PCIe、SDIO等)进行精确线宽与层叠设计,确保特性阻抗符合要求(如50Ω单端,100Ω差分)。
- 表面处理:常见有喷锡(HASL)、沉金(ENIG)、OSP等,影响焊接性能与长期可靠性。
近期正在推进智慧屏项目,涉及SOC级别的原理图绘制。初次接触国产SOC芯片,虽有不少新内容需要学习,也有部分内容需温习巩固,但得益于本科阶段打下的基础,理解起来较为顺畅。现将阶段性学习成果整理归纳,待后续完成原理图与PCB设计后进入打板调试阶段,最终开展软件开发工作,整个流程充满挑战与乐趣。
在信号传输路径中,主控引脚通过PCB走线连接至33欧姆电阻,再经由另一段PCB走线最终到达WiFi芯片。这一路径看似简单,但在主控引脚与PCB走线之间是否存在明显的不连续性?尤其是起点处的连接,是否会影响信号完整性?
这个问题引出了一个关键概念——传输线理论以及所谓的“短线隐身”现象。
根据工程实践中的经验判断,可以将走线划分为“长线”与“短线”,其划分依据如下:
- 长线定义:当信号在走线上的传播延时大于信号上升时间的1/10时,必须考虑传输线效应,特别是反射问题。
- 短线定义:若延时极短,反射信号会在原信号上升沿结束前返回并叠加,无法观察到振铃现象,此时该段走线可被视为“隐身”。
由此衍生出两种不同的信号行为模式:
长线效应(类比回声)
当走线较长,信号从一端传到另一端所需时间超过上升时间的1/10(典型经验值),就会产生明显的反射波。如果阻抗未匹配,反射会导致波形失真、出现阶梯或振铃。此时必须使用传输线理论进行分析和处理。
短线效应(瞬间响应)
若走线非常短,信号几乎瞬时完成传播。在原始信号尚未完全上升之前,反射已返回并与之融合,难以分辨独立反射。这种情况下,这段走线不再被看作传输线,而是等效为一个普通节点或寄生电容。
可以用声音类比帮助理解:
- 长线反射:如同在山谷中喊话,回声延迟明显,能听到两个分离的声音——对应电路中清晰可见的振铃。
- 短线反射:如同在狭小空间内发声,回声迅速叠加于原声之上,仅使声音变厚而无独立回响——对应电路中波形略微变缓但无明显振荡。
那么,这个“长短”的界限由哪些因素决定?以常见的1GHz数字信号为例:
- 信号上升时间 (Tr):约为1ns(纳秒)。
- PCB上传播速度 (V):在FR4基材上,电信号传播速度约为6英寸/ns(即15cm/ns,约为光速的一半)。
- 安全时间窗口:按照1/10规则,允许的最大延时为1ns ÷ 10 = 0.1ns。
基于此,可计算出允许的最大走线长度:
为留有余量,工程师通常采用更保守的标准。因此行业内普遍接受的经验值是12mm(约500mil)。据此得出以下结论:
- < 12mm:信号在电阻与芯片间来不及形成多次反弹,电压便已完成建立,走线表现为“隐身”状态,无需特别处理阻抗匹配。
- > 12mm:信号开始将这段线路视为“跑道”,可能出现独立反射波,导致波形出现阶梯状变化,原有匹配机制失效。
实际上,12mm在多数小型化PCB设计中已经算是较长距离,尤其在紧凑布局的主板上很少会达到这一长度。
反射与保护机制解析
在高速信号系统中,即使存在反射,也可以通过合理设计实现自我补偿。例如,在信号发出瞬间,由于分压作用,初始电压仅为VCC/2(如1.65V)。当信号抵达高阻终端后发生全反射,电压叠加至VCC(如3.3V)。随后反射波返回源端,并被驱动器内部阻抗吸收,从而完成稳定过程。
四、电路元件功能详解
(一)LCD背光驱动电路(DC-DC升压型,Boost结构)
分析屏幕LED驱动部分时,需了解其核心工作原理——电感式升压技术。
1. 电路组成与核心架构
本电路采用MT9201芯片——一款广泛应用的升压型恒流LED驱动IC,构成典型的Boost拓扑结构。它能够将输入的5V直流电压提升至足够驱动多个串联LED所需的更高电压(如9V、12V甚至20V),同时维持输出电流恒定,确保亮度均匀。
2. 关键元器件功能说明
MT9201芯片:作为控制中枢,通过内部集成的功率MOSFET开关(位于SW与GND引脚之间)进行高频通断操作,控制电感充放电过程,实现电压抬升。芯片接收来自系统的LCD_PWM信号用于调节占空比以控制亮度,并具备过压保护(OV引脚)和电压反馈(FB引脚)功能。
电感L18:作为储能元件,在MOSFET导通期间,将电能转化为磁能存储;当开关断开时,释放能量向输出端供电。
二极管D22:起到单向导通作用,防止电流反向流动。尤其在开关导通阶段,避免输出端对地短路。必须选用响应速度快的肖特基二极管,以减少损耗并提高效率。
C119(1μF电容):主要承担储能与滤波任务。在电感不供电的间隙(即MOSFET导通期间),由该电容继续为LED提供能量,维持电压平稳,降低频闪风险。
R121(采样电阻):串联于LED回路中,是实现恒流控制的关键元件。芯片通过检测该电阻两端电压(接入FB引脚),实时计算流经LED的电流大小。
若检测到电流偏低,芯片会增强升压动作;反之则减弱,从而实现闭环调节。
LCD_PWM信号(连接EN引脚):控制芯片启停及调光功能。高电平时芯片正常工作,LED点亮;低电平时芯片关闭,LED熄灭。通过输入PWM脉冲信号,调节亮灭时间比例,实现屏幕亮度的精确控制。
R120(下拉电阻):连接在EN引脚与地之间,防止引脚悬空或上电瞬间因干扰导致误触发,避免屏幕异常闪烁。
3. 升压工作原理(充放电循环机制)
该电路之所以能将5V升至20V(举例),依赖的是电感“阻碍电流变化”的物理特性(基于楞次定律)。整个升压过程由两个交替进行的阶段构成,每秒钟重复数十万次(例如1.2MHz):
第一阶段:开关闭合(充电/储能阶段)
动作描述:MT9201内部控制MOSFET开关闭合,SW引脚接地。
电流路径:5V电源 → 电感L18 → SW引脚 → GND。
发生过程:电流流经电感,使其储存磁能。由于电感抗拒电流突变,电流呈线性增长趋势。
当开关导通时,电流不会流经LED,而是直接通过电感流向地端。此时,电感开始以磁场的形式储存能量。
在这一阶段,右侧的二极管D22处于截止状态(反向阻断),因此LED只能依靠电容C119之前存储的电能维持发光。

第二阶段:开关断开(放电与升压过程)
动作描述: MT9201芯片内部的MOSFET开关被切断。
电流路径如下:
(5V + 电感感应高压) → 二极管D22 → 电容C119 → LEDA → LEDK → R121 → GND
物理现象解析:
一旦开关断开,电感中的电流路径突然中断。由于电感具有“阻碍电流突变”的特性,它会迅速产生一个高幅值的反向电动势(极性为左负右正),试图维持原有电流方向。
这个感应电压与原始的5V电源电压形成串联叠加效应,导致SW节点的电压达到:
5V + 电感产生的感应电压,其总值远超输入电压,甚至可高达数十伏。
闭环控制机制:如何防止电压无限上升?
为了避免输出电压过高而损坏LED,系统引入了由FB反馈引脚和R121采样电阻构成的闭环调节机制。
工作流程如下:
- LED工作电流流过后,在R121上产生一个压降;
- 根据欧姆定律,该电压与电流成正比;
- 芯片持续监测此电压,并与内置的基准电压(例如0.2V)进行比较:
- 若R121上的电压小于0.2V,说明电流不足,芯片将延长开关导通时间,增加储能,从而提升输出电压;
- 若电压超过0.2V,则判断电流过大,芯片自动缩短导通时间,降低输出电压。
经过动态调节,系统最终稳定在恰好能使LED通过设定电流(如约20mA)的工作点上。
查阅MT9201数据手册可知,其反馈基准电压Vfb为0.2V,因此恒流输出电流可通过下式计算:

由此可见,该电路不仅实现了电压提升功能,更重要的是提供了稳定的恒流驱动能力。
二极管类型及其选型指南
| 类型 | 典型型号 | 主要特点 | 适用场景 |
|---|---|---|---|
| 整流二极管 | 1N4007 | 耐压高、承载电流大,但响应速度慢,正向压降较大(0.7V–1.1V) | 适用于工频整流(50/60Hz) |
| 肖特基二极管 | SS34 / LMBR240 | 开关速度快、正向压降低(0.2V–0.4V),但反向漏电流略大 | 广泛用于高频DC-DC电源转换电路 |
| 开关二极管 | 1N4148 | 响应迅速,但额定电流较小 | 常用于信号处理与数字逻辑电路 |
| 稳压二极管 | 1N47xx系列 | 利用反向击穿特性实现稳压 | 用作电压参考源或过压保护元件 |
特别提醒:
在基于MT9201等芯片设计的DC-DC升压电路中,必须选用肖特基二极管。普通整流二极管因反向恢复时间过长,无法适应MHz级别的高频开关操作,容易造成严重发热或电路失效。
螺丝规格与安装基础知识
M3螺丝关键参数说明
- 螺纹大径: M3中的“3”表示螺纹部分的外径为3mm;对于半螺纹螺丝,光杆部分直径约为2.98mm,接近螺纹大径。
- 安装孔尺寸建议:
- 通孔推荐使用3.2~3.5mm直径,便于顺利穿入;
- 攻丝前的底孔应钻至2.5~2.6mm。
常见公制螺纹光杆直径对照表
| 螺纹规格 | 光杆部分直径(mm) |
|---|---|
| M2 | 约1.98 |
| M3 | 约2.98 |
| M4 | 约3.98 |
| M5 | 约4.9 |
| M6 | 约5.9 |
PCB设计核心知识整合
关于层数的选择
2层、4层与6层板的主要差异:
4层和6层板通过设置独立的电源层和接地层(整层铺铜),显著提升了抗干扰能力和供电稳定性。相比4层板,6层板额外增加了两层内层,布线空间更充裕,但成本高出30%~60%。
为何3层板不被主流采用?
因其结构不对称,易发生翘曲,生产工艺复杂,性能不及4层板,且在成本上并无优势。
特殊结构与先进工艺介绍
- 盲埋孔技术: 盲孔连接表面与内部某一层,埋孔仅连接内部层之间。此类结构有助于节省空间,适用于高密度集成设计。嘉立创已于2025年支持该工艺。
- 沉金工艺: 通过化学方法沉积0.05~0.15μm厚度的金层,有效保护底层铜箔,提高焊接可靠性和接触性能。相较于喷锡工艺,成本增加20%~30%,适合高频电路及细间距元器件应用。
- BGA封装: 芯片底部采用锡球阵列连接,具有节省空间、信号传输快的优点。需配合“盘中孔”布线方式,对焊接精度和维修技术要求较高。


雷达卡


京公网安备 11010802022788号







