随着我国交通基础设施不断向复杂地形延伸,长距离、大埋深、高风险的隧道工程日益增多。在面对高地应力与软岩大变形等恶劣地质条件时,传统监测方法逐渐暴露出局限性。如何实现更高效、精准且全面的监控量测,成为保障施工安全和工程质量的关键课题。天宝耐特精密三维技术团队依托天宝X7三维激光扫描仪,在某重点公路隧道项目中成功实践了一套具有示范意义的技术方案,为行业提供了全新思路。
本文将结合该工程实际应用,深入剖析三维激光扫描技术如何突破传统瓶颈,推动隧道监控量测迈向数字化、智能化新阶段。
一、从“点”到“面”:三维扫描破解传统监测困局
在诸如通省隧道、木寨岭隧道、酉水隧道等典型软岩隧道中,围岩变形量大、发展迅速且持续时间长,极易引发侵限、钢架扭曲乃至衬砌结构破坏等问题。由于地质条件复杂多变,设计预判常与现场实际情况存在较大偏差,而依赖全站仪、水平仪、收敛仪等传统手段的传统监控方式已难以满足现代隧道施工对数据完整性与实时性的要求。
具体表现为以下四大挑战:
- 测点易损,连续性差:爆破作业频繁导致洞壁上的监测点极易被破坏,前期采集的数据链中断,影响整体趋势判断,增加安全隐患。
- 监测盲区多,代表性不足:常规做法每5至10米设一个断面,仅布置7个测点,无法真实反映整个断面的变形状态,存在显著的信息遗漏风险。
- 效率低下,成本高昂:传统测量需预先布设监控点,双人协作操作,单组测量耗时超过30分钟,不仅占用宝贵施工窗口期,还提高了人员暴露于危险环境的时间。
- 受环境干扰严重:隧道内粉尘弥漫、光照条件差,严重影响全站仪人工瞄准精度,进一步削弱了数据可靠性。
二、技术革新:三维激光扫描实现全域可视化监测
“隧道三维激光扫描可视化监测技术”通过非接触式扫描获取海量点云数据,并借助数字图像处理与计算机视觉算法,将其转化为直观的三维模型与可视化信息,帮助工程人员深度挖掘数据价值,实现对隧道变形特征的全面认知与科学决策。
该技术利用三维激光扫描仪对隧道全断面进行快速扫描,在扫描区域内布设黑白反光十字标靶或标志球作为控制点,仪器自动采集并存储目标体的空间坐标与表面光谱特性数据。通过对多站点点云数据进行拼接、滤波与建模处理,生成高精度三维实体模型,进而支持变形分析、预警预报及信息化施工指导。
三、项目落地:天宝X7如何重构隧道监控流程
针对上述难题,天宝耐特技术团队引入天宝X7三维激光扫描仪,严格按照《公路隧道施工技术规范》(JTG/T 3660-2020)、《公路隧道监控量测技术规程》(DB53/T 1033-2021)等多项标准执行作业,实现了从“被动应对”到“主动防控”的转变。
1. 遵循的技术规范
- 《公路隧道施工技术规范》(JTG/T 3660-2020)
- 《公路隧道监控量测技术规程》(DB53/T 1033-2021)
- 《地面三维激光扫描作业技术规程》(CH/Z 3017-2015)
- 《工程测量规范》(GB 50026-2010)
- 《铁路隧道监控量测技术规程》(Q∕CR 9218-2015)
- 《公路隧道设计细则》(JTG/T D70-2010)
2. 核心设备投入——天宝X7三维激光扫描仪
凭借其高稳定性、高精度与出色的点云质量,天宝X7成为本次项目的理想工具。主要技术参数如下:
| 参数名称 | 数值/范围 |
| 测程 | 0.6m - 80m |
| 测距精度 | 2mm |
| 3D点精度 | 2.4mm@10m,3.5mm@20m,6.0mm@40m |
| 视野 | 360° × 282° |
| 单站可获取点数 | 12~125百万个点 |
| 扫描速率 | 2分钟34秒(带影像),1分钟34秒(无影像) |
3. 监测内容实施
根据项目需求,主要开展以下三项核心监测工作:
(1)洞内外观察
采用现场拍照、地质罗盘等方式,重点检查已支护区域的围岩状态、喷射混凝土开裂或起鼓、锚杆受力情况以及钢架是否发生扭曲变形,并记录渗漏水现象及其发展趋势。
(2)周边位移与拱顶下沉监测
- 断面间距:每5~10米设置一个监测断面。
- 测点布置:
- 周边位移:全断面法设1条水平测线;台阶法每个台阶各设1条水平测线。
- 拱顶下沉:每断面布设2~3个测点,其中一点位于拱顶中线,两侧分别距中线2~3米处各设一点。
4. 外业作业流程
(1)现场勘查
提前踏勘确定扫描站点位置,确保有效覆盖目标监测段落。
(2)控制点布设
布设2个靶球作为控制点,模拟棱镜功能,通过后方交会完成地理坐标系转换。
(3)数据采集
采用3分30秒扫描模式,单测站最快可在2分钟内完成数据获取。两个测站即可覆盖约60米隧道区间,总外业作业时间控制在10分钟左右,极大提升效率。
(4)数据配准
通过控制点匹配实现多站点云数据的空间统一与精确拼接,构建完整、连续的三维空间模型,为后续分析提供可靠基础。
四、成果应用:多维数据支撑数字化施工
1. 构建1:1实景复制的隧道三维点云模型
通过控制点实现点云数据的空间坐标匹配,最终生成具备精确地理坐标的隧道整体三维模型。该模型有效解决了传统监测中因控制点失效而导致的数据断层问题,成为后期运营维护阶段重要的数字资产。
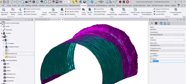
2. 拱顶沉降与周边位移测点提取
利用三维激光扫描技术,无需在洞壁埋设易损监测点,可直接在点云模型中自动或半自动提取预设的拱顶沉降点(每断面2-3个)及水平收敛测线。所有监测点的三维坐标可便捷导出为.TXT格式文件,大幅提升数据处理效率。
3. 断面检测与超欠挖分析
基于高精度扫描数据,可在任意位置提取隧道断面,精准计算各点的超挖或欠挖量,并生成详细的分析报告,为施工质量控制提供科学依据。
4. 多期扫描数据三维全息对比
借助天宝TBC后处理软件,将不同时间段采集的点云数据进行叠加比对,实现多期数据的三维可视化分析。能够直观、定量地呈现隧道整体及局部区域的变形趋势,及时发现潜在安全风险。
5. 二衬厚度与侵限情况检测
通过对比衬砌施工前后两次扫描数据,精确获取二次衬砌厚度分布状况;同时将实际点云模型与设计模型比对,快速识别是否存在侵限现象,确保结构安全性与净空合规性。
五、项目实践验证:为何三维扫描是隧道监测的理想选择?
(1)高效作业,提升安全性
单人即可完成现场操作,单站点扫描最快仅需2分钟。显著减少人员在高危环境中的暴露时间,实现从“被动应对”向“主动预警”的转变,降低人力投入,几乎不干扰正常施工流程。
(2)非接触式测量,保障数据连续性
无需在围岩上安装固定测点,避免因施工活动破坏导致监测中断,确保长期监测数据的完整性与连贯性。
(3)全域覆盖,实现“面级”监测
传统方法仅依赖离散测点,存在监测盲区。而三维激光扫描获取的是整个隧道表面的密集点云数据,真正实现全面覆盖的“面监测”,显著增强监测结果的代表性与可靠性。
(4)一测多用,成果多样
一次扫描即可同步获取拱顶沉降、周边收敛、超欠挖分析、二衬检测以及三维存档等多种成果,充分挖掘数据价值,满足多元应用场景需求。
(5)高精度输出,符合行业规范
所采用的天宝X7扫描仪性能满足《公路隧道施工技术规范》(JTG/T 3660-2020)第18.1.6条要求,其监测精度和频率均达到行业标准,具备广泛适用性。
随着隧道施工迈向智慧化时代,监测技术的升级已成为突破传统瓶颈的关键。天宝耐特精密三维技术团队成功将天宝X7三维激光扫描技术应用于公路隧道监控量测实践中,以高效、精准、全面且安全的技术方案,克服了传统监测手段的诸多局限,显著提升了监控工作的质量和效率,为复杂地质条件下隧道的安全掘进、科学支护及长期稳定运行提供了坚实的技术支持。
展望未来,将持续推进三维激光扫描技术与BIM、人工智能等前沿科技的深度融合,助力隧道工程建设向智能化、无人化方向发展,不断输出更具价值的创新解决方案。


雷达卡


京公网安备 11010802022788号







