0 选题推荐 - 云计算方向
毕业设计是学习过程中至关重要的一个环节,不仅是对大学阶段所学知识的全面整合与实践,更是展现个人技术实力和创新能力的关键机会。选择一个恰当的毕业设计题目尤为关键——它应当既能体现专业素养,又具备实际应用价值,同时兼具一定的创新性与挑战性。以下是结合往届优秀案例总结出的一些实用建议与推荐方向,供参考。
1 如何科学选定毕业设计题目
评估自身技术水平
优先选择与当前能力相匹配的课题,确保项目具有适度挑战性,但不至于因难度过高而难以完成。
以兴趣为导向
兴趣是最好的驱动力。选择自己感兴趣的领域,有助于在开发过程中保持积极性,面对问题时更愿意深入钻研。
结合未来职业规划
若已有明确的就业目标,可优先考虑与意向岗位相关的技术方向,提前积累实战经验,增强求职竞争力。
资源可行性分析
评估项目所需的软硬件条件是否可获得,如服务器、开发工具、数据集等,避免因外部资源不足导致项目停滞。
积极沟通导师意见
主动与指导教师交流,听取其专业建议,确保选题具备研究意义和实施可行性。
兼顾创新性与实用性
优秀的毕业设计应不仅有新颖的设计思路,还能解决现实中的具体问题,体现出工程落地的价值。
合理控制项目规模
根据可用时间与精力,设定切实可行的目标范围,避免贪大求全,影响最终成果质量。
2 毕业设计选题策略精要
逆向思维法
从企业招聘需求出发,分析热门岗位的技术要求,反向选择能锻炼这些核心技能的课题。
项目拆分法
选取知名开源项目的某一功能模块作为研究对象,在已有架构基础上进行深度实现,降低开发风险。
问题导向法
从日常学习或生活场景中发现痛点问题,提出针对性解决方案,提升设计的实际意义。
技术融合法
选择能够集成多种主流技术的题目,例如“微服务+容器化+CI/CD”,全方位展示技术掌握能力。
阶梯式推进法
先定义基础版本的核心功能,再设置若干可扩展模块,依据进度灵活调整完成度,提升可控性。
导师资源对接法
了解导师的研究方向及现有项目资源,选择与其研究内容契合的题目,更容易获得有效指导和支持。
参与开源社区法
围绕活跃的开源项目开展工作,不仅能获取技术支持,还有机会将成果贡献回社区,提升影响力。
聚焦行业痛点法
针对特定行业的技术瓶颈提出优化方案,使毕业设计更具产业价值和发展潜力。
避坑提示
尽量避免重复性较高的传统WEB管理系统类题目,此类选题缺乏新意,难以脱颖而出。
3 云计算与分布式系统相关选题推荐
3.1 轻量级容器编排平台
项目描述:构建一个简化版的容器编排系统,支持服务部署、动态扩缩容以及运行状态监控。
核心技术点:
- Docker容器化技术
- 服务发现与负载均衡机制
- 资源调度算法设计
- 系统监控与告警功能
- 高可用架构设计
难度等级:较高
项目优势:云原生技术正成为现代IT基础设施的核心发展方向,掌握相关技能在就业市场中极具竞争力。
3.2 分布式存储系统实现
项目描述:设计并实现一个支持数据分片、副本复制和一致性保障的分布式文件或键值存储系统。
核心技术点:
- 分布式一致性协议(如Raft、Paxos)
- 数据分片策略与副本管理
- 节点故障检测与恢复机制
- 读写性能调优
- 分布式事务处理
难度等级:高
项目优势:深入理解分布式系统底层原理,技术深度强,适合追求学术或高阶工程能力的学生。
3.3 微服务架构落地实践
项目描述:将传统单体应用重构为微服务架构,或从零开始搭建完整的微服务体系。
核心技术点:
- 服务划分与接口设计
- API网关统一入口
- 服务注册与发现机制
- 集中式配置中心
- 分布式链路追踪
难度等级:中等到较高
项目优势:微服务广泛应用于企业级系统,具备该实践经验对进入互联网行业大有裨益。
具体推荐课题清单
- 基于Kubernetes的多云资源管理平台
- 分布式任务调度系统的设计与实现
- 基于Serverless架构的事件驱动型应用平台
- 混合云环境下的自动化部署与编排系统
- 基于Etcd的分布式配置管理中心
- 云原生应用性能监控与故障诊断工具
- 基于Istio的服务网格管控平台
- 分布式日志采集与分析系统
- 基于容器技术的CI/CD流水线构建
- 多数据中心灾备与自动切换机制研究
- 基于Kafka的实时数据流处理引擎
- 云原生数据库架构设计与原型实现
- 基于Prometheus的云监控与告警系统
- 分布式缓存系统的性能优化与实现
- 使用Terraform实现基础设施即代码
- 边缘计算节点的任务调度与资源管理
- 基于ZooKeeper的分布式协调服务实现
- 云原生微服务安全治理框架
- 基于Consul的服务发现与配置管理平台
- 分布式追踪系统的架构设计与开发
课题案例分享:YOLOv11果树害虫识别系统
综合评分(满分五颗星)
- 难度系数:★★★☆☆
- 工作量:★★★★☆
- 创新程度:★★★★★
该系统基于YOLOv11深度学习模型,旨在实现对果树上常见害虫的快速、精准识别。支持图片上传、视频输入以及实时摄像头接入,结合PyQt5开发图形化界面,提供直观的结果展示与用户交互体验。
主要特性包括:
- 采用YOLOv11作为核心检测算法,兼顾高精度与高速度
- 支持多种输入方式(图像、视频、实时流),适配多样应用场景
- 引入多线程机制,防止界面卡顿,提升响应效率
- 具备检测日志记录功能,便于后期数据分析与模型迭代
- 前端使用PyQt5构建可视化操作界面,结果清晰呈现
- 通过图像预处理、NMS非极大值抑制等手段优化输出效果
- 支持模型热更新与批量处理模式,系统扩展性强
本系统属于典型的AI+农业应用场景,集成了计算机视觉、深度学习与桌面应用开发技术,具有较强的综合实践价值和技术代表性。

系统支持图片、视频以及实时摄像头输入,实现对虫害的精准检测,并通过可视化界面直观展示检测结果,提供良好的人机交互体验。同时具备检测日志记录功能,便于后续分析与追溯。
核心检测模型基于 YOLOv11 构建,完成目标检测任务的训练与推理工作。整个系统以前后端分离的设计思路为基础,采用 PyQt5 开发图形用户界面,结合多线程技术提升处理效率,确保在高负载场景下仍能稳定运行。
项目综合评分(满分5颗星)
难度系数:???
工作量:????
创新点:?????
YOLOv8 智能安防偷盗行为识别系统
该系统基于 YOLOv8 模型开发,致力于实时监测视频流中的异常活动,自动识别潜在的偷盗行为。通过深度学习算法实现对人员、车辆等关键目标的检测与持续跟踪,结合行为特征分析模块进行动作模式判断,进一步由风险评估机制输出危险等级预警信息。
主要功能包括:
- 利用 YOLOv8 实现对视频中人物和移动物体的高效检测。
- 构建行为特征分析模块,识别如徘徊、翻越、蹲伏等可疑动作。
- 引入风险评估算法,动态判定当前场景的安全级别。
- 支持实时视频流处理,配合图形化界面即时呈现检测框与报警提示。
- 前端使用 PyQt5 开发,涵盖图像识别、视频文件分析及实时监控三种模式。
- 内置日志系统,完整记录系统运行状态与重要事件触发情况。
系统架构设计
本系统采用分层结构,主要包括以下四个层级:
- 用户界面层:基于 PyQt5 实现,负责展示检测结果与接收用户指令。
- 业务逻辑层:协调各模块之间的数据流转与控制流程。
- 模型推理层:加载并执行 YOLOv8 模型,完成目标预测任务。
- 数据处理层:承担图像预处理与后处理任务,优化输入输出质量。
UI 核心模块说明
主窗口类
SecurityApp
继承自
QMainWindow
,用于统一管理应用程序的整体布局与事件响应机制。
视频处理线程
VideoThread
派生自
QThread
,专门负责视频流的读取、帧处理及检测结果更新。
图像处理器
ImageProcessor
专注于静态图像的加载、检测执行与结果显示。
YOLOv8 工地安全监控预警系统
该项目运用计算机视觉技术,针对建筑工地环境实现安全防护装备佩戴情况的智能监控,通过自动检测未佩戴头盔、反光衣等违规行为,及时发出预警信号,有效降低事故发生概率。
系统采用“端-边-云”协同架构,兼顾检测精度与响应速度,在保证低延迟的同时实现高可靠性预警。
技术实现方案
- 以 YOLOv8 为核心检测引擎,支持动态分辨率输入与实时推理。
- 结合 OpenCV 进行视频采集与图像增强处理。
- 前端交互部分由 PyQt5 构建,实现本地化操作界面。
- 关键技术涵盖自适应检测优化策略、多级报警联动机制以及异常容错处理。
核心功能模块
检测引擎模块:负责加载训练好的 YOLOv8 模型,执行目标识别与轨迹追踪。
视频流管理模块:支持多路视频源接入,具备优先级调度能力,保障关键通道优先处理。
报警系统:根据违规程度实施分级报警,可联动声光设备进行现场警示。
技术优势
- 检测精度高,mAP@0.5 达到 78.9%。
- 处理速度快,在 640x640 分辨率下可达 160FPS。
- 部署灵活,兼容 ONNX 与 TensorRT 格式,适用于多种硬件平台。
应用价值
社会价值:预计可减少 60% 以上的相关安全事故。
经济价值:系统部署成本仅为传统人工监控方式的五分之一。
技术价值:推动人工智能技术在工业安全生产领域的深入落地与广泛应用。
整体系统架构概述
本系统采用“端-边-云(后端)”三级协同架构,实现对工地安全装备佩戴状况的全天候智能检测与远程预警。
整体技术栈
| 层级 | 技术组件 | 实现方案 |
|---|---|---|
| 检测核心 | YOLOv8 | 基于 Ultralytics 框架实现,配合自定义数据集训练 |
| 视频处理 | OpenCV | 采用多线程管道结构,支持 GPU 加速处理 |
| 服务框架 | FastAPI | 提供 RESTful 接口与 WebSocket 实时通信 |
| 数据存储 | MongoDB | 用于时空数据的高效组织与查询 |
| 前端展示 | Vue.js | 构建数据可视化大屏,支持多维度监控展示 |
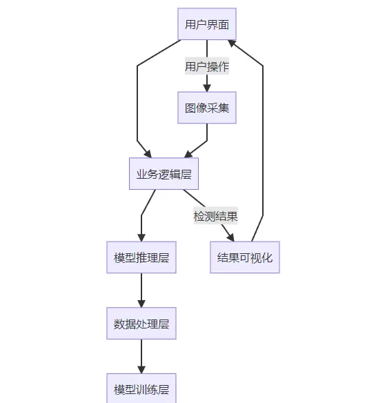
YOLOv8 叶片病害检测系统
该系统基于 YOLOv8 算法开发,能够对植物叶片上的病害区域进行实时检测与定位,检测结果可在界面上实时渲染显示,并支持历史数据记录与回溯分析。
系统功能特点如下:
- 采用 YOLOv8 作为核心病害识别模型,具备高准确率与泛化能力。
- 前端界面由 PyQt5 构建,支持图像上传、视频文件分析及摄像头实时检测。
- 集成 OpenCV 完成图像预处理、色彩空间转换及检测结果标注。
- 支持数据增强策略与模型微调优化,提升小样本场景下的检测性能。
- 提供一键启动功能与实时运行日志反馈,提升用户体验。
系统分层架构
用户界面层:基于 PyQt5 开发的图形化操作界面,支持多模式输入与结果显示。
业务逻辑层:处理用户操作请求,协调检测流程与参数配置。
模型推理层:负责 YOLOv8 模型的加载、推理计算与结果输出。
数据处理层:执行图像归一化、缩放、通道调整等预处理步骤。
模型训练层:离线完成模型训练、验证与优化迭代。
YOLOv11 骨折检测医疗辅助系统
本系统基于 YOLOv11 深度学习模型,专为医学影像分析设计,可对 X 光片或 CT 扫描图像中的骨折区域进行自动识别与定位。系统提供清晰的可视化结果展示,辅助医生做出更快速、客观的临床判断,减少因主观经验差异带来的误诊漏诊问题,显著提升诊断效率。
支持三种检测模式:单张图片分析、视频序列处理以及与医学影像设备对接的实时检测,满足多样化的临床应用场景需求。
采用YOLOv11作为核心检测算法,能够实现对骨折区域的高精度定位,确保识别结果的准确性与可靠性。
利用OpenCV进行图像的预处理与后处理操作,有效提升图像质量,进一步优化模型的检测性能,增强在不同成像条件下的适应性。
系统支持数据增强策略及模型训练过程的优化,显著提高模型在复杂临床场景中的泛化能力,使其适用于多样化的医学影像输入。
基于PyQt5构建用户交互界面,提供多模式检测选项,并实现检测结果的直观可视化展示,提升用户体验与操作便捷性。
引入多线程技术以支持实时检测功能,保障系统在高负载情况下的流畅运行,大幅缩短响应时间,满足实际应用需求。



雷达卡


京公网安备 11010802022788号







