摘要
ChatGPT安卓测试版的代码泄露揭示了其广告系统的基本架构。初步分析显示,商业化进程或将优先从搜索场景切入,通过植入广告与个性化“商业内容”实现变现。这一动向标志着其商业模式正迈向关键转型阶段。
引言
技术变革往往并非始于盛大的发布会,而是悄然藏匿于代码仓库中新添的几行字符之中。近期,开发者Tibor Blaho在ChatGPT安卓测试版本(1.2025.329)中发现多个与广告功能高度相关的字段。这一发现如同投石入水,在技术圈引发广泛讨论。它不再停留于“AI是否该商业化”的抽象争论,而是以确凿的代码证据,将“AI如何商业化”的议题推向现实。
这些代码片段清晰地表明,OpenAI正在探索订阅模式之外的第二增长曲线。面对巨大的算力投入和日益激烈的市场竞争,引入广告作为新的收入来源已成为必然选择。本文将结合泄露的代码信息、系统架构逻辑及行业趋势,深入解析ChatGPT潜在的广告体系设计、技术落地路径、所面临的挑战,以及对整个AI生态可能带来的深远影响。
一、代码线索初现:广告系统轮廓浮现
任何复杂系统的诞生,都源于早期的设计构想。通过对本次泄露代码中的字段进行解析,我们可以初步勾勒出ChatGPT广告模块的技术蓝图。这些字段不仅证实了广告功能的存在,更揭示了其实现精度与应用场景的规划方向。
1.1 关键字段深度解读
代码中出现了多个具有明确语义指向的标识符,共同构建了一个涵盖广告投放、内容管理与场景识别的完整框架。
| 关键代码字段 | 字面含义 | 技术实现推测 | 潜在业务场景 |
|---|---|---|---|
|
广告功能 | 作为顶层开关或模块标识,用于控制广告系统的启用、关闭或灰度发布。可能是布尔值或枚举类型,是所有广告逻辑的入口点。 | 全局广告策略管理、A/B测试、用户分层(如付费用户无广告体验) |
|
商业内容/集市内容 | “Bazaar”一词暗示非标准化、多元化的原生内容生态,可能由AI生成或商家提交,需配合强大的推荐与审核机制。 | 基于对话意图的商品推荐、服务导流、品牌内容营销等个性化展示 |
|
搜索广告 | 明确绑定于“搜索”行为的功能标识。后端需支持查询解析、关键词匹配、实时竞价与排序算法。 | 用户使用ChatGPT进行信息检索时,在结果中插入赞助链接或摘要卡片 |
|
搜索广告轮播 | 对的UI形态补充,定义了一种多卡片横向滚动的展示方式。前端需实现相应组件,后端需批量返回广告素材。 |
在搜索结果页顶部或底部以轮播形式展示一组相关产品或服务 |
上述字段的集中出现,说明OpenAI已超越概念验证阶段。一个结构化、全链路覆盖的广告系统正在成型,涉及功能控制、内容类型、交互呈现等多个层面。
1.2 战略聚焦:为何首选“搜索”场景?
search等相关字段的高频出现,强烈指向广告功能将率先应用于AI驱动的信息搜索或浏览流程中。这一决策背后蕴含着深刻的产品逻辑与商业考量。
- 用户意图高度可识别:相较于开放式闲聊,搜索行为通常带有明确目的。例如,“2024年高性价比降噪耳机推荐”这类查询本身就蕴含购买倾向,远高于“什么是主动降噪”的知识性提问。清晰的意图为精准广告投放提供了理想条件,有助于显著提升点击率(CTR)与转化率(CVR)。
- 用户接受度更高:传统搜索引擎(如Google、Bing)早已普及广告植入模式,用户对此类信息排列已有心理预期。将类似机制迁移到AI搜索中,属于路径依赖式的平滑演进,能有效降低用户体验断裂感,减少抵触情绪。
- 技术路径成熟:搜索广告是数字广告领域最成熟的模式之一,具备完善的理论模型与工程实践(如关键词匹配、质量评分、竞价排名)。OpenAI可直接借鉴现有方案,并融合大语言模型的理解能力,加速商业化验证进程。
选择限定场景而非全量对话植入广告,体现了OpenAI在盈利探索与用户体验之间寻求平衡的审慎态度。
二、广告形态展望与技术实现路径
结合代码线索与行业规律,可以推断出ChatGPT未来可能采用的两种主要广告形态。二者在技术架构、用户体验和商业价值上各有侧重,预计将在后续发展中并行存在、互为补充。
2.1 形态一:搜索整合型广告(Search-Integrated Ads)
该模式最接近传统搜索引擎广告,核心在于将商业化内容自然融入信息获取流程之中。
2.1.1 实现方式:赞助内容与广告卡片
- 顶部/底部赞助链接:在用户发起搜索请求后,于回答结果的上方或下方插入标注为“赞助”或“推广”的链接条目。这类内容可基于查询关键词匹配广告主投放策略,形式简洁,干扰较小。
二、广告形态的演进与实现
2.1 形态一:显式标注型广告(Sponsored Content)
当用户输入触发广告匹配机制时,系统会在生成的回答顶部或底部清晰地展示“赞助”或“广告”标识,以链接或内容摘要的形式呈现。这种设计要求模型生成服务与后端广告系统之间具备高效的协同能力,确保广告内容合规且可识别。广告轮播展示(Carousel Display)
对应代码中的search ads carousel
采用视觉化更强的横向卡片布局,用于展示一系列相关产品或服务。每个卡片可包含结构化的信息元素,如商品图片、标题、价格、评分等,提升用户的浏览体验和点击转化率。
2.2 技术流程拆解
该模式背后的技术流程可归纳为以下几个关键步骤:
其核心技术难点在于 **内容融合(Fusion)** ——即在不影响大语言模型输出逻辑性与连贯性的前提下,智能地将广告素材嵌入到合适的位置。为了保障响应效率,广告请求通常与LLM推理并行执行,避免串行带来的延迟问题。
2.3 形态二:对话原生型商业内容(Conversation-Native Content)
相较于传统插页式广告,这是一种更具创新性和融合度的广告形式,充分体现了LLM在自然交互中的潜力。其核心理念如bazaar content
所示:不再设置独立的“广告位”,而是将商业信息作为对话的有机组成部分,以原生、有价值的方式自然输出。
2.3.1 实现路径:基于意图的动态推荐机制
购物辅助场景当用户表达出明确的购买倾向(例如:“我想买一台操作简单的咖啡机,预算2000元左右”),模型可在提供建议的同时,实时生成符合需求的商品卡片或购买入口,实现精准推荐。 本地服务预订
面对诸如“帮我找附近评价最高的意大利餐厅并订位”这类请求,系统可通过集成第三方API,直接返回可预订的餐厅选项,并支持完成后续预约流程。此类功能本身就是高价值的商业闭环。 品牌内容营销
企业可将其官方知识库(如产品说明、使用教程等)注入模型训练或检索体系中。当用户咨询相关内容时,模型能够引用这些权威信息进行回答,在提供帮助的同时完成软性品牌传播。
2.3.2 面临的技术挑战与发展机遇
此模式对底层技术提出了更高要求:- 高精度意图识别:需超越关键词层面,深入理解对话上下文,准确捕捉用户的潜在商业意图,防止在不恰当情境下强行推送,影响用户体验。
- 动态内容生成与语境适配:广告内容不再是静态资源,而需根据对话进展实时生成。系统可能需要部署专用的小型生成模型,专门负责创作贴合当前语境的推荐文案或卡片内容。
- 透明性与可解释性:在给出商业推荐时,如何向用户说明推荐依据?又如何在保持对话流畅的前提下,清晰标明其广告属性?这涉及复杂的交互设计与伦理考量。
- 生态合作与API整合:要实现预订、支付等深度服务,必须构建广泛的合作伙伴网络,并通过稳定高效的API接口,将外部商业能力无缝接入ChatGPT内部流程。
bazaar content
所描绘的愿景是:将ChatGPT从一个问答工具升级为连接用户需求与现实服务的智能中介平台。相比传统搜索广告,这一模式拥有更广阔的应用前景和更高的商业价值上限。
三、AI广告系统架构设想
一个高效稳定的AI驱动广告系统,其架构设计必须兼顾性能表现、扩展能力与智能化水平。它并非传统广告系统的简单移植,而是与大语言模型深度融合的新一代系统形态。
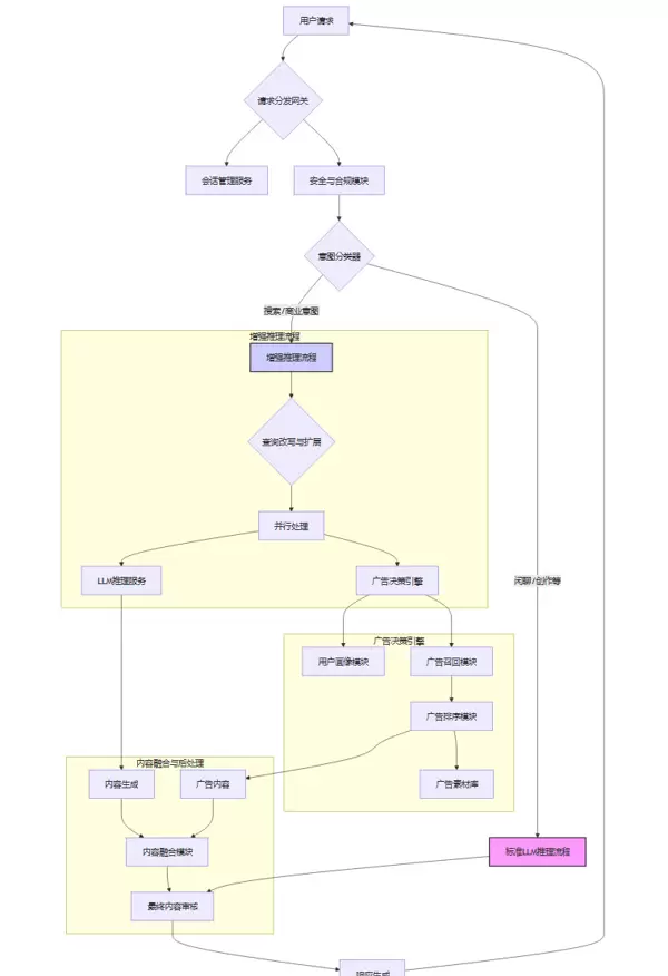
3.1 整体架构:请求处理全流程视图
一次包含广告功能的典型ChatGPT请求,其后端处理流程可能如下图所示:
该架构的核心创新点在于引入了 **“意图分类器”** ——作为流量的第一道分拣节点,判断用户查询是否具备商业转化潜力。对于被标记为具有商业意图的请求,系统将启动“增强推理流程”,激活广告决策引擎参与响应生成。
3.2 关键模块解析
3.2.1 意图分类器(Intent Classifier)
功能定位:前置过滤模块,决定是否启用广告系统,是控制广告曝光频率与系统资源消耗的关键环节。
技术实现:可采用轻量级文本分类模型(如微调后的BERT变体),或利用大模型自身的少样本(few-shot)推理能力进行意图判别。由于处于请求链路前端,对实时性要求极高。
3.2.2 广告决策引擎(Ad Decision Engine)
作为整个广告系统的中枢,负责决策“何时推、推给谁、推什么”。- 用户画像模块(User Profiling):构建并维护用户的兴趣标签体系。不同于传统广告依赖点击行为数据,本系统可基于脱敏后的对话历史,进行深层次的语义建模,实现更精准的兴趣刻画。
- 广告召回模块(Ad Retrieval):结合当前查询内容与用户特征,从大规模广告库中快速筛选候选集。技术上可采用双塔模型或近似最近邻(ANN)向量检索,实现语义级别的高效匹配。
- 广告排序模块(Ad Ranking):对召回结果进行精细化排序,综合预测点击率(pCTR)、转化率(pCVR)及广告主出价(Bid),计算eCPM(千次展示收益),最终确定胜出广告及其展示顺序。该部分可借鉴成熟的深度学习排序框架。
3.2.3 内容融合模块(Content Fusion Layer)
在LLM广告系统中,该模块被公认为最具挑战性的组成部分之一。其核心任务是将大语言模型生成的自然语言响应,与广告决策引擎输出的结构化广告素材进行无缝融合,确保整体内容流畅、协调且不显突兀。
实现方式
模板填充法
针对格式较为固定的广告类型(例如搜索类广告),可通过预设模板的方式,在指定位置插入相应的广告信息。这种方式实现简单、控制性强,适用于标准化程度高的场景。
指令微调(Instruction Tuning)
通过在LLM的输入提示(Prompt)中嵌入特定引导语句,促使模型在回答用户问题的同时,自然地整合赞助商信息。例如,可在Prompt中加入如下指令:“请回答用户问题,并在结尾处,如合适,请参考以下赞助商信息:[...]”。这种方法能提升广告内容的语言一致性与上下文契合度。
多轮生成与筛选机制
让模型生成多个包含广告的不同版本回复,再引入一个评估模型(Reward Model)对这些候选结果进行打分和排序,最终选择出既保持实用性、又使商业信息呈现得最为自然的一版输出。此策略有助于平衡用户体验与商业化需求。
这种高度模块化的设计架构,显著增强了系统的可扩展性。未来无论需要引入新的广告形态,还是优化广告排序逻辑,均可在不影响主流程的前提下,独立升级对应模块,实现灵活迭代。
四、商业动因与战略转型
OpenAI探索广告商业模式并非临时起意,而是在技术演进、市场竞争与财务压力交织背景下的必然抉择。这一转变也折射出公司CEO山姆·奥特曼及其管理团队在商业认知上的逐步成熟与务实转向。
4.1 生存与发展并重的压力驱动
高昂的运营成本压力
大语言模型的训练与推理过程依赖大量计算资源。据第三方分析机构估算,ChatGPT每日运维成本可能高达数十万至百万美元级别。尽管ChatGPT Plus订阅服务带来可观收入,但仅靠此项难以全面覆盖持续增长的研发支出。在此背景下,广告作为互联网领域久经验证的核心盈利模式,成为补充现金流的理想路径。
激烈的行业竞争环境
谷歌推出的Gemini模型凭借多模态能力及与搜索、广告生态的深度整合,正对OpenAI构成直接威胁;同时,Anthropic等企业在B端市场的稳步推进,也加剧了AI领域的“军备竞赛”。充足的资金支持是维持技术领先和市场份额的关键保障。因此,OpenAI亟需构建更加多元、稳健的收入体系,以应对长期发展的挑战。
4.2 战略态度的演变:从理想主义到现实落地
早期立场(2022年及以前)
山姆·奥特曼曾多次公开表示,在AI回复中嵌入广告令他感到“不安”(uneasy),并称这应被视为“最后手段”(a last resort)。这反映出初期OpenAI更注重模型的中立性与纯粹性,倾向于通过API调用费和订阅制等“干净”的方式实现商业化。
近期转向(2023年起至今)
随着商业化进程加速,管理层的态度逐渐松动。多位高管陆续表态,正在“认真评估广告等新型盈利模式”。这一话语转变标志着公司已从“是否应该做”的理念争论,转向“如何做好”的实践探索。
相关代码的泄露事件,则表明内部讨论阶段已经结束,项目正式进入工程实施阶段。这是一次典型的由理想主义向商业现实主义过渡的战略调整。
五、技术与伦理的双重考验
将广告机制融入ChatGPT远非简单的功能叠加,而是在技术和伦理层面都将面临深刻挑战。如何妥善应对这些问题,不仅关乎功能成败,更直接影响OpenAI的品牌公信力与用户信任基础。
5.1 中立性 vs 商业偏见
核心挑战
一旦模型开始为付费方提供推荐或背书,其回答的客观性极易受到质疑。用户将难以分辨某项建议是基于真实判断,还是源于广告投放。长期来看,这将严重削弱用户对系统公正性的信赖。
应对方案
- 明确标识体系:所有涉及商业推广的内容必须带有清晰、醒目且无歧义的“广告”或“赞助”标签,确保用户知情权。
- 算法路径隔离:在系统架构设计上,应尽可能分离通用推理路径与广告决策路径,防止广告出价影响非广告内容的生成逻辑。
- 提供无广告选项:允许用户主动请求“不含商业推广”的纯净回答,赋予其选择自由。
5.2 隐私保护与数据使用边界
主要风险
个性化广告依赖对用户行为数据的深度分析。而ChatGPT的对话数据涵盖个人偏好、心理状态乃至敏感话题,其隐私敏感度远超传统搜索引擎关键词。如何合规使用这些数据,成为OpenAI必须面对的重大难题。
解决方案
- 数据匿名化与聚合处理:在构建用户画像时,采用严格的数据脱敏技术,仅使用聚合统计特征,杜绝直接利用个体原始对话记录。
- 增强透明度与用户控制:提供直观的隐私设置界面,让用户可查看自身兴趣标签,自由开启/关闭个性化广告,或清除历史数据痕迹。
- 端侧计算与联邦学习:探索在用户设备本地完成部分个性化推断,或采用联邦学习等隐私计算方案,在不上传原始数据的前提下训练模型,从根本上降低隐私泄露风险。
5.3 用户体验的“不可逾越红线”
核心矛盾
广告本质上是对用户注意力的干扰。若广告出现频率过高、时机不当或形式生硬,极易破坏ChatGPT原本流畅、沉浸的交互体验,进而引发用户反感甚至流失。
优化策略
- 控制投放频次:设定合理的广告触发阈值,避免频繁打断对话流程,保持交互节奏的自然性。
在技术层面,ChatGPT安卓测试版中曝光的广告字段标志着AI发展进入新阶段。这不仅意味着功能上的扩展,更是一次深层次的系统重构。OpenAI需要在传统广告技术基础上,打造一套与大语言模型(LLM)深度集成的智能广告体系。这套体系必须具备理解自然语言意图的能力,并能实现精准响应。
其中,三大核心技术要素将决定其成败:高精度的用户意图识别、广告内容与对话流程的无缝融合,以及对用户隐私的严格保护。这些技术支点共同构成一个既能高效变现、又不损害用户体验的基础架构。
从商业模式来看,引入广告是OpenAI面对高昂算力成本和激烈市场竞争所做出的战略性选择。在订阅制之外开辟新的收入来源,有助于推动产品的长期可持续发展。广告模式的落地,也将为整个AI行业探索商业化路径提供重要参考。
然而,这一转变也带来了挑战。OpenAI正处于用户信任、模型中立性与商业利益的交汇点。如何平衡三者关系,将成为公众关注的核心议题。尤其是当广告开始介入原本“纯净”的对话体验时,平台的公信力将面临直接考验。
为此,平台需建立高质量的广告审核机制,确保展示的内容具有实际价值,贴近“有用的商业信息”,而非简单的推销干扰。同时,应设置合理的频率控制策略(Frequency Capping),防止对同一用户过度推送,避免造成体验疲劳。
此外,负反馈机制的设计至关重要。通过提供“不感兴趣”或“举报广告”等便捷操作选项,收集用户的真实反应,并将其作为优化广告排序与投放逻辑的重要信号源,持续提升匹配精准度与用户满意度。
展望未来,当广告功能全面上线后,行业将密切关注其实现细节:广告是否会被清晰标注?用户能否自主关闭推荐?个性化投放的边界如何界定?这些问题的答案,不仅会影响ChatGPT自身的发展方向,也可能成为后续AI产品商业化进程中的行业范本。
代码中浮现的广告字段,表面看是功能预告,实则揭示了更深层的战略转向——AI正从技术奇迹逐步走向商业现实。真正的挑战不在于能否盈利,而在于OpenAI能否在“印钞机”的诱惑前,始终坚守用户信任这一根本底线。


雷达卡


京公网安备 11010802022788号







