0 选题推荐 - 汇总篇
毕业设计是学习生涯中极为关键的里程碑,不仅是对大学四年所学知识的全面整合与应用,更是展现个人技术实力和创新能力的重要机会。一个合适的毕业设计题目,应当既能体现专业素养,又具备实际价值,同时兼具一定的创新性与挑战性。本文结合经验总结,为同学们提供一系列高质量的选题方向与实用建议,帮助大家高效完成选题决策。
1 如何科学选定毕业设计题目
评估自身技术水平
选择与当前能力相匹配的课题,确保项目具有适当挑战性的同时,不会因难度过高而导致无法推进或半途而废。
以兴趣为导向
优先考虑自己感兴趣的领域,兴趣是最好的驱动力,在开发过程中遇到问题时更容易坚持并深入探索。
结合未来职业规划
若已有明确就业目标,可选择与意向岗位技术栈相关的题目,提前积累实战经验,增强求职竞争力。
分析资源获取可行性
提前评估项目所需的软硬件条件是否具备,例如服务器、传感器、特定开发工具等,避免因外部资源缺失影响进度。
积极沟通导师意见
与指导老师保持充分交流,听取其在研究方向和技术实现上的建议,确保选题合理且具备实施基础。
注重创新与实用性平衡
优秀的毕业设计应兼顾技术创新点和现实应用场景,既不是纯理论堆砌,也不是简单功能复刻。
合理控制项目规模
根据可用时间与精力,设定切实可行的目标范围,避免贪大求全导致后期难以收尾。
2 毕业设计选题策略精要
逆向思维法
从当前企业招聘需求出发,分析热门岗位的技术要求,反向选择能够锻炼这些核心技能的课题,提升就业适配度。
项目拆分法
选取成熟开源项目中的某个模块作为独立课题进行重构或优化,既能借鉴已有架构,又能聚焦于深度实现。
问题导向法
从日常学习、生活中发现具体痛点问题,提出针对性解决方案,使项目更具现实意义和用户价值。
技术融合法
选择能整合多种主流技术的题目,如“前端+后端+微服务+容器化部署”,全面展示全栈开发能力。
阶梯式开发策略
先定义最小可运行版本(MVP),再设置多个可扩展功能点,依据实际进展灵活调整开发深度。
匹配导师资源法
了解导师的研究方向及手中项目资源,选择与其团队工作契合的题目,更容易获得技术支持与数据支撑。
参与开源社区法
围绕活跃的开源项目设计课题,不仅能获得社区文档与技术支持,还有机会将成果贡献回社区,提升影响力。
切入行业痛点法
针对某一行业的技术瓶颈或效率难题,提出基于新技术的改进方案,增强项目的落地潜力与社会价值。
避坑提醒:尽量避免重复性高的传统WEB管理系统类题目,如学生信息管理、图书借阅系统等,缺乏新意且难以脱颖而出。
3 人工智能与机器学习方向选题推荐
3.1 智能推荐系统
项目描述:构建一个基于用户行为数据的个性化推荐引擎,适用于电商平台、新闻客户端、音乐或视频平台等场景。
核心技术:
- 协同过滤算法
- 基于内容的推荐机制
- 深度学习模型(如神经网络)
- 大数据处理框架
- A/B测试用于效果验证
难度等级:中等到较高
项目优势:推荐系统广泛应用于互联网企业,技术实用性强,与就业岗位高度相关。
3.2 计算机视觉应用
项目描述:开发基于深度学习的图像识别系统,可用于人脸识别门禁、交通标志检测、医学影像辅助诊断等实际场景。
核心技术:
- 卷积神经网络(CNN)
- 目标检测算法(如YOLO、SSD)
- 图像预处理与增强技术
- 模型压缩与边缘部署
难度等级:较高
项目优势:计算机视觉属于AI核心领域,应用场景丰富,技术门槛高,利于展示综合能力。
3.3 自然语言处理(NLP)应用
项目描述:实现智能对话机器人、文本情感分析系统、自动摘要生成器等自然语言处理应用。
核心技术:
- 词向量表示技术(Word2Vec, BERT等)
- 循环神经网络(RNN)或Transformer架构
- 语义理解与意图识别
- 基于大语言模型(LLM)的应用开发
难度等级:中等到较高
项目优势:NLP在智能客服、舆情监控、内容生成等领域广泛应用,是当前人工智能的热点方向之一。
具体课题示例列表
- 基于深度学习的垃圾邮件过滤系统
- 智能家居语音控制系统设计与实现
- 基于计算机视觉的无人超市结算系统
- 智能医疗辅助诊断系统
- 基于深度强化学习的自动驾驶模拟系统
- 人脸表情识别与情绪分析系统
- 基于机器学习的网络入侵检测系统
- 智能简历筛选与人才匹配系统
- 基于深度学习的图像风格迁移应用
- 智能客服聊天机器人系统
- 基于知识图谱的智能问答系统
- 视频内容自动分类与标签生成系统
- 基于机器学习的个性化学习路径推荐系统
- 智能文本摘要与关键信息提取系统
- 基于深度学习的语音情感识别系统
- 智能抄袭检测与相似度分析系统
- 基于计算机视觉的手语翻译系统
- 智能音乐生成与编曲系统
- 基于强化学习的智能游戏AI设计
- 多模态情感分析系统(融合文本、语音、图像输入)
4 移动与Web应用开发方向选题推荐
4.1 校园综合服务平台
项目描述:打造一款集课表查询、成绩查看、校园活动发布、失物招领等功能于一体的综合性服务平台。
核心技术:
- 前后端分离架构(如Vue + Spring Boot)
- 响应式页面设计
- 用户身份认证与权限管理
- 数据库建模与性能优化
- 微服务架构(可选)
难度等级:中等
项目优势:贴近学生实际需求,功能边界清晰,适合展示全栈开发能力。
4.2 健康管理系统
项目描述:开发一款支持健康数据记录、运动追踪、饮食建议及健康趋势分析的移动端应用。
核心技术:
- Android 或 iOS 原生/跨平台开发
- 数据可视化图表集成
- 健康数据分析算法(如BMI计算、睡眠质量评估)
- 云端数据同步与存储
- 与智能手环等可穿戴设备的数据对接(可选)
难度等级:中等
项目优势:契合当前数字健康发展趋势,市场需求旺盛,技术组合多样。
4.3 在线教育平台
项目描述:设计并实现一个支持课程上传、在线学习、互动答疑、作业提交等功能的在线教学系统。
核心技术:
- 视频流传输与播放优化
- 实时通信技术(如WebSocket)
难度等级:中等
项目优势:教育科技持续发展,项目结构完整,适合展示复杂业务逻辑处理能力。
5 数据科学与大数据方向
5.1 数据可视化平台
项目描述:构建一个具备通用性的数据可视化平台,支持接入多种类型的数据源,提供多样化的图表展示形式以及丰富的交互体验。
技术要点:
- 数据清洗与预处理
- 前端可视化工具(如 ECharts、D3.js)
- 数据接口的合理设计
- 实现实时数据刷新与动态更新机制
难度:中等
优势:数据可视化是大数据应用中的核心环节,具备广泛的技术适应性,适用于多个行业领域,就业机会丰富。
5.2 社交网络分析系统
项目描述:开发一套用于分析社交网络结构与行为特征的系统,能够识别用户之间的关联关系、发现兴趣社群及关键影响力人物。
技术要点:
- 图数据库的应用(如 Neo4j)
- 社区发现算法(如 Louvain、Girvan-Newman)
- 节点影响力评估模型
- 网络爬虫技术采集公开数据
- 大规模图数据的存储与计算优化
难度:较高
优势:融合了数据挖掘、复杂网络分析等多方面技术,具有较强的学术研究价值和实际应用场景。
5.3 金融数据分析与预测系统
项目描述:设计并实现一个面向股票、基金等金融产品的数据分析平台,集成趋势分析与价格预测功能。
技术要点:
- 时间序列建模与分析(如 ARIMA、LSTM)
- 机器学习回归与分类预测模型
- 常用金融指标的计算逻辑(如 MACD、RSI)
- 风险量化与评估方法
- 高性能计算框架提升处理效率
难度:较高
优势:金融科技为当前热门赛道,兼具技术深度与业务理解要求,职业发展空间广阔。
具体课题列举
- 基于 Spark 的大规模数据处理平台
- 电商用户行为分析与精准营销系统
- 基于机器学习的信用风险评估模型
- 城市交通流量预测与智能调度系统
- 基于大数据的疫情传播模拟与预测
- 社交媒体舆情分析与热点发现系统
- 基于 Hadoop 的分布式日志分析平台
- 智能推荐引擎的设计与优化
- 基于时空数据的城市热力图分析系统
- 电力负荷预测与智能调度系统
- 基于大数据的农业生产决策支持系统
- 网络安全态势感知与威胁情报分析
- 基于 Flink 的实时流处理平台
- 智能客户画像与精准营销系统
- 基于知识图谱的关联分析系统
- 医疗健康大数据分析与疾病预测
- 基于 ElasticSearch 的全文检索与数据分析平台
- 智能供应链优化与库存预测系统
- 基于大数据的智能招聘与人才匹配
- 多源异构数据融合与知识发现系统
6 网络与信息安全方向
6.1 Web安全漏洞检测系统
项目描述:研发一个可自动扫描网站常见安全漏洞的检测工具,涵盖主流Web攻击类型的识别能力。
技术要点:
- 常见漏洞扫描原理(如 SQL注入、XSS、CSRF)
- 渗透测试流程与自动化执行策略
- 生成结构化安全报告
- 提供针对性的安全加固建议
难度:较高
优势:网络安全领域人才缺口大,项目具备高技术含金量,市场认可度高,利于职业发展。
6.2 区块链应用系统
项目描述:利用区块链技术构建实用型应用系统,例如电子投票平台或商品供应链追溯系统。
技术要点:
- 区块链底层架构设计
- 智能合约编写与部署(如 Solidity)
- 共识机制实现(如 PoW、PoS)
- 密码学基础应用(哈希、非对称加密)
- 分布式系统的协调与容错设计
难度:较高
优势:区块链属于前沿科技领域,创新潜力巨大,适合追求技术挑战的学生深入探索。
6.3 物联网安全监控系统
项目描述:设计一套针对物联网设备运行状态的安全监控方案,能够识别异常操作和潜在网络威胁。
技术要点:
- 物联网通信协议解析(如 MQTT、CoAP)
- 入侵检测算法(基于规则或机器学习)
- 实时流式数据处理与分析
- 安全事件响应机制设计
- 嵌入式设备端的安全防护措施
难度:较高
优势:随着物联网设备普及,其安全问题日益突出,该方向市场需求增长迅速,研究意义显著。
具体课题列举
- 基于机器学习的网络入侵检测系统
- 安全漏洞自动化扫描与分析平台
- 基于区块链的电子证据保全系统
- 移动应用安全测试与加固平台
- 基于零信任架构的企业安全访问系统
- 网络流量异常行为分析与告警系统
- 基于同态加密的隐私保护计算平台
- 工业控制系统安全监测与防护
- 基于区块链的身份认证与访问控制系统
- 恶意软件自动化分析与检测平台
- 基于AI的网络钓鱼检测系统
- 安全事件响应与取证分析平台
- 基于可信执行环境的移动支付安全系统
- 云环境安全合规检测与加固平台
- 基于区块链的供应链溯源防伪系统
- 物联网设备安全评估与漏洞挖掘
- 基于行为分析的内部威胁检测系统
- 安全众测平台设计与实现
- 基于形式化验证的安全协议分析系统
- 隐私计算与数据安全共享平台
7 云计算与分布式系统方向
7.1 轻量级容器编排系统
项目描述:设计并实现一个简化版本的容器编排平台,支持服务的部署、弹性伸缩及运行状态监控。
技术要点:
- 容器化技术基础(Docker 使用与镜像管理)
- 服务注册与发现机制
- 负载均衡策略配置
- 资源调度算法设计(如轮询、最少使用)
- 系统监控与异常告警功能
- 高可用架构设计保障稳定性
难度:较高
优势:云原生已成为现代IT基础设施的核心发展方向,掌握相关技能有助于进入主流企业技术团队。
7.2 分布式存储系统
项目描述:实现一个具备数据分片、副本复制和一致性保证能力的分布式文件或键值存储系统。
技术要点:
- 分布式一致性协议(如 Paxos、Raft)
- 数据分片与路由策略
- 多副本同步与故障恢复机制
- 性能调优手段(缓存、批量写入等)
- 分布式事务处理支持
难度:高
优势:分布式系统是计算机科学的重要分支,涉及理论深、实践难,能充分展现开发者的技术功底。
7.3 微服务架构实践
项目描述:将传统单体架构应用重构为微服务模式,或从零开始搭建一个完整的微服务生态系统。
技术要点:
- 服务边界划分与模块解耦设计
- API网关统一入口管理
- 服务间通信机制(REST/gRPC)
- 配置中心与服务治理
- 分布式追踪与日志聚合
- 持续集成与自动化部署流程
难度:较高
优势:微服务是现代大型系统标准架构之一,掌握其设计与运维能力对求职和技术成长均有重要帮助。
具体课题列举
- 校园二手交易平台设计与实现
- 基于地理位置的社交APP开发
- 智能家居控制中心移动应用
- 跨平台旅游攻略与行程规划系统
- 基于WebRTC的视频会议系统
- 在线协同文档编辑平台
- 基于React Native的跨平台电子商务应用
- 智能社区管理系统
- 基于微信小程序的外卖配送平台
- 在线问答与知识分享社区
- 基于PWA技术的离线优先Web应用
- 多端同步的个人笔记与知识管理系统
- 基于Flutter的新闻阅读器应用
- 在线音乐制作与分享平台
- 基于Vue.js的企业内部管理系统
- 移动端AR导航与信息展示应用
- 基于WebAssembly的在线图像处理工具
- 多人实时协作的在线白板系统
- 基于区块链的数字版权保护平台
- 智能家庭理财与预算管理系统
- 用户权限管理
- 内容管理系统
- 支付系统集成(可选)
整体难度:中等到较高
综合优势:在线教育市场需求旺盛,项目涵盖前后端、数据库、安全等多个技术层面,能够全面体现开发者的综合工程能力。
微服务架构核心技术组件
在现代企业级应用开发中,微服务架构已成为主流趋势。其核心依赖于多个关键中间件与系统模块的协同工作,包括:
- API网关:作为系统的统一入口,负责请求路由、认证鉴权和限流熔断。
- 服务注册与发现:实现动态服务管理,支持弹性伸缩和服务调用自动化。
- 配置中心:集中化管理分布式环境下的配置信息,支持热更新与多环境隔离。
- 分布式追踪:提供跨服务链路的调用跟踪能力,提升系统可观测性。
项目实践难度与价值分析
难度等级:中等到较高
实践优势:掌握微服务相关技术栈具备极高的就业竞争力,广泛应用于互联网、金融、制造等行业,具有较强的工程落地经验积累价值。
典型课题推荐列表
- 基于Kubernetes的多云资源管理平台
- 分布式任务调度系统设计与实现
- 基于Serverless架构的事件驱动型应用平台
- 混合云环境下资源编排与自动化部署系统
- 基于Etcd构建的分布式配置中心
- 云原生应用性能监控与故障诊断系统
- 基于Istio的服务网格治理平台
- 分布式日志收集与智能分析系统
- 容器化CI/CD自动化发布平台
- 多数据中心灾备与自动切换机制研究
- 基于Kafka的实时数据流处理架构
- 云原生数据库的设计与实现
- 基于Prometheus的云环境监控告警体系
- 分布式缓存系统优化与高可用设计
- 使用Terraform实现基础设施即代码(IaC)
- 边缘计算节点的任务调度与资源管理系统
- 基于ZooKeeper的分布式协调服务实现
- 云原生微服务安全治理体系
- 基于Consul的服务发现与配置管理集成方案
- 分布式追踪系统的架构设计与落地实践
课题案例一:基于YOLOv11的果树害虫识别系统
综合评分(满分五颗星)
- 难度系数:★★★☆☆
- 工作量:★★★★☆
- 创新点:★★★★★
该系统是一款融合深度学习与计算机视觉技术的智能农业检测工具,旨在实现对果树上常见害虫的高效、精准识别。系统支持多种输入源,包括静态图片、预录视频以及实时摄像头采集,并通过PyQt5构建可视化交互界面,便于用户操作与结果查看。
核心技术特点如下:
- 采用YOLOv11作为主干检测模型,兼顾高精度与高速度。
- 支持图片、视频及实时流三种输入模式,适应多样化应用场景。
- 引入多线程处理机制,避免界面卡顿,提升用户体验。
- 集成图像归一化与NMS(非极大值抑制)算法,优化检测输出质量。
- 具备检测日志记录功能,支持后续数据分析与模型迭代。
- 支持模型热更新与批量处理模式,增强系统扩展性。
主要功能模块涵盖:
- 多源输入下的害虫目标检测
- 可视化结果显示与人机交互
- 检测过程日志存储与统计分析
- YOLOv11模型的训练、推理全流程支持
整体架构以前端PyQt5界面为交互入口,后端以YOLOv11为核心引擎,结合多线程调度实现高性能运行。
课题案例二:基于YOLOv8的智能安防偷盗行为识别系统
综合评分(满分五颗星)
- 难度系数:★★★☆☆
- 工作量:★★★★☆
- 创新点:★★★★★
本系统利用YOLOv8深度学习模型,实现对视频流中人员、车辆等目标的实时检测,并结合行为特征分析模块判断是否存在可疑或潜在偷盗行为,进而触发风险评估与预警机制。
系统功能亮点包括:
- 基于YOLOv8完成目标检测,准确识别画面中的关键对象。
- 内置行为特征分析单元,识别如徘徊、翻越、遮挡面部等异常动作。
- 通过风险评估算法对检测行为进行分级评分,辅助决策响应。
- 支持实时视频流处理,输出带标注的检测结果与报警提示。
- 前端使用PyQt5开发图形界面,支持图片、视频和实时摄像头三种识别模式。
- 配备完整的运行日志记录系统,追踪系统状态与重要事件。
系统采用分层架构设计,确保模块解耦与可维护性:
- 用户界面层:由PyQt5实现,包含主窗口、控件布局与事件响应逻辑。
- 视频处理线程:继承自QThread,独立执行视频帧读取、推理与结果显示更新。
- 图像处理器模块:专门处理静态图像输入并返回检测结果。
SecurityApp
QMainWindow
VideoThread
QThread
ImageProcessor
课题案例三:基于YOLOv8的工地安全监控预警系统
综合评分(满分五颗星)
- 难度系数:★★★☆☆
- 工作量:★★★★☆
- 创新点:★★★★★
本系统面向建筑施工场景,利用计算机视觉技术对工人是否规范佩戴安全帽、反光衣等防护装备进行实时监测,并通过智能算法实现异常情况自动预警,有效降低安全事故发生的概率。
系统采用“端-边-云”协同架构,兼顾检测精度与响应延迟,适用于复杂工地环境下的长期部署。
技术实现方案
- 以YOLOv8为核心检测模型,支持动态分辨率输入与实时推理加速。
- 结合OpenCV进行视频解码与图像预处理,前后端通信通过PyQt5实现。
- 关键技术点包括自适应检测优化策略、报警联动机制与异常恢复流程。
核心功能模块
- 检测引擎模块:加载YOLOv8模型,完成目标检测与运动轨迹跟踪。
- 视频流管理模块:支持多路视频同时接入,具备优先级调度能力。
- 报警系统模块:实现分级报警机制,可联动声光设备发出警示信号。
系统优势
- 检测精度高:mAP@0.5指标达到78.9%,满足工业级应用需求。
- 实时性强:在640x640分辨率下推理速度可达160FPS。
- 部署灵活:支持ONNX与TensorRT格式导出,适配多种硬件平台。
应用价值
- 社会价值:预计可减少60%以上的因防护缺失引发的安全事故。
- 经济价值:系统整体部署成本约为传统人工监控方式的1/5。
- 技术价值:推动人工智能技术在工业安全生产领域的深入落地与推广。

本系统采用“端-边-云”协同架构,实现对安全装备的实时监测与智能预警功能。整体技术方案通过多层级协作,构建高效、稳定的检测体系。
技术架构与实现方案
| 层级 | 技术组件 | 实现方案 |
|---|---|---|
| 检测核心 | YOLOv8 | 基于Ultralytics框架并结合自定义训练优化模型 |
| 视频处理 | OpenCV | 采用多线程管道处理,支持GPU加速 |
| 服务框架 | FastAPI | 提供RESTful接口及WebSocket实时通信 |
| 数据存储 | MongoDB | 用于管理具有时空属性的数据信息 |
| 前端展示 | Vue.js | 实现数据可视化大屏展示 |
课题应用案例一:基于YOLOv8的叶片病害检测系统
该系统利用YOLOv8算法进行植物叶片病害识别,具备实时检测能力,并能自动记录检测结果,在界面上动态更新显示。
主要功能特点:
- 以YOLOv8为检测模型核心,确保识别精度和速度。
- 前端界面由PyQt5开发,支持静态图片上传与实时视频流输入。
- 借助OpenCV完成图像预处理、后处理及检测结果标注。
- 集成数据增强策略和模型调优机制,提升泛化性能。
- 提供简洁的一键式操作流程,并配备实时日志反馈功能。
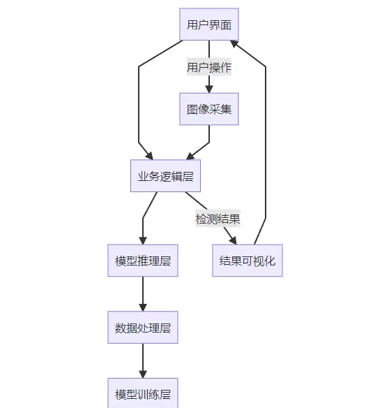
系统分层设计结构
系统采用清晰的分层架构,各层职责明确,便于维护与扩展:
- 用户界面层:使用PyQt5构建图形化操作界面,提升交互体验。
- 业务逻辑层:负责处理用户指令与系统流程控制。
- 模型推理层:加载YOLOv8模型并执行预测任务。
- 数据处理层:涵盖图像的前后处理流程,保障输入输出质量。
- 模型训练层:支持离线训练与持续优化YOLOv8模型。
课题应用案例二:基于YOLOv11的骨折检测医疗辅助系统
该系统面向医疗场景,利用YOLOv11模型对X光片或CT影像中的骨折区域进行自动识别与定位,辅助医生快速做出诊断决策,降低人为判断差异,提高工作效率。
核心特性包括:
- 采用YOLOv11作为主干检测网络,实现高准确率的骨折区域识别。
- 通过PyQt5搭建用户界面,支持图片、视频及实时摄像头三种检测模式。
- 结合OpenCV进行医学图像增强与结果渲染,优化视觉呈现效果。
- 引入数据增强与模型训练优化手段,增强模型在复杂病例下的适应能力。
- 运用多线程技术保障系统在实时检测过程中的流畅响应。



雷达卡


京公网安备 11010802022788号







