11kW OBC三相PFC仿真模型与功率因数校正技术研究
在当前电力电子技术快速发展的背景下,三相功率因数校正(PFC)技术已成为提升电能利用效率和改善电网质量的关键手段。特别是在车载充电机(OBC)等高功率应用场景中,实现高效、稳定的功率转换尤为重要。本文围绕一个11kW OBC系统的三相PFC仿真模型展开分析,重点探讨其在PLECS平台中的建模方法、器件损耗仿真能力以及系统性能评估。
三相功率因数校正技术原理
三相PFC技术通过控制整流电路的输入电流,使其尽可能接近正弦波形并与电网电压同相位,从而显著提高功率因数,降低谐波畸变率。该技术广泛应用于充电桩、UPS电源、工业变频器等领域,有助于满足严格的电磁兼容(EMC)标准并提升整体系统效率。
基于PLECS的11kW OBC三相PFC建模
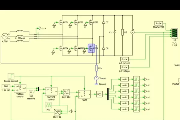
在PLECS仿真环境中,构建了适用于11kW车载充电系统的三相PFC拓扑结构。该模型集成了三相整流桥、直流侧滤波电路及有源功率因数校正单元,能够真实反映系统在不同工况下的动态响应特性。通过设置合理的控制策略,可对输入电流波形、输出电压稳定性等关键指标进行精确模拟,为实际硬件设计提供理论依据。
器件级损耗仿真:Spice模型导入与热行为分析
为了更准确地评估功率器件的工作状态,可在PLECS中导入MOSFET或IGBT的Spice模型。这类模型能精细刻画半导体器件的电气与热学特性,支持对导通损耗、开关损耗以及结温变化的联合仿真。借助此功能,不仅能预测管子在连续运行中的温升趋势,还可为散热设计和可靠性优化提供数据支撑。
仿真结果与性能评估
仿真结果显示,系统输入电流波形接近理想正弦,相位与电网电压高度一致,表明功率因数得到有效提升。同时,通过对各功率管的损耗分布和结温演变进行分析,验证了系统在额定负载下的热稳定性。这些数据为进一步优化控制算法、调整元件选型提供了重要参考。
总结与展望
本文建立了一个完整的11kW OBC三相PFC仿真模型,并在PLECS环境下实现了器件级的损耗与温升仿真。通过引入Spice模型,提升了仿真精度,增强了对系统热特性和可靠性的预判能力。研究成果可为高性能OBC系统的设计提供有效工具。未来将进一步探索先进控制策略与多物理场耦合仿真技术,推动三相PFC在新能源领域的深入应用。



雷达卡


京公网安备 11010802022788号







