脑机接口(Brain–Computer Interface, BCI)是一种以大脑信号为核心,将使用者与神经系统共同纳入闭环控制的通信系统,代表了一种具有革命性意义的人机交互方式。尽管该领域已有较广泛的研究基础和相对统一的定义框架,但随着产业转化进程的加速,甚至呈现出“跨越式”发展的趋势,BCI 的概念边界逐渐模糊,出现能力被过度渲染、术语使用不规范以及缺乏科学界定等问题。
基于已有研究成果,本文重新梳理了 BCI 的科学定义,深入分析其能力受限的关键因素,归纳出构成一个完整 BCI 系统所必需的七个核心组件与七大基本特征,并对其应用范畴进行了清晰划分。期望通过本研究为识别真正具备技术实质的 BCI 系统提供依据,降低科研与产业化过程中的泡沫风险,推动该领域生态的健康与可持续演进。
BCI 的科学定义
是否需要对脑机接口建立明确的科学定义?当前是否存在被广泛接受的定义?Wolpaw 等人于2012年提出的经典定义指出:BCI 是一种能够记录中枢神经系统(CNS)活动,并将其转化为人工输出的系统,可用于替代、恢复、增强、补充或改善 CNS 的自然输出功能,从而改变个体与身体其他部分或外部环境之间的互动模式[6][7][8]。
在此基础上,伏云发等人(2024)进一步优化并细化了这一概念[13]。综合现有理论成果,本文提出如下更为精准的 BCI 科学定义:
BCI 是一类以用户及其大脑为核心单元,不依赖外周神经或肌肉参与,通过采集脑信号,在特定实验范式下进行神经信息编码,经实时意图解码后将其映射为通信内容或对外部设备的控制指令,并结合感觉反馈或神经反馈机制形成闭环的人机交互系统,如图1所示。
一个具备实用价值且可被用户接受的 BCI 系统或产品,必须在安全性、稳定性、准确率和响应速度等方面达到较高水平,以保障其可用性与可靠性,提升用户体验与满意度。唯有在确保实际获益远大于潜在风险的前提下,BCI 技术才能实现真正的落地应用。
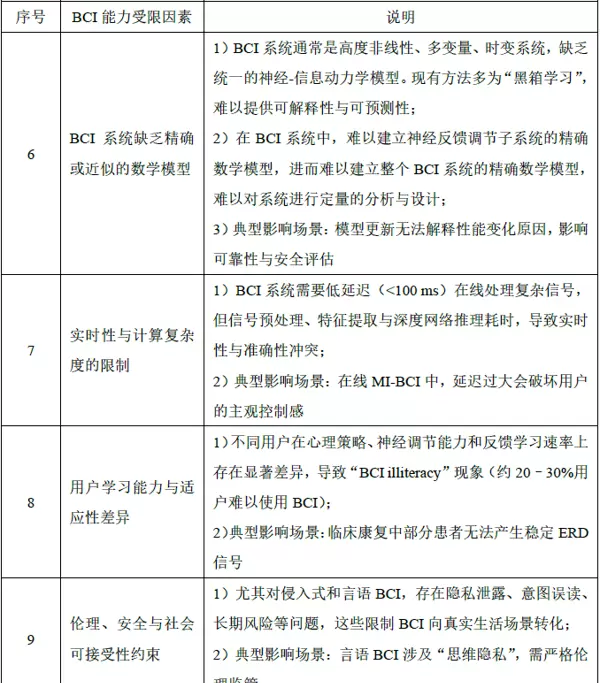
BCI 的能力边界
BCI 是否存在性能极限?如果存在,哪些因素制约了其能力的发展?又是否适合进行夸大宣传?
事实上,BCI 的性能具有客观限制。即便采用皮层植入电极获取高空间分辨率、高信噪比的动作电位(Spikes)信号,实现非人灵长类或人类对外设的操控,仍需经过长期训练才能建立起稳定且可解码的神经活动模式,识别准确率也无法始终保持在100%。而对于头皮 EEG 信号而言,由于其空间分辨率低、信噪比较差、易受眼动、肌电等伪迹干扰,即使是解码简单的运动意图也需大量训练,且识别精度有限,难以有效区分复杂或多维的思维意图。
制约 BCI 能力的主要因素包括三个方面:一是人类对中枢神经系统内部信息编码机制的理解仍处于初级阶段(即可编码性受限);二是当前脑信号采集技术尚存在物理与工程瓶颈;三是脑电信号的解码算法仍有待突破(即解码能力受限)。这些因素共同决定了 BCI 在准确性、稳定性及复杂任务处理方面的上限。
表1总结了影响 BCI 能力的具体限制因素及其说明。
BCI 可用于替代、恢复、增强、补充或改善中枢神经系统(CNS)的自然输出功能[6],涵盖上述五类应用场景。目前研究最为广泛的三种经典 BCI 范式——运动想象(MI)、稳态视觉诱发电位(SSVEP)和 P300 范式,在这五类功能目标中的表现各有侧重,参见表2。其中,MI-BCI 在功能恢复、增强与改善方面更具潜力;而 P300 与 SSVEP 类型的 BCI 则在功能替代与补充上表现出更强适应性。
因此,明确不同范式在具体功效上的优势分布,对于指导技术选型、制定产业化路径和技术转化策略具有重要意义。
前言
脑机接口(Brain–Computer Interface, BCI)是一种将使用者及其大脑整合进闭环回路的通信与控制系统[1][2],作为人机交互的重要分支[5],展现出深远的科学研究价值和广阔的应用前景[3][4]。
尽管 BCI 领域已有五十多年的发展历史,理应形成统一、严谨的科学定义与清晰的范畴界定。虽然 Wolpaw 等人(2012)提出的定义已在专业研究群体中达成共识[6][7][8],但在实际传播过程中,部分非专业从业者乃至个别研究人员出于商业或名利动机,对 BCI 概念进行炒作,导致术语滥用、公众认知偏差以及误导性宣传现象频发[2][9][10][11],进而引发产业泡沫化的潜在风险[12]。
在当前及未来一段时间内,BCI 的适用范围仍面临泛化倾向,其能力常被夸大,缺乏统一的科学标准。因此,亟需重新厘清 BCI 的科学定义,系统剖析其能力边界的成因,阐明其必要构成模块与基本特性,并明确其合理边界,为辨别真实有效的 BCI 技术与产品提供判断依据,助力科研探索与产业转化协同发展。

近年来,除了传统的三类经典脑机接口(BCI)范式之外,还涌现出一系列新兴的BCI模式,例如言语BCI[24]、脑–脊髓接口[21]、手写想象BCI[25]以及情感或情绪识别BCI[26]等。然而,这些新方向目前仍处于初步探索阶段,大多局限于基础研究层面,距离实际应用仍有较大差距,其功能也受到多方面限制。以下表格汇总了部分代表性新兴BCI范式及其简要说明。
表3 新兴BCI范式及其简要说明
值得注意的是,BCI技术本身存在明确的能力边界。若将其宣传为无所不能,例如声称可治疗所有神经系统疾病、实现“读心”“控脑”或“写脑”等功能,则属于对技术本质的误解和夸大,此类说法不仅缺乏科学依据,也容易误导公众认知。
BCI的必要组件
一个系统是否属于真正意义上的BCI,需依据其是否具备必要的构成要素进行判断。根据Wolpaw等人(2012)提出的经典定义[6],结合伏云发等人(2024)的进一步阐释[13],BCI应包含七个核心组件。这些组件构成了判定某系统是否为BCI的基本标准,具体如表4所示。
表4 BCI的七个必要组件
BCI的基本特征
除必要组件外,BCI还具有一系列区别于其他脑相关技术的本质属性。同样基于Wolpaw等人(2012)[6]与伏云发等人(2024)[13]的研究成果,表5归纳了BCI的七个基本特征,包括:不依赖外周神经或肌肉通路、以脑信号为基础实现交互、具备对外部设备的控制与通信能力等。这些特征共同界定了BCI的核心行为表现。
表5 BCI的基本特征
BCI范畴的界定
随着BCI研究与产业化的快速发展,其概念被不断泛化,导致许多非BCI技术也被纳入其中,造成认知混乱。尽管伏云发等人(2021)已提出狭义BCI与广义BCI的区分框架[27],但现实中仍存在大量误用现象。表6展示了当前常见的泛化观点,并对比了科学视角下的正确认知。
表6 泛化BCI范畴的观点以及科学认知BCI范畴
因此,有必要澄清:并非所有涉及大脑的技术都属于BCI;脑成像设备、脑功能检测手段以及中枢神经调节或脑刺激技术本身也不等同于BCI。尽管如此,在特定场景下,这些技术可以与BCI系统融合使用,从而增强整体性能[11]。
我们主张:只有符合BCI科学定义、具备前述七个必要组件和七个基本特征的系统,才能被认定为BCI。反之,则不应归入该范畴。为帮助辨析,表7至表9分别列举了明确属于BCI、明确不属于BCI,以及尚存争议或边界模糊的典型示例。
表7 明确属于BCI的范例
表8 明确不属于BCI的范例
表9 存在争议或模糊的范例
结语
本文针对当前脑机接口领域中存在的范畴泛化、能力夸大及定义不清等问题,系统梳理了BCI的七个必要组件与七个基本特征,分析了制约其能力的关键因素,并在此基础上提出了BCI的科学定义,明确了其适用边界。期望通过本研究提升学界与产业界对BCI的理性认知,推动相关技术健康、可持续地发展。

伏云发,教授,博士生导师,工学博士。现任昆明理工大学脑认知与脑机智能融合创新团队负责人,脑信息处理与脑-机交互控制学科方向带头人。兼任中国康复医学会脑机接口与康复专业委员会常务委员、中国生物医学工程学会人工智能分会智能康复及人机工程学组委员、中国人工智能学会脑机融合与生物机器智能专委会委员、脑机接口产业联盟专家委员会资深专家、科普与科技伦理工作组副主席。自2008年起长期从事脑机接口研究与应用工作,至今已有十余年科研积累。主要研究方向包括脑机接口、神经反馈及其实际应用。
来源:伏云发, 程天骄,徐家萍. 脑机接口(BCI)的必要组件、基本特征与能力边界:走向科学定义与明确范畴的构建[J]. 生物医学工程学杂志, 2025/2026.
仅用于学术分享,若侵权请留言,即时删除!









雷达卡


京公网安备 11010802022788号







