Metformin(1,1-二甲基双胍,AbMole,M3244)是一种在生物医学研究中备受关注的化合物,具有广泛的药理活性和多样的作用机制。其主要功能涉及对细胞能量代谢的调节以及对多种信号通路的干预。研究表明,该化合物可通过抑制线粒体呼吸链中的复合物I,降低ATP合成水平,从而提升细胞内的AMP/ATP比率。
这一变化可变构激活AMP依赖性蛋白激酶(AMPK),进而调控与糖类和脂质代谢相关的基因表达1。由于这一核心机制,Metformin(CAS No.:1115-70-4)被广泛应用于多种动物疾病模型的研究中,涵盖糖尿病、肥胖、肝病、心血管系统疾病、肿瘤、肾脏损伤以及与年龄相关的退行性疾病等。
在糖尿病相关研究中,Metformin(二甲双胍,AbMole,M2049)被证实可通过AMPK依赖或非依赖途径抑制肝脏中葡萄糖生成关键基因的表达,减少内源性葡萄糖产生。此外,它还能通过改善乳酸利用效率、促进葡萄糖转运与组织摄取,或调节肠道菌群结构来有效降低小鼠血糖水平。

在肿瘤研究领域,Metformin展现出显著的抗肿瘤潜力,能够抑制癌细胞的增殖、存活及转移过程,并重塑肿瘤微环境以限制癌症进展。其潜在分子机制包括:抑制mTOR信号通路、激活p53蛋白、诱导自噬与细胞凋亡、促进活性氧(ROS)积累、引发DNA损伤反应,以及优化免疫微环境对肿瘤的识别与清除能力2,3。
在衰老模型中,如老年小鼠和线虫实验体系中,Metformin可减轻氧化应激水平,减少DNA损伤,缓解慢性炎症状态,并调节细胞自噬活动4。同时,在神经科学方向的应用也取得重要进展——在APP/PS1转基因阿尔茨海默症模型小鼠中,Metformin被用于评估其对脑内能量稳态及海马区突触可塑性的影响,结果表明其能有效减少淀粉样斑块沉积,并改善认知功能障碍5。

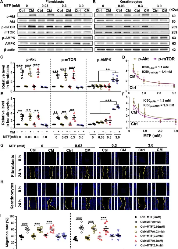
范例解析:中国科技大学的研究团队在《Metabolism》(2023年3月刊,140:155398)发表的研究中,采用AbMole提供的Metformin(二甲双胍;1,1-Dimethylbiguanide,M3244),探讨其与间充质干细胞联合纤维蛋白支架(MSCs/FG)在糖尿病创面修复中的协同效应。研究发现,Metformin与MSCs/FG共同作用可通过Akt/mTOR信号通路增强VEGF介导的血管新生,且其效果呈现明显的剂量依赖性6。
The dose-dependent effects of metformin (MTF) on the Akt/mTOR activation and migration in fibroblasts and keratinocytes6.

AbMole致力于为全球科研机构提供高品质的科研试剂,产品线覆盖高纯度抑制剂、天然产物、细胞因子、人源单克隆抗体、荧光染料、多肽、抗生素及化合物库等,已被大量国际权威文献与专利引用。作为ChemBridge在中国地区的官方指定合作伙伴,AbMole持续推动前沿生命科学研究的发展。
*本文所提及产品仅限科研用途,不可用于临床治疗
参考文献
(1) Bailey, C. J. J. D. Metformin: historical overview. 2017, 60 (9), 1566–1576.
Kirpichnikov, D.; McFarlane, S. I.; Sowers, J. R. J. A. o. i. m. Metformin: an update. 2002, 137 (1), 25–33.
(2) Wu, Z.; Zhang, C.; Najafi, M. J. J. o. c. c.; signaling. Targeting of the tumor immune microenvironment by metformin. 2022, 16 (3), 333–348.
(3) Lv, Z.; Guo, Y. Metformin and Its Benefits for Various Diseases. 2020, Volume 11 - 2020, Review. DOI: 10.3389/fendo.2020.00191.
(4) Barzilai, N.; Crandall, J. P.; Kritchevsky, S. B.; Espeland, M. A. J. C. m. Metformin as a tool to target aging. 2016, 23 (6), 1060–1065.
(5) Ou, Z.; Kong, X.; Sun, X.; He, X.; Zhang, L.; Gong, Z.; Huang, J.; Xu, B.; Long, D.; Li, J. J. B., behavior,; et al. Metformin treatment prevents amyloid plaque deposition and memory impairment in APP/PS1 mice. 2018, 69, 351–363.

(6) Du, F.; Liu, M.; Wang, J.; Hu, L.; Zeng, D.; Zhou, S.; Zhang, L.; Wang, M.; Xu, X.; Li, C.; et al. Metformin coordinates with mesenchymal cells to promote VEGF-mediated angiogenesis in diabetic wound healing through Akt/mTOR activation. Metabolism: clinical and experimental, 2023, 140, 155398. DOI: 10.1016/j.metabol.2023.155398 From NLM.


雷达卡


京公网安备 11010802022788号







