摘要
本文深入探讨短剧出海过程中面临的高成本与低用户留存问题,分析当前行业增长模式的局限性。通过引入AI技术作为核心驱动力,提出以虚拟艺人为关键资产的新范式,重构内容生产链条,实现制作成本优化、创作者生态激活及可持续商业模型的建立。
引言
2024年,短剧出海成为全球数字内容产业的重要风口。大量资本和创业团队涌入,推动应用数量与市场规模迅速扩张。欧美及东南亚等地区已初步展现出较强的用户付费能力,市场潜力被广泛认可。然而,在这股热潮背后,隐藏着严峻的增长困境——多数平台陷入“高投入、低留存”的恶性循环。
依赖大规模广告投放获取用户,导致获客成本居高不下;而短剧本身“即看即走”的消费属性,使得用户生命周期短暂,复访率低迷。这种模式下,ROI波动剧烈,盈利路径模糊,整体商业模式难以持续。
与国内高度集中的市场格局不同,海外短剧仍处于早期发展阶段,尚未形成垄断格局,为新进入者提供了战略机遇。真正的突破口在于摆脱对买量的过度依赖,构建一套低成本、可留存、自循环的增长体系。
人工智能技术的成熟为此带来了转机。AI不再只是用于配音或换脸的辅助工具,而是能够深度参与内容策划、创作与分发全过程的核心引擎。本文将从生产力革新与资产沉淀两个维度,解析AI如何助力短剧出海平台打破困局,打造长期竞争壁垒。
一、增长悖论:繁荣表象下的结构性危机
当前海外短剧市场呈现出一种矛盾状态:一方面下载量与收入屡创新高,中国厂商主导趋势明显;另一方面,绝大多数项目持续亏损,商业可行性受到质疑。这一悖论根植于行业的底层结构失衡。
1.1 增长幻象:流量驱动的高消耗模式
短剧海外用户的增长主要依赖高强度营销投放。平台在TikTok、Facebook等主流社交渠道投放短视频片段吸引点击,引导用户下载并付费解锁完整剧情。尽管转化漏斗看似明确,但实际效率低下。
由于短剧属于典型的快消型内容,用户往往在完成追剧后立即流失,缺乏持续互动动机。结果是平台必须不断投入新广告预算来填补用户缺口,形成“花钱买用户—用户流失—再花钱”的不可持续循环。
1.2 根本矛盾:内容成本与用户价值错配
行业核心痛点在于:高昂的内容制作投入无法匹配极短的用户生命周期。该矛盾在本土化制作环节尤为突出。
1.2.1 本地化背后的成本陷阱
将中国成功的短剧模式复制到海外市场,并非简单翻译即可。真正打动本地观众需要深度本土化,涉及多个层面的成本叠加:
- 演职人员支出:尤其在欧美市场,演员受工会保护,薪酬标准远高于国内。即便启用非头部演员,一部70至100集的剧集仍需承担巨额人力费用。
- 场景与美术开支:符合当地文化审美的布景设计、道具采购及视觉呈现,需由专业本地团队执行,难以压缩成本。
- 合规与管理成本:各国劳动法规、拍摄许可、工会协议等流程复杂,不仅增加财务负担,也带来运营复杂度。
- 文化适配投入:剧本必须由熟悉目标市场语言习惯与社会语境的专业编剧进行重构,避免“文化折扣”,此类服务价格高昂。
综合测算,一部采用真人实拍方式制作的海外短剧,整体预算普遍在15万至20万美元之间。如此高的前期投入,要求极高的单用户ARPU值才能回本,在激烈竞争中愈发难以实现。
1.2.2 浅层AI应用的瓶颈
为规避真人拍摄成本,部分企业尝试“国内内容+AI换脸/配音”的折衷方案。虽能快速产出“类本地化”内容,但存在明显缺陷:
- 文化内核空心化:仅改变外貌与声音,无法调整故事背景、价值观或叙事节奏,难以引发深层情感共鸣。
- IP积累缺失:此类模式本质上是内容搬运,无法在当地培育原创IP,平台始终处于价值链低端。
- 观感体验打折:现有AI技术在表情自然度、口型同步等方面仍有瑕疵,影响观看流畅性,易造成用户流失。
因此,依赖表面化的AI处理手段进行“汉化移植”,无法解决根本问题,反而可能因质量不佳损害品牌信誉。
二、AI赋能生产革命:重塑工业化内容流水线
要破解成本与留存的双重困局,必须从内容生产的源头变革。AI在此的角色已超越传统后期工具范畴,转变为贯穿“策划—生产—发行”全链路的核心生产力引擎。它通过数字化重组生产要素,推动内容工业化升级,实现降本增效与创作模式跃迁。
2.1 数字化生产要素的重构
传统影视制作依赖物理世界的“原子”资源——如真人演员、实体场景和摄影设备。而AI的核心价值在于,将这些关键生产要素转化为可复用、可编辑、可扩展的“比特”形态,从而打破空间与时间限制。
将物理世界中的原子元素最大限度地转化为可编辑、可复用且支持规模化生成的数字比特,是AI驱动内容生产变革的核心逻辑。
2.1.1 成本结构的颠覆性重构
AI对制作成本的影响并非线性优化,而是实现了数量级的压缩。通过将剧本、分镜、角色、场景等关键要素全面数字化,整体生产成本可降至传统模式的10%–20%。
| 生产环节 | 传统真人实拍模式 | AI驱动的数字化生产模式 | 成本优化效果 |
|---|---|---|---|
| 剧本开发 | 依赖人工撰写,反复修改,周期漫长 | 利用AI辅助生成故事框架、情节脉络与对白,实现快速迭代 | 显著提升创作效率,降低试错成本 |
| 角色选角 | 需组织试镜、签订合约、协调演员档期,流程复杂且费用高 | 通过AI生成虚拟形象,风格可控,无需签约或支付片酬 | 演员相关支出趋近于零 |
| 场景搭建 | 涉及实地勘景、场地租赁及美术置景,投入巨大 | 采用AI创建虚拟环境,或借助NeRF等技术完成3D重建 | 大幅削减布景成本,并支持无限次复用 |
| 拍摄执行 | 需要摄制组、灯光设备、录音团队,现场管理繁琐 | 在虚拟引擎中完成镜头调度、布光设计与实时渲染 | 免除现场执行与硬件投入,相关成本归零 |
| 后期制作 | 剪辑、调色、特效处理高度依赖人力 | 由AI辅助剪辑、智能调色及自动化特效合成 | 提升后期效率,减少人工参与 |
这种结构性的成本压缩意味着:相同预算下,平台能够产出5至10倍的内容量;或者将节省的资金用于提升剧本质量与创作者激励,从而形成良性的内容生态循环。
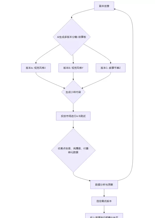
2.1.2 生产流程的“可逆化”决策机制
传统影视制作的一大痛点在于其不可逆性——一旦场景搭建完毕、演员进组开拍,后续调整空间极为有限,试错代价高昂。而AI技术则将这一线性流程转变为并行、可迭代的敏捷开发模型。
如上图所示,在AI驱动的工作流中,平台可在正式投入大规模制作前,以极低成本生成多个版本的小样(Clip),涵盖不同视觉风格、叙事节奏和人物设定,并进行小范围用户测试。
最终的创作方向不再依赖少数人的主观判断,而是基于真实的市场反馈数据做出决策。该方法论借鉴了互联网产品领域的精益创业理念,成功将其应用于内容创作领域,不仅显著提升了爆款内容的诞生概率,也有效避免了资源错配与浪费。
2.2 产能跃迁:从手工作坊到工业化工厂
得益于AI带来的效率飞跃,内容平台得以制定清晰且激进的产能增长路径。以StoReel为例,其规划从2026年初的“月更10部”,逐步升级为年底的“月更100+部”。这种指数级扩张在传统制作体系下几乎无法实现。
支撑这一目标的关键,是一个集成了多种功能的AI内容中台。该中台不仅是工具集合,更是集资产管理、流程协同与数据分析于一体的综合系统:
- AI工具链整合:集成文本生成(LLM)、图像生成(Diffusion Models)、视频生成(类Sora模型)、语音合成(TTS/SVC)等多种能力,为创作者提供一站式创作支持。
- 数字资产库建设:构建包含虚拟角色、场景、道具、动作模板、特效组件在内的可复用资源库,使内容创作如同搭积木般高效。
- 协同工作流引擎:为编剧、导演、美术、动画师等多角色设计在线协作流程,实现任务自动分配与进度可视化追踪。
- 数据反馈闭环:打通前端用户行为数据与后端生产系统,为创作者提供实时数据看板,辅助其洞察偏好、持续优化作品。
当这套工业化生产线成型后,平台便具备了与用户增长相匹配的内容供给能力。更重要的是,一旦生态内出现数部单剧收入突破百万美元的标杆作品,其所带来的示范效应将吸引更多优质创作者加入,进一步加速整个生态的繁荣进程。
三、创作者生态:AI时代的“新导演”与新型组织形态
技术范式的演进必然引发生产关系的重塑。AI不仅改变了内容生产的底层方式,也深刻重构了创作者的角色定位、话语权分布以及平台的组织与赋能逻辑。未来的竞争焦点,本质上是对新型创作者资源的争夺。
3.1 创作者主权回归:迈向极致的导演中心制
在传统影视工业链条中,一个创意从编剧脑海到观众面前,往往需经历制片人、导演、演员、美术、剪辑等多个环节的“转译”。每一次传递都可能导致原始构想失真甚至扭曲,尤其编剧常对成片缺乏掌控力。
AI工具链的普及正在扭转这一局面:
- 所思即所见:掌握视听语言的创作者可通过AI直接“捏出”脑中的角色形象,生成符合特定情绪氛围的场景,甚至操控虚拟摄像机的机位、景别与运动轨迹。
- 突破物理约束:创作不再受限于预算、档期或现实物理规律。无论是浩瀚宇宙还是微观表情,皆可在数字空间精准呈现。
这一转变催生了一种更为极致化的编剧/导演中心制。创作者的艺术意图得以完整保留与表达,个人才华成为决定作品质量的核心变量。此时,平台的角色不再是干预创作的“甲方”,而是提供强大工具与基础设施的“赋能者”。这种前所未有的创作自由度,对顶尖人才具有极强吸引力。
3.2 新入口开启:助力专业人才对接全球舞台
近年来,全球影视行业进入调整期,大量科班出身的专业人才及经验丰富的短视频导演面临机会萎缩的困境。传统影视公司的高准入门槛,使得许多有潜力的年轻创作者难以获得执导长片的机会。
AI降低了技术与资源壁垒,为这些专业人才打开了通往国际市场的通道。他们可以依托平台提供的AI中台,独立完成高质量内容创作,并直接触达全球观众。这不仅释放了个体创造力,也为行业注入了新的活力。
AI短剧的兴起,为内容创作者开辟了一个全新的、低门槛的创作入口,极大地降低了行业参与的壁垒。
零成本启动创作
如今,一位“新导演”几乎无需任何硬件投入,仅需一台普通电脑,便可独立完成从剧本生成到视频输出的全流程制作。借助AI技术,他们能够以极低成本产出具备国际水准的短剧内容,真正实现零成本启动。
专业能力的延续与升级
在AI创作时代,传统影视创作中的核心技能——如剧本结构设计、人物塑造、镜头语言运用和叙事节奏把控——不仅没有被淘汰,反而变得更加关键。AI并未取代这些能力,而是成为创作者表达创意的新工具,使他们的专业价值得以更高效地释放。
直通全球用户市场
通过出海平台,创作者的作品可以直接面向全球观众传播,获得即时反馈,并逐步建立个人品牌影响力。这种跨越地域限制的成长路径,在传统影视体系中是难以实现的。
3.3 分层赋能:构建可扩展的创作者生态金字塔
一个健康可持续的内容生态,需要由不同层级的创作者共同支撑。平台应针对各阶段创作者的核心需求,提供差异化的支持策略,形成动态平衡的金字塔式结构。
| 创作者层级 | 核心诉求 | 平台赋能策略 | 目标 |
|---|---|---|---|
| 头部创作者 | 提升个人品牌、挖掘IP价值、获取更高收益 |
1. 提供高额保底收入与超额分成机制。 2. 投入资源协助打造专属个人厂牌。 3. 联合运营其作品衍生的虚拟艺人IP。 |
树立行业标杆,发挥“灯塔效应”,引领生态发展方向。 |
| 腰部创作者 | 获得稳定收入、提升技能水平、争取更多项目机会 |
1. 定向派发项目订单,保障基础收益。 2. 提供从传统创作向AI原生创作转型的系统培训。 3. 开放部分数字资产库,提升内容生产效率。 |
成为内容供给的中坚力量,确保产能持续稳定输出。 |
| 新人/尾部创作者 | 获取学习资源、积累项目经验、明确成长路径 |
1. 提供基础赋能包(含剧本翻译、文化指导、AI工具教学)。 2. 设立新人扶持计划,给予小额启动资金支持。 3. 建立社区交流机制与导师制度,促进知识共享。 |
培育后备人才,为整个生态注入持续发展的新生力量。 |
结合“内部in-house核心团队 + 外部协作者网络”的混合生产模式,平台可通过上述分层体系,构建一个兼具品质控制力与灵活扩展性的内容生产架构,有效应对市场需求的变化与波动。
四、虚拟艺人:从一次性内容到可持续运营的IP资产
如果说AI作为生产力工具解决了内容生产的“降本增效”问题,那么虚拟艺人的出现,则是破解“用户留存率低”这一难题的关键所在。它推动商业模式从依赖单次消费的短剧内容,转向对可持续运营的IP资产进行长期开发,从而构筑真正的竞争护城河。
4.1 留存困境的本质:缺乏情感连接点
短剧具有典型的“快餐式”特征,生命周期短暂。用户在获得短暂情绪满足后,很快会转向下一个热点内容。若平台仅依靠内容本身吸引流量,将始终陷入“高获客、低留存”的“流量黑洞”循环。
然而观察发现:
尽管内容容易被遗忘,但那些深入人心的角色或演员却能长久留存于用户记忆之中。

在国内市场,一部爆款短剧捧红一位演员的现象屡见不鲜,甚至引发平台间的“抢人”大战。这说明,用户的情感归属最终落脚于“人”——角色或表演者,才是能够穿越内容周期、持续吸引用户的情感锚点。
但在海外市场,直接复制国内“真人艺人+平台MCN”的模式面临多重挑战:
- 高昂的签约成本:海外成熟的经纪体系与工会制度导致签约真人艺人的门槛极高,伴随巨大财务与法律风险。
- 跨国管理复杂性:涉及法律合规、税务安排及文化差异,对团队的运营管理能力提出严峻考验。
- 可控性差:真人艺人的档期、个人意愿乃至负面舆情均为不可控变量,影响内容排期与品牌形象。
在此背景下,AI驱动的虚拟艺人成为一种近乎理想的替代方案。
4.2 虚拟艺人的核心资产属性
虚拟艺人不仅是视觉呈现的形象,更是一项由平台完全掌控、高度可塑且具备广阔商业延展空间的核心数字资产。
| 资产维度 | 真人艺人 | AI虚拟艺人 | 优势分析 |
|---|---|---|---|
| 所有权 | 归属于经纪公司或个人 | 平台完全拥有 | 平台掌握全部商业权益,避免合约纠纷。 |
| 可控性 | 受档期、健康状况和个人意愿制约 | 7×24小时在线,形象、言行、人设全程可控 | 运营稳定性强,可精准执行平台战略规划。 |
| 可塑性 | 受限于年龄、外貌,转型难度大 | 形象、风格、性格均可随时调整,永不“塌房” | 可根据市场反馈快速迭代,保持长期吸引力。 |
| 跨平台/语种适应性 | 跨国发展需克服语言与文化障碍 | 支持多语言无缝切换,快速适配不同区域市场 | 全球化部署成本低,响应速度快。 |
| 复用性 | 参演新剧受限于片酬与档期 | 可在多部短剧中出演不同角色,构建“虚拟演员宇宙” | 显著提升资产利用率,增强IP联动潜力。 |
当前,海外用户对虚拟人的接受度已相当成熟。在TikTok、Instagram等社交平台上,诸如Mia Zelu、Lil Miquela等虚拟偶像已拥有数百万粉丝,频繁参与品牌代言、登上时尚杂志、与真人明星互动,商业化路径清晰且成功。这为短剧平台孵化和运营虚拟艺人提供了良好的市场基础。
4.3 运营策略:从剧中角色到独立IP的成长路径
要将一个虚拟角色成功升级为具有独立影响力的虚拟艺人IP,必须实施系统化的运营策略。该过程可分为三个递进阶段:
4.3.1 阶段一:依托剧集完成初始人设构建
短剧是虚拟艺人最佳的“出道舞台”。通过一部或多部爆款剧集,可迅速完成角色的冷启动与认知积累。
实行角色与主页强绑定机制:在平台内为每个核心虚拟角色设立独立个人主页。该主页不仅聚合其参演的所有剧集内容,还应包含角色背景设定、幕后创作故事、互动花絮以及粉丝评论区等功能模块,成为用户深入了解角色的第一入口。

数据驱动的角色筛选机制,通过综合分析角色在剧集中的受欢迎程度、社交媒体上的讨论热度以及相关视频片段的播放表现,精准识别出最具发展潜力的虚拟角色,并将其列为重点运营目标。
4.3.2 阶段二:跨平台社交化运营,拓展角色叙事边界
当某一虚拟角色在剧中积累了一定人气后,应迅速将其迁移至主流社交平台,打造“角色真实存在于现实世界”的沉浸式体验感。
多平台账号矩阵布局
在TikTok、Instagram、X(原Twitter)等社交平台上为虚拟艺人设立官方账号,并依据各平台的内容风格与用户偏好,定制差异化的内容发布策略,实现精准触达。
日常化内容持续输出
内容形式不局限于剧集宣传素材,还可涵盖角色的“生活瞬间”记录、试镜花絮、与其他虚拟或真人KOL的合作互动,以及Q&A直播等形式,增强角色的真实感与人格魅力,使其形象更加立体丰满。
强化粉丝情感连接
依托团队深厚的社交运营背景(如StoReel核心成员来自陌陌,具备丰富的互动玩法经验),设计多样化的互动机制。例如通过私信回复、评论区互动、发起粉丝挑战赛等方式,深化虚拟艺人与粉丝之间的情感纽带。
4.3.3 阶段三:组建专属运营团队,打通商业化闭环
当虚拟艺人的粉丝规模和市场影响力达到关键阈值时,需配置专业的“经纪团队”,推进IP的系统性运营和多元变现路径开发。
多元化商业模式探索
收入来源可覆盖多个维度,包括品牌广告植入、虚拟直播带货、数字藏品(NFT)发行、周边商品开发,以及向游戏、动漫等内容形态进行IP授权合作。
深度互动付费模式构建
这是未来商业体系的核心组成部分。平台可推出更具沉浸感的付费产品,例如与虚拟艺人进行一对一AI对话、定制专属语音或视频祝福、解锁隐藏剧情内容等高价值服务。
预计此类互动付费所带来的收益,将逐步超越传统的剧集订阅收入。
通过上述三个阶段的递进式运营,平台成功将一次性的内容流量转化为可持续积累并增值的IP资产,形成良性循环。
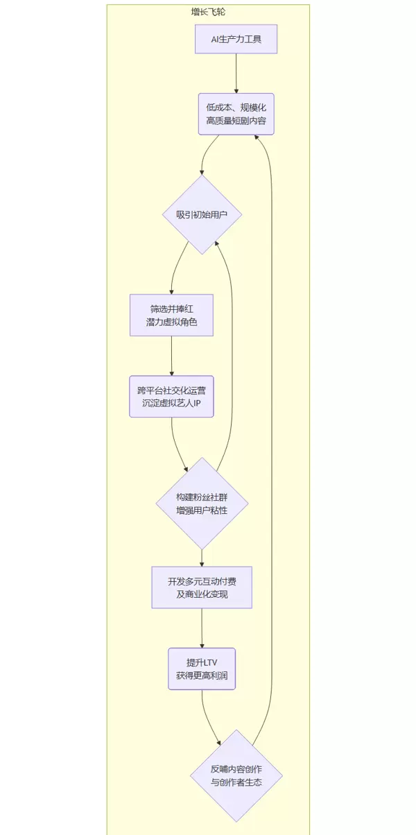
五、商业模式演进:打造可持续增长飞轮
以AI驱动的生产力工具与虚拟艺人为核心的IP资产,共同构筑了一个全新的增长模型。该模型摆脱了对单一买量模式的依赖,构建起一个内部自循环、自我强化的“增长飞轮”。
5.1 从“剧集付费”到“互动付费”的战略重心转移
传统短剧商业模式较为单一,通常遵循“投放获客—用户注册—剧集付费”的线性链条,结构脆弱且盈利空间有限。而新模型则呈现出多层次、非线性的复合结构。
剧集内容的功能发生根本转变——不再作为唯一的盈利出口,而是更多承担起“用户入口”与“人设孵化起点”的作用。
虚拟艺人成为整个商业生态的核心枢纽。由其衍生出的互动付费、品牌代言、IP授权等业务线,将逐步构成收入的主要支柱。
用户的生命周期价值(LTV)被显著拉长。用户不再是观看完毕即流失的临时访客,而是能够长期参与互动、持续贡献价值的忠实粉丝群体。
这一转型标志着平台从业务本质上完成了从“流量交易”向“IP运营与社群经济”的升级。后者拥有更高的发展上限、更强的竞争壁垒和更稳定的收益结构。
5.2 战略节奏把控:为下一轮行业爆发储备核心资源
业内普遍预测,真人风格AI短剧的大规模爆发期将在2026年下半年至2027年到来。届时,AI生成内容的质量将达到与真人拍摄难以区分的水平,同时具备显著的成本优势。此外,公众对AI内容的接受度也将从早期尝鲜用户扩展至大众市场。
因此,当前阶段的战略重点不应聚焦于短期用户数量的增长,而应致力于为即将到来的技术与市场拐点储备充足的“战略弹药”:
- 打磨AI生产管线:持续优化AI工具链与协同流程,提升内容生产的工业化、标准化与规模化能力。
- 建设创作者生态:签约并培养一批专注于AI内容创作的核心创作者,他们是未来内容创新的关键驱动力。
- 孵化虚拟艺人IP:验证并完善虚拟艺人的运营方法论,力争成功打造1-2个具有广泛市场影响力的标杆性虚拟IP。
当行业爆发期来临之际,那些已完成底层基础设施建设、掌握核心创作者资源与成熟IP资产的平台,将具备快速扩大产能的能力,在竞争中占据绝对领先地位。其角色也将从普通的内容分发平台,跃升为集AI生产力与IP资产于一体的“基础设施型玩家”。
结论
短剧出海正处于关键转折点。若继续沿用“烧钱买量”的旧有模式,只会陷入同质化竞争的红海困境。真正的突破路径在于利用AI技术作为杠杆,彻底重构增长逻辑的底层架构。
这套新型增长范式的核心竞争力,不再取决于谁的资金更雄厚,而是体现在以下三个维度的比拼:
- 生产效率的竞争:谁能建立起更高效、更工业化的AI内容生产体系。
- 创作者资源的竞争:谁能汇聚并留住更多顶尖的AI原生内容创作者。
- IP资产的竞争:谁能培育出更具影响力与商业潜力的虚拟艺人IP矩阵。
AI并非一挥即成的“魔法棒”,而是一场深层次的产业变革。它要求团队不仅掌握技术能力,还需精通内容创作规律、理解创作者心理、擅长社区与粉丝运营。唯有将AI深度融入内容生产、创作者管理与IP运营三大主线,并成功构建自我增强的增长飞轮,平台才有可能在这轮全球化浪潮中脱颖而出,甚至重新定义下一代内容娱乐的形态与规则。


雷达卡


京公网安备 11010802022788号







