当用户生成内容(UGC)与非同质化代币(NFT)相遇,区块链游戏正经历一场深刻的“造物革命”。在传统游戏中,玩家投入大量时间打造的装备、角色或地图,往往因服务器关闭、账号封禁而彻底消失;而在链游世界中,NFT技术赋予这些虚拟物品真正的数字所有权。更进一步的是,UGC与NFT的深度融合,正在重构游戏生态的本质——玩家不再只是消费者,更是创作者、规则参与者乃至价值分配的核心。
数据显示,截至2025年,全球链游用户已突破1.2亿。以《The Sandbox》和《Decentraland》为代表的平台,其生态中超过60%的价值来源于玩家创作的NFT土地、建筑与道具。然而,这一开放模式也带来了关键问题:如何通过智能合约保障创作权益?又该如何设计权限机制,在开放性与系统安全之间取得平衡?本文将从技术架构与实际案例出发,深入探讨UGC链游中NFT道具的合约设计逻辑、权限控制策略以及未来治理方向。
一、开放创作与资产安全的博弈:UGC链游的核心挑战
1.1 中心化控制下的创作局限
在《魔兽世界》《原神》等传统游戏中,尽管存在MOD、自定义地图或皮肤等UGC内容,但其发布必须经过官方审核,且版权通常归属于平台。例如,某热门游戏曾因版权争议下架多款玩家自制皮肤,引发社区强烈不满。这种中心化的管理模式不仅限制了创作自由,也让玩家所创造的内容无法脱离游戏本体独立存在,资产价值受制于单一系统的生命周期。
1.2 NFT带来的数字产权革新
区块链的不可篡改特性与智能合约的自动化执行能力,为UGC提供了可信的技术基础:
- 确权机制:每个NFT道具通过链上地址唯一标识,所有权记录永久可查;
- 跨平台流通:基于ERC-721等标准协议,NFT可在不同游戏或市场间自由交易;
- 持续收益:创作者可通过智能合约设置版税机制,在二级市场交易中长期获益。
以《Axie Infinity》为例,稀有宠物Axie由玩家繁殖生成,并作为NFT上链。初始培育者可设定5%的二级交易分成,部分创作者累计收益已达千万美元级别。
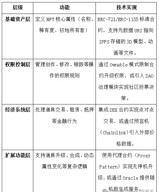
二、NFT道具合约架构:模块化设计与安全保障
2.1 分层合约结构:解耦功能提升灵活性
为了兼顾系统的可扩展性与安全性,主流UGC链游普遍采用分层式NFT合约架构。
案例:Decentraland中的LAND NFT合约设计
- 基础层:每块虚拟土地包含坐标、面积等属性信息,元数据存储于Arweave实现永久存档;
- 权限层:土地所有者可部署自定义合约,自主决定建筑风格、访问规则及互动逻辑;
- 经济层:支持将土地抵押生成MANA代币,用于购买商品或参与治理投票。
2.2 安全防护实践:防范常见攻击向量
由于UGC链游允许广泛参与,合约面临更高的安全风险,需重点应对以下威胁:
- 重入攻击:使用OpenZeppelin提供的修饰符进行函数保护,防止恶意递归调用;
- 权限滥用:避免直接调用转账函数,推荐采用提款模式(withdraw pattern),由接收方主动提取资金;
- 输入验证缺失:对用户提交的NFT属性参数进行范围检查,防止整数溢出或逻辑漏洞。
2024年,某链游因未校验NFT合成材料参数,导致玩家利用异常输入批量生成超稀有道具,最终引发经济系统崩溃。后续修复措施包括:
- 引入白名单机制,限定可用合成材料;
- 部署时间锁(Timelock)延迟关键操作生效;
- 委托CertiK完成全面代码审计并公开报告。
ReentrancyGuard
selfdestruct
pull payment
三、权限控制机制:从集中审批走向社区共治
3.1 梯度化创作权限体系
根据道具对游戏生态的影响程度,UGC链游通常实施分级权限管理:
- 普通道具:完全开放铸造,玩家自由创建但需支付Gas费用;
- 稀有道具:需通过Snapshot社区投票或完成特定任务(如持有通行证)解锁创作资格;
- 核心道具:由项目方或DAO委员会人工审核,防止破坏游戏平衡。
案例:《The Sandbox》的资产上架流程
- 创作者将3D模型上传至IPFS,生成唯一内容哈希;
- 在DAO论坛提交提案,附带设计理念与经济影响分析;
- 获得超过51%赞成票后,系统自动执行mint操作并将NFT发送至创作者钱包。
3.2 动态权限调整机制
随着生态演进,权限策略需要具备动态更新能力:
- 紧急响应:发现刷量行为时,可通过多签钱包临时冻结特定NFT的交易权限;
- 版本迭代:借助代理合约升级业务逻辑,无需迁移已有资产数据;
- 跨链协同:利用Cosmos IBC协议实现多条链之间的权限状态同步。
四、未来趋势:UGC链游的生态治理新图景
4.1 技术融合推动创作变革
新兴技术正在加速降低UGC门槛并丰富表现形式:
- 动态NFT:道具属性可根据玩家行为实时变化,如武器磨损痕迹、角色成长轨迹;
- AI辅助创作:结合GPT-4等模型自动生成剧情任务或3D资源,大幅提升生产效率;
- 隐私计算:采用zk-SNARKs技术验证创作合规性的同时,保护原始数据隐私。
4.2 合规路径探索:创新与监管的平衡
随着链游规模扩大,合规成为不可忽视的议题:
- 证券属性规避:明确NFT的功能性定位(如游戏内使用),避免被认定为投资合约;
- 反洗钱机制:引入KYC身份验证,限制高频大额交易行为;
- 内容治理:通过The Graph等链下索引协议监控并过滤违规元数据。
结语:一场关于“数字所有权”的社会实验
UGC链游不仅是技术革新,更是一场关于数字产权归属、价值分配机制与集体治理模式的社会实验。当每一个玩家都能真正拥有其创作成果,并参与生态决策时,游戏的意义已超越娱乐本身,成为去中心化数字经济的重要试验场。
当玩家创作的NFT道具在链上成为可流通的“数字资产”,游戏的意义便超越了单纯的娱乐功能,逐渐演变为一个融合经济行为与社交互动的虚拟社会。在这一背景下,UGC链游所面临的核心问题,已不仅局限于技术层面的架构升级,更关键的是对生产关系本身的重塑。
如何借助智能合约与DAO治理机制,确保玩家不再是被动的内容消费者,而是生态系统的积极参与者、建设者与价值共享者,成为决定其成败的关键所在。
这场关于去中心化创作与协作模式的大规模实验,或许正孕育着下一代互联网形态的雏形。其最终答案,可能将重新定义数字世界中的所有权、参与权与价值分配逻辑。


雷达卡


京公网安备 11010802022788号







