平安励志 发表于 2015-2-10 13:34
|
楼主: 平安励志
|
4167
1
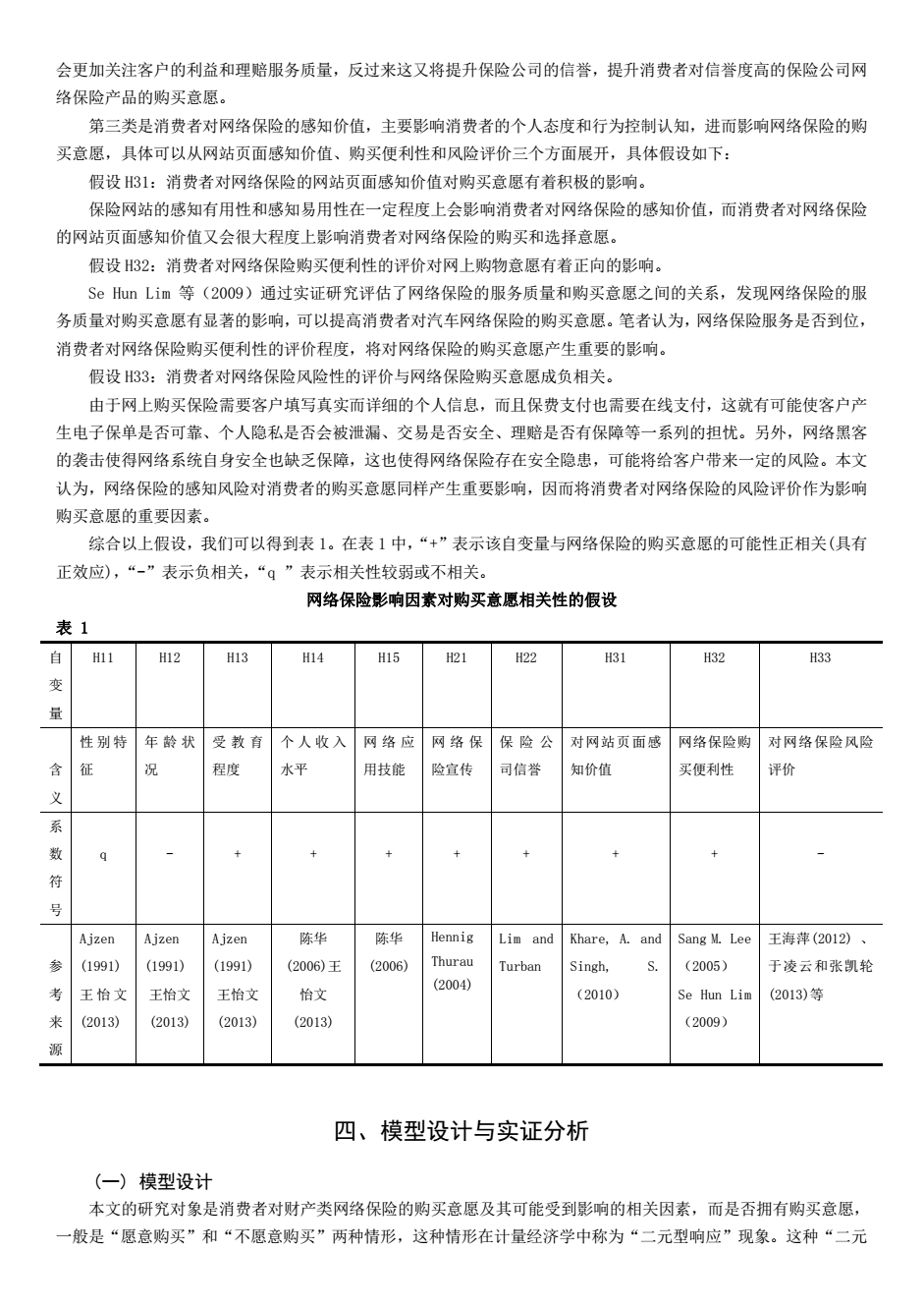
[论文大赛] 基于TPB视角的消费者网络财产保险购买意愿研究 |
|
本科生 86%
-
TA的文库 其他...
|
| |
jg-xs1京ICP备16021002号-2 京B2-20170662号
京公网安备 11010802022788号
论坛法律顾问:王进律师
知识产权保护声明
免责及隐私声明


