1、“钱学森之问”
教育部一说要减负,很多家长马上跳出来,反对教育改革,指责教育部是推卸责任,而且言之昭昭,减负是阶层固化的凶手。
当我们在说减负的时候我们在说?不是的,中国的应试教育主要形式就是“满堂灌”,老师讲,学生听,然后进行大量重复训练。而所谓的减负,其实就是减少课后大量的重复训练。
应试教育当然不是万恶之源,世界上实行应试教育的国家很多,实际上,整个东亚文化圈里,都是实行应试教育。非常重视考试,日本、韩国、台湾、新加坡和东南亚很多国家都是应试教育,但是中国的应试教育,效率是最低的,中国的应试教育成才率非常低,我们之所以在各路竞赛中看到各种中国天才,实际得益于我们一个广大的人口基数。
在批判教育部减负的文章中,甚至有人把近年中国奥赛的颓势归根于减负,其实恰恰相反,中国应试教育的最大问题就是没有拔尖人才。
2005年温家宝总理在看望著名物理学家钱学森时,钱老曾发出这样的感慨:回过头来看,这么多年培养的学生,还没有哪一个的学术成就,能跟民国时期培养的大师相比。
“现在中国没有完全发展起来,一个重要原因是没有一所大学能够按照培养科学技术发明创造人才的模式去办学,没有自己独特的创新的东西,老是冒不出杰出人才。”
我们不谈民国大师这个话题,钱学森之问的本质,就是中国的教育,为什么培养不出来拔尖人才?
2、叉车工的难题
但钱学森先生想得可能太高端了,实际上中国应试教育不仅拔尖人才稀缺,就连作为工业建设的工人,成才率也很低。我曾经雇过一个叉车工,当时把要搬运一些纸品和出版物,装在纸箱里,按方(立方米)给钱,搬运完统一算钱,搬运的是个20多岁的叉车工,到算账的时候,会计让他把帐报一下,直接给他算钱,结果这位叉车工人,拿着计算器按了半天,也没有算出来多少钱。
后来会计急了,问他怎么回事,才发现,这位上过职业技校的小伙子,根本不会算立方,他不知道长x宽x高就是立方。
我原来在工厂中,见过很多青年技工,看不懂图纸,不按工艺流程操作的比比皆是。
而这些工人,很多都是我们教育体系中的所谓“差生”,他们中的很多人早早在小学阶段就被应试教育抛弃,他们过早地在中国式教育的重复训练中消磨了耐心。
一个理想的中国式优等生是什么样的?他应该语文、数学、外语等功课门门优秀,这样的人在我们眼里才是聪明的学生,但是我们看一下自己身处的时代,尤其是互联网崛起之后,只要一个人有一技之长,就完全可以赚大钱走上人生巅峰,一个在美学和艺术方面有天分的人,很可能数学是白痴,但是这样的人,在我们的教育里被过早的放弃了。
实际上,我们的教育中,最受益的是谁?简单地说,是原来可以考60-75分的孩子,他们可以依靠重复训练,拿到100分,当然,我们中最优秀的分子,也同样可以拿到100分,但是这些人本该闪耀的机会,却淹没在一大群60分的孩子,甚至消磨了天赋。
谈到应试教育的弊端时,经常谈到一个词,“高分低能”,其实高分并不低能,实际上,我们的教育中,能拿到高分的有很多高能的孩子,但是,正如我上面所说,一个平庸的孩子同样可以拿到高分,只要经过足够的重复性训练,而一个真正的天才,他的天赋却无法得到100%的发掘。
钱学森谈的是大学教育,但是其根源在基础教育。
3、奥赛取胜的秘诀
我们就拿公认的奥赛生来说,一般在讨论应试教育的优劣时,无论是支持还是反对应试教育,都喜欢拿奥赛来说事,支持的说奥赛体现了中国应试教育的优越性,为中国培养了一大批理科天才,反对的人也说奥赛是应试教育的集大成,是压抑天性,但是很多人忽略了一件事,奥赛训练不是应试教育,这句话,我必须再强调一遍,奥赛训练不是应试教育。
所有参加过奥赛集训的都应该明白一件事,如果要想在各级奥赛中出好成绩,有一个秘诀,这个秘诀是四个字,超前学习。
也就是说,必须在小学阶段学习中学知识,中学阶段学习大学知识。利用高阶的数学工具和分析方法,对低阶段的奥数题进行碾压,如果只是单纯的刷题,是没有用的。所有经常出奥赛金牌选手的名校,都会对高中选手进行高等数学教育。
我在进大学以前一直参加奥赛培训,成绩也一直优异,我思考过我学习的方法,这要归功于我有一个比我大3岁的姐姐和大4岁的哥哥,在小学阶段我的一个爱好就是阅读他们的中学课本,他们得以使我在小学时候就阅读了完整的中学教材,所以我一直保持在一个高维度碾压我的同学的状态。
有人可能会说?超前学习不就是典型的拔苗助长吗?不就是典型的应试教育吗?你明明就是应试教育的受益者。
恰恰相反,我之所以有时间去阅读中学教材,不是因为应试教育的优越性,而是因为我是应试教育的逃兵,实际上在我小学一年级的时候,我的成绩非常糟糕,语文数学全是0,当然我也不是不会,主要是因为我碰上一个超级严厉的老师,他的教学方法就是典型的抄写,数学动不动就是6、7页的习题,常常要写到很晚,导致我第二天在课堂睡觉,成绩可想而知。
后来我妈妈找老师深谈一次,让她免除了我的作业,这才让我彻底解放,我发现我根本不是厌学,而是讨厌重复练习,当我阅读哥哥和姐姐的高年级课本时,我是非常愿意学习的,这非但没有占据我的时间,反而让我当前的课业成绩更加优秀。
而成绩的优秀让我获得了更多所谓优等生的豁免权,在我的学习生涯中,从来没有写过作业,每次只做两道超级难题就可以应付老师了,成绩可以一直保留在全年级一二的水平,一直被视为当地的“教学奇迹”。
而到了高中时代,我进入一个“衡水一中”式的所谓名牌重点高中,由于升学压力,学校一直奉行题海战术,这样我的奇迹戛然而止,尽管还是保持名列前茅的优势,但是我很清楚的知道,我的学习成绩下降了,尽管并没有反映在分数上。
而我的数学奥赛成绩,也呈下滑趋势,小学和初中,我一直能在全省拿到一等奖,而在高中时代,只能到二等奖的水平,因为我所在的当地高中,不足以聘请受过良好数学教育的老师来讲高等数学。
4、应试教育最大的谎言恐怕莫过于公平
应试教育最大的谎言恐怕莫过于公平了。
一张考卷见高低,看起来公平无比,但是拥有教育资源的不同,这种公平才是最大的不平等。教育是一种资源,由于父母经济和社会地位的差距,优质资源必然越来越集中在高地位、高收入人群,而这必然导致的结果就是成绩的差距,这是科举时代就已经证实的事,就算是开始为了避免阶层固化设立的科举,到最后考中进士几率高的总是江南几个省份的考生,甚至出现几个有名的科举世家,比如金庸金老爷子的家族,海宁查氏,明清两代,查氏获得生员(秀才)资格人数为八百余人,考取进士、举人、贡生者共一百三十三人。
请问,让大刀长矛的跟拿导弹的用一个游戏规则打仗公平吗?
我们可以再看一张图,这是小猿搜题提供的数据,他们的主要业务是帮助学生搜索题目,提供解法,实际上就是帮助学生写作业,图上颜色越深,说明使用频率越高,而使用频率越高的,几乎全是中西部省份,北上广无一在列,这说明什么?在高强度的作业负担之下,教育资源落后的省份,想当一大批学生,连写作业都是问题。
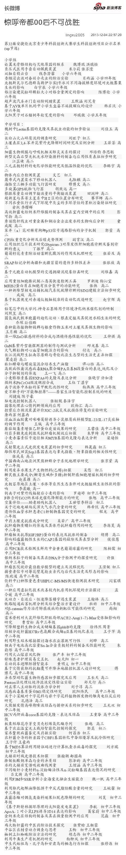
而教育资源充分的省市的学生在干什么?这是北京中小学的科技创新项目。




雷达卡





京公网安备 11010802022788号







