研招网发布了关于2021年统考考生需准备的网报信息,距离预报名开始时间(9月24日-27日)还有最后8天,大家一定要先看一看网报需要准备的各项信息!
2021年统考考生需准备的网报信息
总共分为考生信息和报考信息两大模块。
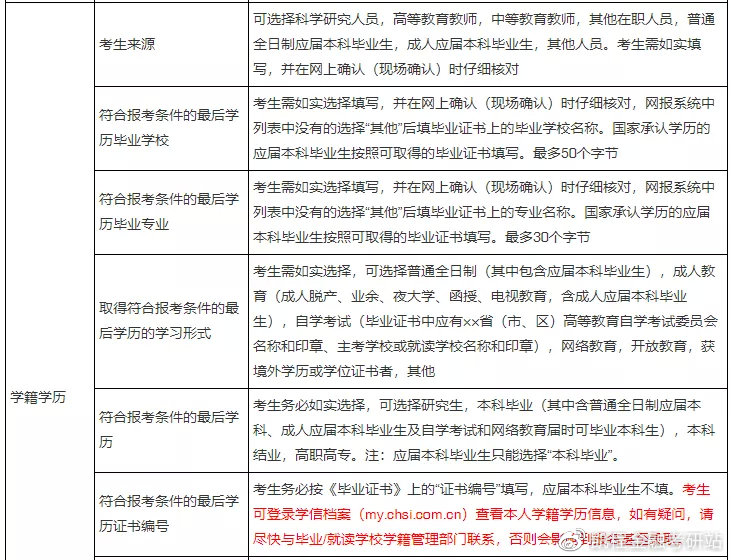
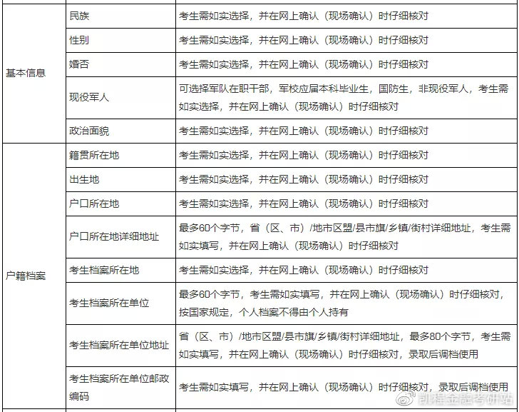
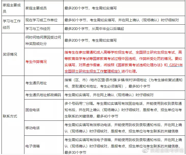
其中,考生信息包括:实名信息、学籍学历、基本信息、户籍档案、家庭主要成员、学习与工作经历、奖惩情况以及联系方式。
具体的信息填报说明请看下图的表格:





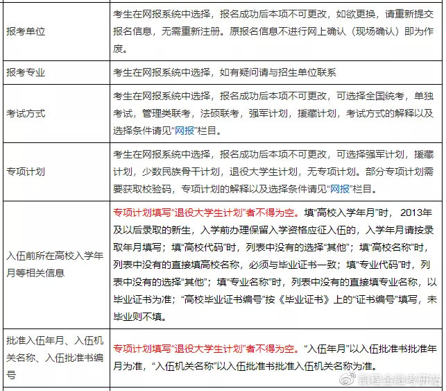
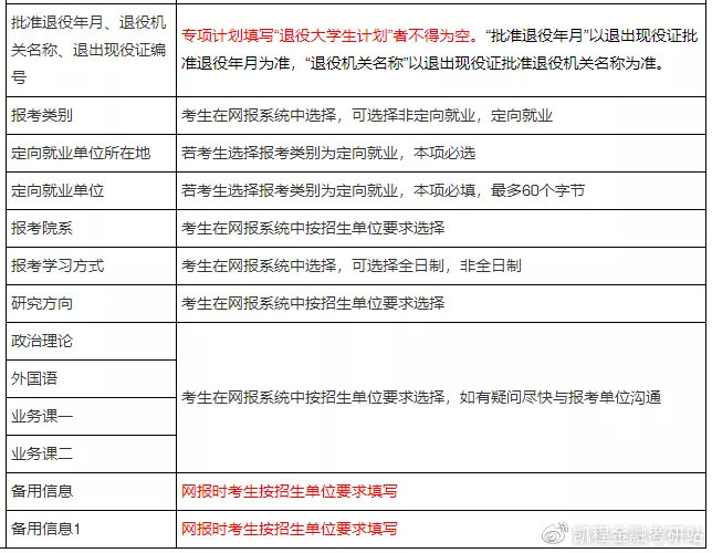
报考信息包括:报考单位、报考专业、考试方式、专项计划、 入伍前所在高校入学年月等相关信息、报考院系、报考学习方式、研究方向、政治理论、外国语、业务课等。
接下来是报考信息的详细填报说明:


提示:
1.网上报名后,考生本人需对所填报信息仔细核对;
2.网上确认(现场确认)时,考生本人对网上报名信息要进行认真核对并确认。
3.经考生确认的报名信息在考试、复试及录取阶段一律不作修改,因考生填写错误引起的一切后果由其自行承担。
关于填写网上报名系统,大家需要登陆研招网的全国硕士研究生招生考试网上报名平台:https://yz.chsi.com.cn/yzwb/
输入网址后跳出的是以下界面:

接着点击登录,输入账号密码后会进入到用户中心:

目前网上报名的图标还是灰色没有开启通道


雷达卡


京公网安备 11010802022788号







