广东省作为LED照明企业的集结地,其LED产业发展领先全国。深圳、惠州、中山、佛山四大集群为广东省LED产业发展做出重大贡献。其中,深圳作为全国规模最大的LED产业集群之一,一直是中国LED的代名词,其发展也一直是全国的风向标。
深圳作为全国经济特区之一,经济发达,地理位置优越,成为广东四大LED产业集群的领导者。在LED产业相关政策方面,其创新性与改革性领先其他城市。
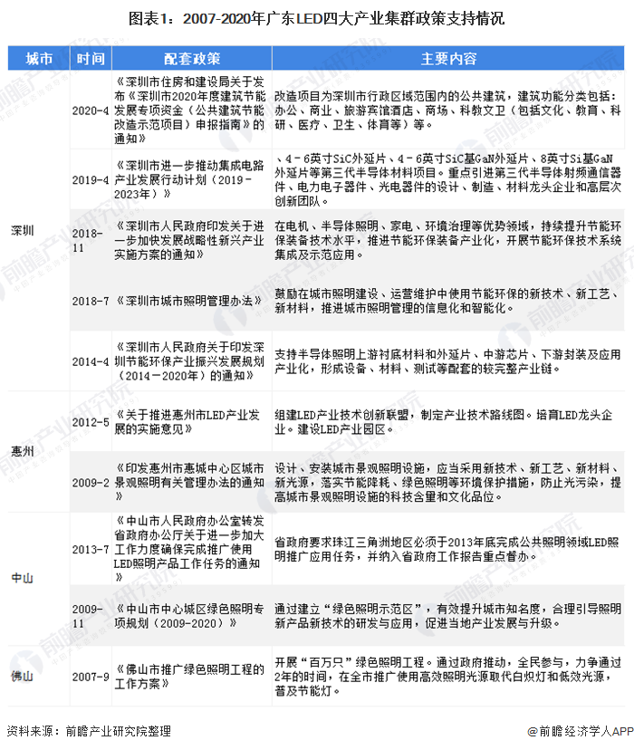
2020年4月,深圳市住房和建设局发布关于《深圳市2020年度建筑节能发展专项资金(公共建筑节能改造示范项目)申报指南》的通知》大力支持公共建筑节能发展,对于推动LED照明产业发展,竞争力提升具有重要作用。在政策支持上,深圳市对于推动LED照明产业发展长期处于行业领先地位。

对于LED照明产业发展,深圳市通过资金补贴大力推动产业发展。2019年深圳市住房和建设局对深圳观澜湖新城综合节能改造项目、深圳机场航站楼照明系统节能改造项目、深圳鸿昌广场综合节能改造项目、嘉里盐田港物流园照明灯具改造工程等项目扶持中均涉及LED灯具更换,推动LED产业规模发展,并且补助金额庞大,根据项目涉及范围补助金额在几十万到上百万不等。

2、产业链:深圳市LED产业链完善
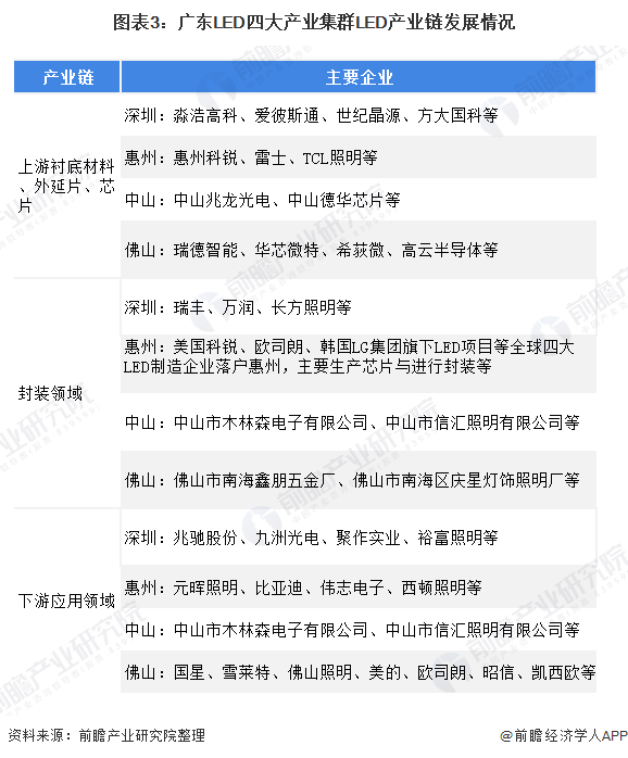
广东LED产业链发展完善,产业链各环节均有企业参与。上游衬底材料、外延片、芯片领域中,广东深圳、惠州、中山、佛山LED照明产业链上具有众多企业,上游外延片、芯片领域,深圳有淼浩高科、爱彼斯通、世纪晶源、方大国科等知名企业,惠州有惠州科锐、雷士、TCL照明等,中山有中山兆龙光电、中山德华芯片等。
深圳LED照明产业企业众多,配套产业全面,发展经验丰富,具有明显的资本优势,物流发达,产业链相对较为完善。

——深圳LED产业极具集群优势
截至2016年,广东省全省从事LED产业的企业规模已达4000多家,带动相关就业人口300万,产值达3500多亿元。位居全国首位。广东省LED产业集中,四大集群为广东省LED产业发展做出较大贡献。
惠州作为广东临近深圳的城市之一,已成为全国重要的半导体照明产业基地,既有产业龙头,又有产业公共服务平台。中山市经过多年的发展,已成为全国最大的灯饰灯具生产基地和批发市场,也是全国LED重要生产基地和贸易中心。
佛山是珠三角重要的制造业基地,LED产业发展不乏博山照明、雪莱特照明等龙头企业,极具影响力。下游灯具制造具有较大优势。
深圳作为全国规模最大的LED产业集群之一,产业配套完善,高新技术人才集中,具有明显的技术研发人才优势,资本优势,已经发达的物流优势。

作为LED产业发达城市,深圳LED产业发展迅猛,深圳LED产业2016年产值突破1700亿,规模长期居全国首位。深圳市LED产业的发展具有得天独厚的优势,产业聚焦优势明显。深圳完善的LED产业配套是助力深圳LED产业领跑的核心因素之一;深圳还具有明显的技术优势、和资本优势等。

3、产业升级:深圳多家企业寻求升级
随着LED照明产品渗透率持续提升,消费市场呈现过度竞争的态势,也逐渐将LED照明灯具朝低价化发展。多家LED照明企业寻求产业升级,朝着智慧化,节能发展。
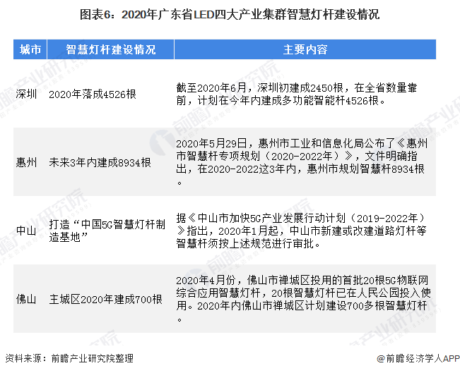
消费者对个性化照明、节能环保等要求不断提升,智能照明成为了行业发展的必然方案。深圳计划2020年建成4526根智慧灯杆,为LED照明企业提供发展空间。

深圳LED照明企业较早寻求产业升级。2016年,深圳LED产业走上大洗牌,把“制造”变成“智造”,用创新的手段提质增效,生产高端、智能LED照明产品。
2020年8月,深圳市智慧杆产业促进会发布了“入围深圳市多功能智能杆配套产品第一批入库单位”名单。爱克莱特、洲明科技、名家汇、超频三、万润科技等多家深圳LED企业获得入围。

随着智慧城市发展,未来深圳市将有更多LED照明企业寻求升级。截至2020年6月,深圳初建成2450根,在全省数量靠前,计划在今年内建成多功能智能杆4526根。
目前深圳南山、福田、坪山、龙岗等多区域、多路段已开始试点智能杆项目,包括前海前湾一路改造(108根)、福田中心区改造(1537根)等。

深圳市多家LED照明企业寻求产业升级,发展智能照明。2019年5月,互联网周刊发布了《2019智能照明企业排行榜》(TOP50),广东省有22家上榜企业,其中深圳有10家企业在榜,企业数量接近一半,在广东省居于首位。

4、企业:深圳LED照明企业众多
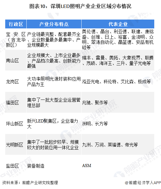
深圳市作为国家级的半导体照明产业化基地, LED产业发展最为成熟,配套最为完善,产业规模最大。深圳是国内最大的LED封装和LED显示屏生产基地,深圳市拥有众多的LED上市企业以及规模以上的企业。
如宝安区(含龙华新区) 产业链最完整、配套最齐全、企业数量最多最集中,代表企业包括奥伦德、晶台、利亚德、联建、康铭盛、创维、日上、裕富、金流明、众明、翠涛自动化、晶蓝德、安品有机硅等。
南山区 企业规模大、上市企业最多、产品档次最高、创新能力最强,代表企业包括瑞丰、雷曼、奥拓、大象视界、联腾、茂硕、海洋王、三升、量子光电等。

5、技术:技术不断创新发展
LED照明企业的优势竞争力也正在从企业规模和产品成本逐渐向产品和技术能力转移。技术人才引进方面,深圳方大集团、世纪晶源等一批企业从美国和中国台湾地区引进了一批海外研发和管理人才。
研发投入方面,深圳本地企业方大集团、量子光电、世纪晶源、帝光、珈伟等一批重点企业注重研发投入。
技术创新方面,在2020年度国家科技进步奖初评通过项目(通用项目)中,深圳市得润电子股份有限公司参与的“LED封装用高性能高分子材料合成与加工应用产业化成套技术”项目的初评建议等级为一等奖。

6、综合评价:深圳综合优势明显
从政策来看,深圳市出台多项LED相关政策与规范,积极推动产业规范发展。
从资金补助上,深圳市给予大量资金支持LED照明产业发展。
从LED产业链来看,深圳作为全国规模最大的LED产业集群之一,从上游衬底材料、外延芯片、装备制造到中游封装产业,再到下游应用,其产业链发展完善,产业聚焦优势明显。
从LED产业企业情况看,深圳市拥有众多的LED上市企业以及规模以上的企业,领先全国。
从LED产业技术情况看,深圳市创新技术发展,高新技术人才密集。
综上,深圳市LED产业凭借政策支持,资金补贴,发展历史较久,产业链发展完善,LED产业企业众多,技术不断创兴发展等强大的综合实力雄踞国内领先位置。
更多数据请参考前瞻产业研究院《中国LED照明产业市场前瞻与投资战略规划分析报告》,同时前瞻产业研究院提供产业大数据、产业规划、产业申报、产业园区规划、产业招商引资等解决方案。
相关产业园区信息可参考:LED照明产业园区


雷达卡




京公网安备 11010802022788号







