
注:长江三角洲:上海、江苏、浙江;珠江三角洲:广东。
从医疗卫生机构看,2018年上海、江苏、浙江等长江三角洲地区医院卫生机构数达71298个,高于珠江三角洲地区近两万个,占全国比重高于珠江三角洲两个百分比;诊疗人次达14.92亿人次,超过珠江三角洲6亿多人次;占全国诊疗人次比重高于珠江三角洲8个百分比。


行业政策环境——珠三角政策改革性强
在政策环境方面,长三角与珠三角均出台了相当数量的有关医药流通行业的政策文件。
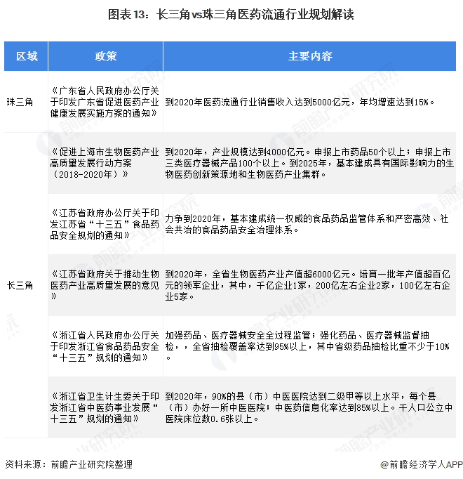
长三角方面,江苏省、浙江省、上海市均对医药流通行业的发展十分重视,上海市发布了《关于进一步加强药品、医疗器械采购使用管理有关工作的通知》加强了医药流通行业的监管;江苏省和浙江省更侧重于网上药店、药品配送等医药供应的支持与推动。
珠三角方面,《广东省药品监督管理局关于药品生产许可事项办理有关事宜的通告》意在进一步推进“放管服”改革;《关于进一步做好我省医疗机构药品交易“两票制”票据上传工作和公示第一批认定为一票情形审核结果的通知》则对医疗机构药品交易一票制企业进行明确管理和有效实行。珠三角地区政策的改革性较强,如针对一票制,珠三角地区已开始进行有序管理推动。

医药生产情况——长三角医药生产能力强
从医药流通的产业链看,上游医药制造,医药制造中医药原料是用作生产化学药、中药和生物药的原料,然后通过医药研发与制造生产药品进行批发与零售。各地区兴建生物医药产业园推动医药研发与制造。生物医药产业园受到政府政策支持,医疗水平、研发技术水平、人力资源、配套产业链等影响,其发展可以体现出区域医药产业、医药流通的竞争力。2020年生物医药产业百强园区中长三角地区有27家,珠三角有10家。表明长三角地区医药生产能力较强。


具体来看,在2020年全国生物医药产业园区TOP30中,长三角地区有10家,包括上海张江高新技术产业开发区、苏州工业园区、连云港高新技术产业开发区等,分别为第1、2、4名;珠三角仅有2家,分别为广州高新技术产业开发区和深圳市高新技术产业开发区,为第6、7名。

医药电商情况——珠三角网上药店多
随着医疗体制改革以及互联网的发展,药品零售尤其是药品网上零售在医药流通行业的地位逐渐提升。在2019年网上药店TOP50中,珠三角地区入选了17家,占比34%;长三角地区入选7家,占比14%,低于珠三角地区20个百分点。在医药电商方面,珠三角相比长三角具有一定优势。


区域企业发展状况——长三角企业竞争力强
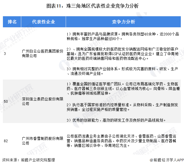
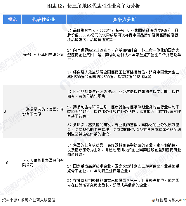
从医药企业竞争力来看,根据全国工商联医药业商会,2019年中国医药工业百强企业中,长三角地区占有26家,珠三角地区仅占有4家;排名上,长三角地区企业排名相对靠前,珠三角地区医药企业除了广州白云山医药集团股份有限公司排名第三名之外,其余均为50名开外较后名次,竞争力相对较弱。

具体分析长三角地区与珠三角地区优势医药工业企业竞争力。珠三角地区,广州白云山医药集团股份有限公司竞争力较强,拥有全国规模较大的医药批发分销配送网络和广泛稳定的客户基础,且为广东省首批取得GSP认证的医药商业企业;建立了华南地区最大的医药终端销售网络和医药物流配送中心;拥有相对完整的产业链体系。形成较为完善的原料、研发、生产、流通及终端产业链。而广州市香雪制药股份有限公司的医药流通业务主要由子公司湖北天济、香雪医药、山西香雪运营,销售品种涵盖各类药品、中药饮片及少量生物制品、医疗器械等,销售区域以华中、华南地区为主。

长三角地区,扬子江药业集团有限公司品牌影响力大。2020年,扬子江药业集团再次夺得中国品牌价值榜医药健康板块品牌强度、品牌价值双第一。向“世界级企业迈进”,综合经济效益跃居全国医药工业百强榜首位,具有较强的规模优势。正大天晴药业集团股份有限公司在甘草制剂领域的研究已取得国内第一、世界领先地位,成为国内在此领域研究历史最长、获得成果最多的企业。整体而言,长三角地区医药企业竞争力相对较强。

趋势展望——长三角规划全面
未来规划上,珠三角地区《广东省人民政府办公厅关于印发广东省促进医药产业健康发展实施方案的通知》目标是到2020年医药流通行业销售收入达到5000亿元,年均增速达到15%。长三角地区中《促进上海市生物医药产业高质量发展行动方案(2018-2020年)》在生物医药产业目标是到2020年,产业规模达到4000亿元。《江苏省政府办公厅关于印发江苏省“十三五”食品药品安全规划的通知》和《浙江省人民政府办公厅关于印发浙江省食品药品安全“十三五”规划的通知》均对药品安全监管加强力度。《浙江省卫生计生委关于印发浙江省中医药事业发展“十三五”规划的通知》对中医药发展也作出规划,中医药信息化率达到85%以上,推动中医药产品流通。相对而言,长三角地区在医药流通行业规划上较为全面。

综合评价——长三角综合实力强
长三角地区受益于上海、江苏、浙江三省医药工业、医疗机构、医院诊疗人次,行业企业竞争力等的发展,在医药流通行业市场上竞争优势较为明显,虽然在医药电商、政策的改革性等方面相对落后。 但综合来看,长三角地区医药流通行业上游与下游行业较为发达,企业竞争力强,故长三角地区医药流通行业综合实力强于珠三角地区。
以上数据来源于前瞻产业研究院《中国医药流通行业商业模式与投资机会分析报告》,同时前瞻产业研究院提供产业大数据、产业规划、产业申报、产业园区规划、产业招商引资、IPO募投可研等解决方案。
——更多物流行业相关规划、项目及数据分析请参考于前瞻物流产业研究院。


雷达卡





京公网安备 11010802022788号







