绩效考评方法可以根据考核对象分为员工的绩效考评方法 和 企业绩效考核方法。华恒智信为大家整理了一些工具方法的介绍及使用。
企业的绩效考评方法主要有(无先后顺序):
1、平衡计分法
2、经济附加值
3、沃尔评分法
4、六西格玛法
5、雷达分析法
6、杜邦分析法
今天为大家介绍第一种:平衡计分法
平衡计分法
概念:由美国Robert S. Kaplan和David P. Norton创建的一套企业业绩评价体系,平衡计分卡(BSC)是从财务、客户、内部运营、学习与成长四个角度,将组织的战略落实为可操作的衡量指标和目标值的一种新型绩效管理体系。
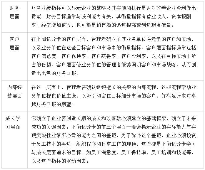
核心内容:

优点:
1. 克服财务评估方法的短期行为;
2. 使整个组织行动一致,服务于战略目标;
3. 能有效地将组织的战略转化为组织各层的绩效指标和行动;
4. 有助于各级员工对组织目标和战略的沟通和理解;
5. 利于组织和员工的学习成长和核心能力的培养;
6. 实现组织长远发展;
7. 通过实施BSC,提高组织整体管理水平。
缺点:
1. 克服财务评估方法的短期行为;
2. 使整个组织行动一致,服务于战略目标;
3. 能有效地将组织的战略转化为组织各层的绩效指标和行动;
4. 有助于各级员工对组织目标和战略的沟通和理解;
5. 利于组织和员工的学习成长和核心能力的培养;
6. 实现组织长远发展;
7. 通过实施BSC,提高组织整体管理水平。
适用组织:
1. 高层管理者有短期行为,或换了几任总经理仍然业绩不良
2. 缺乏有效的员工绩效管理系统
3. 对分公司业绩管理存在诸多问题:虚假利润、短期行为等
4. 希望实现突破性业绩
5. 需要转型或变革的国营企业
6. 希望实现长期发展,打造百年品牌
7. 规范化管理,提高整体管理水平
8. 提高组织战略管理能力
9. 二次创业的民营企业
10. 希望对市场有更快的反应速度
实施中可能遭遇的问题:
在具体的实施过程中,可能会遇到三方面的问题:第一,经营者的易手问题;第二,设计问题;第三,流程问题。具体而言。
首先,易手问题。
1、购并后强调成本减少策略,因而舍弃平衡计分卡制度
2、将平衡计分卡制度与错误的策略画上等号,在舍弃旧策略的同时,也同时舍弃平衡计分卡制度
3、前后经营者的管理风格不同,导致对平衡计分卡制度的观念无法一致
其次,设计问题。
1、购并后强调成本减少策略,因而舍弃平衡计分卡制度
2、将平衡计分卡制度与错误的策略画上等号,在舍弃旧策略的同时,也同时舍弃平衡计分卡制度
3、前后经营者的管理风格不同,导致对平衡计分卡制度的观念无法一致
第三,流程问题。
1、缺乏高层管理者的承诺
2、太少人参与
3、平衡计分卡停留在高层,未向下推动
4、发展过程太长,视平衡计分卡为只做一次的技术
5、视平衡计分卡为一项信息系统项目
6、雇用经验不足的顾问
7、只为了奖酬发放而推动平衡计分卡的制度
案例:
美孚石油(Mobil Oil)美国营销及炼油事业部——于1993年引入平衡计分



雷达卡




京公网安备 11010802022788号







