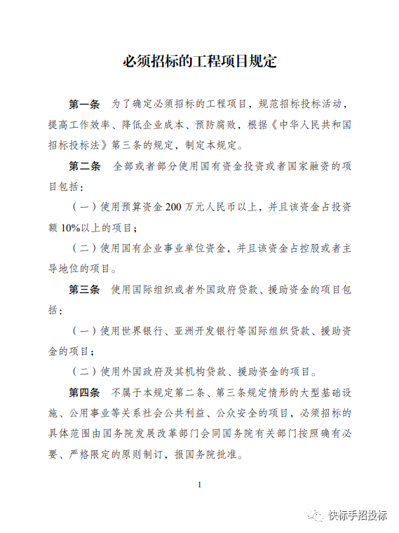
国家发展改革委答复招标投标行业中相关问题
近日,中华人民共和国国家发展改革委在其官方网站对招标投标行业中的一些问题进行了集中性答复,其中针对《必须招标的工程项目规定》的相关问题,小编进行了整理。
《必须招标的工程项目规定》是2018年3月27日公布,于2018年6月1日开始实行,下面是文件内容。


如何理解《必须招标的工程项目规定》中“合同估算价”

《必须招标的工程项目规定》(国家发展改革委2018年第16号令)中提到的“勘察、设计、监理等服务的采购,单项合同估算价在100万元人民币以上的,必须招标。”此处的“单项合同估算价”是否可以帮助明确如何理解?估算价一般指的是初步设计概算中的金额,估算价前面加了合同二字,即合同估算价要怎么理解呀?举个例子,监理费按照收费标准测算是150万元,超过了100万元,此时这个150万元是否就是理解为合同估算价?那换一个例子,安全影响评估费无收费标准,往往只能通过市场询价的方式来确定底价,若通过询价得到的价格是150万,那这个价格是否也可以理解为是合同估算价?合同估算价是否指的是收费标准测算后且未下浮的金额或无收费标准经市场询价后未下浮的金额?请有关领导帮助明确,谢谢!
答复:《必须招标的工程项目规定》(国家发展改革委2018年第16号令)中的“合同估算价”,指的是采购人根据初步设计概算、有关计价规定和市场价格水平等因素合理估算的项目合同金额。没有计价规定情况下,采购人可以根据初步设计概算的工程量,按照市场价格水平合理估算项目合同金额。
关于《必须招标的工程项目规定》有关问题咨询的答复

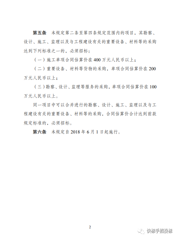
答复:《必须招标的工程项目规定》(以下简称《规定》)(国家发展改革委令第16号)第二条规定,全部或者部分使用国有资金投资或者国家融资的项目包括:(一)使用预算资金200万元人民币以上,并且该资金占投资额10%以上的项目。第五条规定,本规定第二条至第四条规定范围内的项目,其勘察、设计、施工、监理以及与工程建设有关的重要设备、材料等的采购达到下列标准之一的,必须招标:(一)施工单项合同估算价在400万元人民币以上。
总投资300万元左右且资金来源全部是预算资金(或国家财政资金)的工程项目属于《规定》第二条“全部或者部分使用国有资金投资或者国家融资的项目”,但其施工单项合同估算价在400万元人民币以下,不符合《规定》第五条中规模标准,因此不属于依法必须招标项目。
关于《必须招标的工程项目规定》适用范围的答复

请问《必须招标的工程项目规定》第五条所称的“与工程建设有关的重要设备、材料等的采购”是否包括国有施工企业非甲供物资采购?国有施工企业承接的符合第二条至第四条的工程项目,由施工企业实施重要设备、材料采购的,是否必须招标?
答复:根据《招标投标法实施条例》第二十九条规定,招标人可以依法对工程以及与工程建设有关的货物、服务全部或者部分实行总承包招标。以暂估价形式包括在总承包范围内的工程、货物、服务属于依法必须进行招标的项目范围且达到国家规定规模标准的,应当依法进行招标。《国务院办公厅关于促进建筑业持续健康发展的意见》(国办发〔2017〕19号)规定,除以暂估价形式包括在工程总承包范围内且依法必须进行招标的项目外,工程总承包单位可以直接发包总承包合同中涵盖的其他专业业务。据此,国有工程总承包单位可以采用直接发包的方式进行分包,但以暂估价形式包括在总承包范围内的工程、货物、服务分包时,属于依法必须进行招标的项目范围且达到国家规定规模标准的,应当依法招标。
云南:打造政府采购电子卖场“全省一张网”

为了切实解决电子卖场在实践中反映出各地分级部署的电子卖场交易范围、交易规则不统一等问题,近期,云南省财政厅出台《云南省财政厅关于推进政府采购电子卖场“全省一张网”工作的通知》(下面简称《通知》),在全省范围内推进电子卖场交易制度、市场、管理和平台的“四统一”,着力打造统一、开放、有序的电子卖场“全省一张网”。
《通知》中提到要着力构建互联互通的统一平台体系;逐步完善规则统一的交易制度;共同打造公开、透明、公平、开放的统一市场;建立规范统一的供应商及商品管理机制。
政府采购电子卖场是云南省财政厅将电商模式引入政府采购的创新举措。自2019年3月在省级试行以来,已经迅速推广到全省16个州市和129个县市区,全省电子卖场累计交易9.2万笔,交易额24亿元,小额、零星采购效率提升,节资作用显著,受到采购单位、供应商的广泛好评。
来源:中华人民共和国国家发展和改革委员会等
(若有问题,请及时联系我们删改)


雷达卡


京公网安备 11010802022788号







