激光产业相关公司:大族激光(002008)、华工科技(000988)、金运激光(300220)、光韵达(300227)、福晶科技(002222)、奥普光电(002338)等
本文核心数据:中国激光行业政策发展历程、国家及省市激光行业政策等
激光是由受激发射的光放大产生的辐射,是20世纪以来,继原子能、计算机、半导体之后,人类的又一重大发明,激光的发展不仅使古老的光学科学和光学技术获得了新生,而且导致整个一门新兴产业的出现。
激光广泛应用于光纤通信,激光光谱、激光测距、激光雷达、激光切割、激光武器、激光唱片、激光指示器、激光美容、激光扫描、激光灭蚊器等行业。
我国激光产业政策发展历程
自2006年我国发布《国家中长期科学和技术发展规划纲要(2006-2020年)》并首次将激光技术列为我国重点发展的前沿技术开始,我国对于激光产业发展的支持政策逐渐出台,例如2012年《“十二五”国家战略性新兴产业发展规划》、2017年《“十三五”先进制造技术领域科技创新专项规划》、2021年《基础电子元器件产业发展行动计划(2021-2023年)》等重点政策文件均对激光行业技术进步、产业发展等作出重要指示。

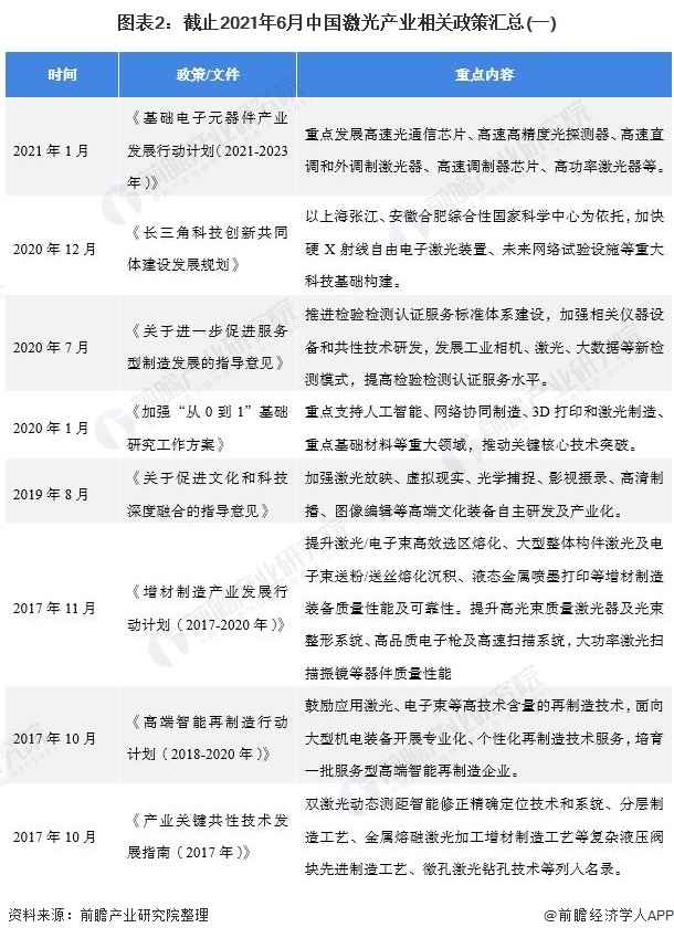
国家层面激光产业政策汇总
激光技术及制造技术是实现制造业大国、经济大国及军事大国的重要技术手段之一。激光产业受益于政府对制造业的重视与扶持,平均年增长率约为20%。从具体政策来看,截止2021年6月,我国发布的激光产业相关政策有:



国家层面激光产业发展规划
在激光产业发展规划方面,从政策制定的角度来看,技术进步、产业发展和应用扩展是主要内容。在激光产业技术进步上,我国将实施重点产品高端提升行动,攻克高功率激光器等关键核心技术;在产业发展上,我国发展目标是激光产业重点领域达到先进国家同等水平,并创造较大的经济效益和社会效益;在应用扩展上,激光产业将加强与医疗健康、工业制造等方面的应用,最终在重点领域实现批量化应用。

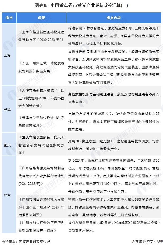
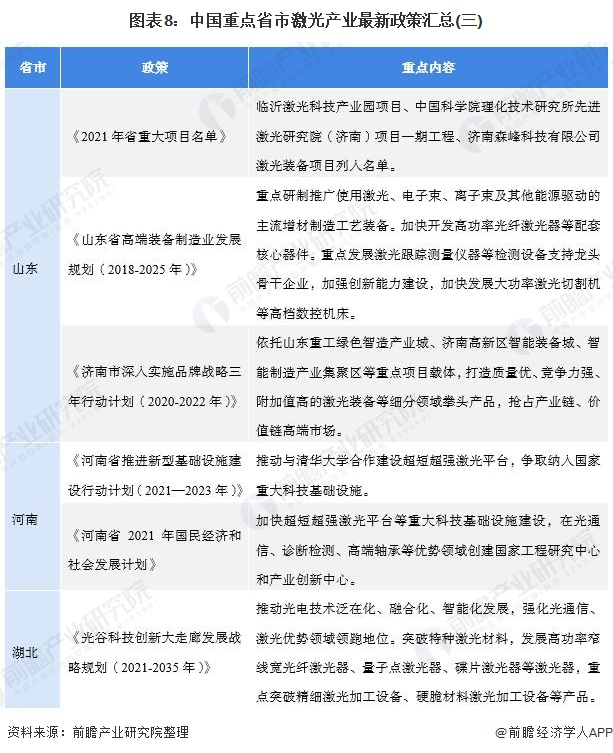
地方层面激光产业政策汇总
随着国家政策的出台,我国大多数省份也在2020-2021年间出台了激光产业相关政策。总的来看,这些省级政策的关注点同样主要集中在激光产业相关先进技术发展,也有部分省市如成都、广州等则对激光产业发展做出了具体规划。




重点省市激光产业发展规划汇总
从各省市的激光产业发展政策来看,近年广东省、吉林省、上海市等省级行政区对于激光产业发展做出了明确规划和指示;而在市级上,成都市、济南市、鞍山市等城市也依托自身产业优势制定了激光产业发展规划,例如成都市指出要在2023-2025年间激光核心产业规模将达到120亿元等。

以上数据来源于前瞻产业研究院《中国激光产业市场前瞻与投资战略规划分析报告》,同时前瞻产业研究院提供产业大数据、产业规划、产业申报、产业园区规划、产业招商引资、IPO募投可研、招股说明书撰写等解决方案。


雷达卡





京公网安备 11010802022788号







