同时,新能源汽车的使用价格要比传统燃油车低的多,使得众多车主选择价格更为实惠的新能源汽车,也是新能源汽车渗透率提升的原因之一。
在新能源汽车渗透率不断提升的前提下,我国传统汽车制造企业比亚迪和上汽集团开始转型并逐渐发展成为我国新能源汽车的龙头企业。
目前国内新能源汽车行业主要上市企业:比亚迪(002594)、吉利控股(00175.HK)、上汽集团(600104)、广汽集团(601238)、北汽蓝谷(600733)、长安汽车(000625)等。
本文核心数据:比亚迪和上汽集团主要财务数据、销量、产量等
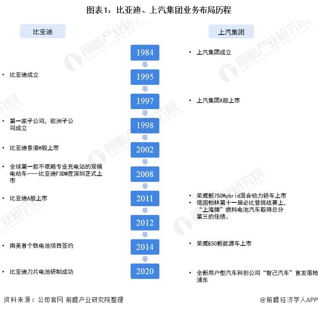
1、比亚迪VS上汽集团:新能源汽车业务布局历程
新能源汽车主要以电池作为动力,代替传统内燃机,以达到减少排放的目的,目前,我国新能源汽车行业的龙头企业分别是比亚迪(002594)和上汽集团(600104),两家企业在新能源汽车行业的布局历程如下:

2、新能源汽车产品布局及运营现状:
——产品布局:比亚迪更胜一筹
从主要产品分类来看,两家公司的新能源汽车产品均包括新能源乘用车、新能源客车,除此之外,比亚迪还拥有新能源专用车——泥头车,深圳市交通运输局发布《深圳市纯电动泥头车推广使用实施方案》,为泥头车的发展提供了有力保障。
比亚迪的新能源乘用车主要包括比亚迪唐、比亚迪元、比亚迪宋、比亚迪秦等常见车型,而上汽集团的新能源乘用车则以荣威系列为主。综合来看,比亚迪的新能源汽车产品布局更为丰富。

——新能源汽车电池研发:比亚迪略胜一筹
新能源汽车的电池相当于传统燃油汽车的发动机,对于新能源汽车的安全性、寿命和续航里程方面尤为重要。目前比亚迪和上汽集团都在针对新能源汽车的电池进行研发,比亚迪则是目前我国本土少数具有100%自主研发、设计和生产能力的新能源汽车电池制造商,且在2020年3月份,比亚迪率先推出的刀片电池极大限度的提升了新能源汽车的安全性,并具有长续航、高强度、强寿命等优势,为比亚迪在新能源汽车电池领域开拓了新天地。
上汽集团目前自主掌控国内领先的电池、电驱、电控系统等核心技术,且对新一代锂电池、固态电池、IGBT等电驱动模块全球布局,自主研发的燃料电池系统技术性能够已可比肩全球领先水平。
综合来看,两家新能源汽车龙头企业的电池研发能力旗鼓相当,但因比亚迪率先研发出刀片电池,改变了传统锂电池的运行方式,使得新能源汽车更加安全、续航时间也变长,属于新能源汽车电池领域革命性质的事件,因此比亚迪在新能源汽车电池领域的研发阿能力更胜一筹。

——新能源汽车产销量:上汽集团产销领先
从两家公司新能源汽车产销来看2019年,比亚迪的新能源汽车产销均高于上汽集团,但是2020年上汽集团产销增长幅度较大,均超越比亚迪。2020年上汽集团新能源汽车产量为30.49万辆,较比亚迪多12.42万辆;2020年上汽集团新能源汽车销量实现32.00万辆,较比亚迪多13.54万辆。其中,上汽乘车分公司在2020年销量7.68万辆,排全国第三,上汽通用五菱在2020年销售17.08万辆排全球第四。综合来看,2020年,上汽集团在新能源汽车领域领先。

3、公司经营状况对比:比亚迪营业收入领先
从企业经营状况来看,比亚迪的营业收入领先于上汽集团的营业收入。上汽集团销量领先但营业收入较低的原因在于出售的新能源汽车以五菱宏光Mini等较低的小型车为主,单车价格较低导致购买人群较多。2020年比亚迪新能源汽车业务的营业收入为313.45万元,上海集团新能源汽车业务的营业收入为176.72万元。

4、前瞻观点:比亚迪是我国新能源汽车之王
在新能源汽车行业中,企业的产品布局、新能源洗车电池的研发能力,新能源汽车产销量较能代表企业的具体实力,而企业的业绩能够反映公司的经营状况。
基于前文分析,前瞻认为,比亚迪在产品布局和营业收入以及电池研发方面占有优势,但上汽集团在产品销量上占有优势,因此比亚迪是中国的新能源汽车之王。

更多数据请参考前瞻产业研究院《中国新能源汽车行业市场前瞻与投资战略规划分析报告》,同时前瞻产业研究院提供产业大数据、产业规划、产业申报、产业园区规划、产业招商引资、IPO募投可研、招股说明书撰写等解决方案。


雷达卡





京公网安备 11010802022788号







