本文核心数据:营业收入、LED照明营业收入、LED照明业务区域分布、LED照明毛利率等
1、中国LED照明行业龙头企业全方位对比
我国LED照明行业随着LED照明技术的不断发展而发展。自1995年国外品牌进入中国后,我国照明技术便开始推广并且快速增长,LED照明企业数量也随之增长。目前我国LED照明行业的龙头企业主要包括欧普照明、阳光照明、佛山照明等。受2020年新冠疫情的影响,欧普照明和阳光照明的营业收入均有所下滑;;从区域分布来看,两家企业均在境内外有布局。

2、欧普照明:LED照明业务的布局历程
欧普照明于1996年成立,2010年在江苏吴江建立吴江工业园研发总部,并成为世博民企参展商及照明产品、照明系统供应商。欧普照明于2016年上市,并于华为正式签署智能家居战略合作协议。近年来欧普照明获得德国IF Design Award、华为HUAWEI HiLink最佳战略合作伙伴奖、界面金勋章奖-年度上市公司社会责任大奖等多个奖项。

3、欧普照明:LED照明业务布局及主营业务运营现状
——LED照明技术研发:技术创新朝智能化方向发展
欧普照明作为LED照明企业,为了提升产品竞争力,格外重视技术研发。目前欧普照明主要技术研发方向为智能照明,主要技术创新包括数字电源创新技术、多样化的智能照明解决方案及行业领先的NB-IOT道路照明智能控制方案。
从欧普照明研发投入来看,近几年欧普照明研发投入基本呈现上升态势。2018-2020年研发投入均保持在3亿元以上,占比也均保持在3.8%左右。


——LED照明产品产销情况:近几年产销相差不大
近几年,欧普照明致力于照明业务。从产销量来看,LED照明业务产销量总体呈现上升状态;从产销率来看,近几年产销率波动变化,但均处于较高水平,均在96%以上。2020年LED照明产品产量达到36924万只,销量达到35934万只,产销率达到97.32%,处于行业领先水平。

——LED照明业务区域布局:重点发展境内业务
从销售区域来看,欧普照明业务主要集中在国内,实现销售收入72.96亿元,占比达到92%;在国外区域实现销售收入6.07亿元,占比达到8%。从境外业务来看,公司不断夯实本地化运营能力及加强合作联盟,积极应对外部环境变化带来的冲击,2020年境外业务实现业务收入6.07亿元,占比达8%。

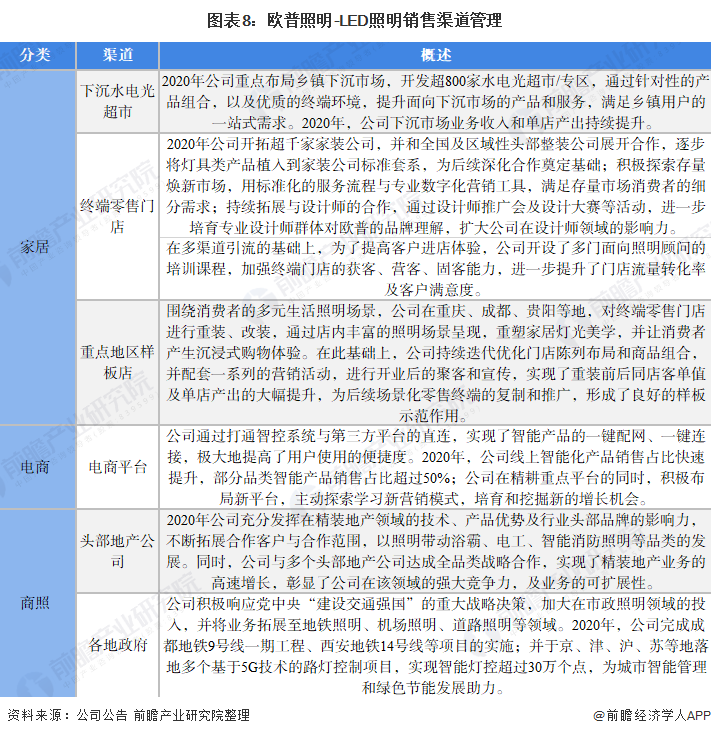
——LED照明销售管理:产品种类齐全 销售渠道广
从LED照明业务类型来看,主要分为家居照明、光源产品等四大板块。近几年欧普照明大力发展商业照明业务,在精装地产照明、市政照明、工业照明等领域有较多项目,如公司在2020年完成成都地铁9号线一期工程;在京津沪苏等地落地多个基于5G技术的路灯控制项目;与杜尔涂装公司合作等。

欧普照明根据不同的业务进行不同的销售渠道管理。从家居业务来看,主要渠道包括乡镇下沉市场、终端零售门店及重点地区样板店,通过开拓市场、增加门店及加强营销能力保证稳定的客流量及销售收入;从电商业务来看,除传统电商平台外,公司也在积极开拓新的电商平台;从商照业务来看,主要销售渠道及下游客户包括头部地产公司及各地政府。

4、欧普照明:LED照明业务经营业绩
从LED照明业务的营业收入来看,2016-2019年,欧普照明LED照明业务呈现上升状态,但增速逐渐放缓。2020年受新冠疫情影响,欧普照明LED照明业务收入有所下降,达到79.7亿元。
从LED照明业务的毛利率来看,2016-2020年,欧普照明LED照明业务毛利率呈现波动变化,但均处于较高水平,五年来均保持在35%以上。2020年欧普照明LED照明毛利率达到37.74%。

5、欧普照明:LED照明业务发展规划
在2020年全球新冠疫情对欧普照明及其旗下子公司业务造成影响后,欧普照明从渠道、产品、供应链、组织与人才管理等方面对其业务进行了规划。渠道管理方面,欧普照明提出拓展下沉市场、提高商用照明市场份额及发展线上新营销等规划;产品管理方面,欧普照明提出要朝智能家居、人因照明等方向布局新产品;制造供应链方面,欧普照明将加快推进智能制造,提升产品及时交付能力;组织与人才管理方面,将进一步提升人力资源信息化管理水平并进行人才培训。

以上数据参考前瞻产业研究院《中国LED照明产业市场前瞻与投资战略规划分析报告》,同时前瞻产业研究院还提供产业大数据、产业研究、产业链咨询、产业图谱、产业规划、园区规划、产业招商引资、IPO募投可研、招股说明书撰写等解决方案。


雷达卡





京公网安备 11010802022788号







