AR行业主要上市公司:目前国内AR行业的上市公司主要在新三板上市,包括赛欧必弗(870068.OC)、金刚科技(836707.OC)、蓝岸科技(873263.OC)、联臣科技(870137.OC)等。
本文核心数据:微软和谷歌专利申请数量、专利市场价值、专利合作申请、重点专利布局
全文统计口径说明:1)搜索关键词:增强现实(AR)及与之相近似或相关关键词;2)搜索范围:标题、摘要和权利说明;3)筛选条件:简单同族申请去重、法律状态为实质审查、授权、PCT国际公布、PCT进入指定国(指定期),简单同族申请去重是按照受理局进行统计。4)统计截止日期:2021年8月22日。5)若有特殊统计口径会在图表下方备注。
1、全球增强现实(AR)竞争格局:微软和谷歌领先行业发展
根据全球增强现实(AR)行业竞争力矩阵,微软和谷歌在创新能力和产品布局上均处于领先地位,是全球增强现实(AR)行业当之无愧的两大龙头。
微软HoloLens是AR标志性硬件,作为一款全息计算机兼头盔显示屏,致力于打造混合现实场景,提供基于视线、手势和语音的多种人机交互方式,在2015年一经推出便吸引业内关注,2017年HoloLens登陆中国市场,随着微软在消费者版HoloLens的开发,微软继续领跑AR市场。
Google在2012年推出Google glass率先引爆市场, Google深耕AR通用技术、AR设备和AR开放平台,并推出ARCore开放平台,通过基层架构的布局,Google在VR市场占据领先地位。

2、微软V.S.谷歌增强现实(AR)技术布局对比
(1)专利申请量及PCT申请量对比:微软领先于谷歌
在增强现实(AR)专利申请量方面,微软增强现实(AR)专利申请总量是谷歌增强现实(AR)专利申请量的2倍左右,分别为356项和180项。
此外,微软增强现实(AR)PCT专利申请量也较谷歌增强现实(AR)PCT专利申请量多,分别为26项和19项。

从趋势上看,2011-2018年,微软在增强现实(AR)领域专利申请量每年均比谷歌多,且两者增强现实(AR)专利申请量相差更是达到2倍左右,2017年增强现实(AR)专利申请量分别为57项和27项。但在2018年差距迅速缩小,2019年谷歌反超微软,在2019-2021年8月间,谷歌在增强现实(AR)领域专利申请量均比微软多。
2020年,微软增强现实(AR)专利申请量为18项,谷歌增强现实(AR)专利申请量为21项。2021年1-8月,微软增强现实(AR)专利申请量仅4项,谷歌增强现实(AR)专利申请量为7项。

(2)专利市场价值对比:微软专利市场价值更高
微软增强现实(AR)专利总价值高于谷歌,微软增强现实(AR)专利总价值为1.68亿美元,是谷歌的3倍多。在专利价值分布方面,两者大多数增强现实(AR)专利价值主要集中在3万-30万美元。

(3)专利合作申请对比:谷歌合作申请较多
在专利合作申请方面,谷歌与其它人合作申请增强现实(AR)专利数量较多,目前谷歌合作申请的增强现实(AR)专利数量共有10项,而微软仅有一项内部合作的增强现实(AR)专利。

统计口径说明:根据[标]原始申请(专利权)人计算,不支持编辑和合并名称。
(4)专利申请地域对比:美国为两者主要布局区域
目前,微软和谷歌的增强现实(AR)专利申请区域主要集中在美国,两者在美国申请的增强现实(AR)专利数量分别为379项和174项。中国是两者增强现实(AR)专利申请的第二大地区,两者在中国的增强现实(AR)专利申请数量分别为122项和69项。

统计口径说明:按每件申请显示一个公开文本的去重规则进行统计,并选择公开日最新的文本计算。
(5)专利类型对比:两者以发明专利为主
微软和谷歌的增强现实(AR)专利申请类型均以发明专利为主。微软全部增强现实(AR)专利为发明专利;谷歌6项增强现实(AR)外观设计专利和2项增强现实(AR)实用新型专利,其它均为发明专利。

(6)专利技术构成对比:两者布局第一大细分领域不一致,微软聚焦领域更为明显
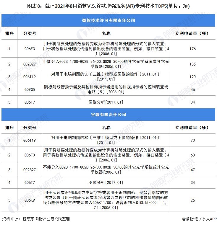
目前,“用于将所要处理的数据转变成为计算机能够处理的形式的输入装置;用于将数据从处理机传送到输出设备的输出装置,例如,接口装置〔4〕[2006.01]”为微软的第一大增强现实(AR)技术细分分布领域,专利申请量为176项;“对用于电脑制图的3D〔三维〕模型或图像的操作〔2011.01〕[2011.01]”为谷歌的第一大增强现实(AR)技术细分分布领域,专利申请量为70项。两者其它重点细分增强现实(AR)技术布局情况如下:

从增强现实(AR)专利聚焦的领域看,目前微软的增强现实(AR)专利聚焦领域较明显,其主要聚焦于增强现实、显示器、头戴式、虚拟对象、头戴式显示等。

(7)重点专利布局对比:微软被引用次数多,谷歌专利家族规模大
在重点专利布局上,微软重点布局的专利为“具有增强现实的社交网络游戏的系统和方法”,该项专利被引用次数255次,专利家族规模为32项。谷歌重点布局的专利为“用于与真实和虚拟对象交互的基于生物力学的眼部信号的系统和方法”,该项专利被引用次数23次,专利家族规模为51项。整体来看,微软重点布局的专利在专利被引用次数上领先,谷歌重点布局的专利在专利家族规模较微软大。

注:①当分析偏好选择为[所有搜索结果(不分组)]、[每件申请显示一个公开文本]和[每组PatSnap同族一个专利代表]时,此图表专利家族使用PatSnap同族,并选择公开日最新的文本计算。
②分析偏好选择[每组简单同族一个专利代表]、[每组INPADOC同族一个专利代表]时,此图表专利家族使用设置的去重方式,并选择公开日最新的文本计算。
(8)专利创新战略总结
整体来看,谷歌增强现实(AR)技术在数量增长、合作性、国际化、多样化、市场推动和质量提升具有相对竞争优势,微软增强现实(AR)技术则在专业化、学术驱动上具有相对竞争优势。两者增强现实(AR)技术在市场推动方面相当。

以上数据参考前瞻产业研究院《中国增强现实(AR)行业发展前景预测与投资战略规划分析报告》,同时前瞻产业研究院还提供产业大数据、产业研究、产业链咨询、产业图谱、产业规划、园区规划、产业招商引资、IPO募投可研、招股说明书撰写等解决方案。


雷达卡





京公网安备 11010802022788号







