行业主要上市公司:中国卫星(600118),中国卫通(601698),合众思壮(002383),航天宏图(688066),超图软件(300036)等
本文核心数据:卫星应用行业上市公司业务营收、毛利率、研发投入
1、中国核电行业龙头企业全方位对比
随着北斗三代卫星导航系统的全面部署完毕,我国卫星应用产业发展迈入新的阶段,目前国内卫星应用行业龙头企业有中国卫星(600118)和中国卫通(601698),其中中国卫星在业务布局领域、研发投入、经营业绩上均更胜一筹。

2、中国卫星:卫星应用业务的布局历程
中国卫星前身为中国泛旅,1997年中国泛旅在上交所上市,2002年航卫总收购中国泛旅51%股权,将主营业务变为卫星及相关产品的研制,中国泛旅正式更名为中国卫星;2006年,中国卫星股权转让至航天科技集团五院,公司主营业务变为卫星研制及卫星应用;2007年以来,中国卫星通过融资、并购等途径逐渐加深在卫星应用行业的布局。

3、中国卫星:卫星应用业务布局及运营现状
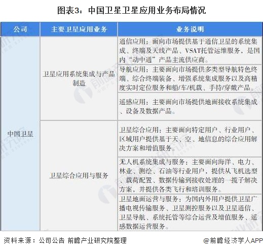
——卫星应用业务布局领域:布局全面
中国卫星的卫星应用业务布局全面,主要可分为两大板块,分别是卫星应用系统集成与产品制造和卫星综合应用与服务。其中卫星应用系统集成与产品制造覆盖通信应用、导航应用、遥感应用三个领域;卫星综合应用与服务则包含卫星综合应用、无人机系统集成与服务和卫星地面运营与服务三个领域。

——卫星应用业务布局区域:华北地区为主
目前中国卫星的业务基本布局在国内,华北地区布局最多,2020年中国卫星华北地区营业收入占总营业收入比重达到93.16%。

——卫星应用业务技术研发投入:研发力度逐年加大
从研发投入来看,2018-2020年中国卫星研发投入金额及研发投入金额占总营收比重均逐年加大,2020年研发投入金额为5.13亿元,占营业收入比重达到7.32%。卫星应用属于技术密集型行业,优秀的研发创新能力是中国卫星成为行业内龙头企业的一大原因。

4、中国卫星:经营业绩
2018-2020年,中国卫星营业收入呈波动变化,2019年营业收入下降主要原因是公司整体受外部环境不确定性增加和市场调整等因素影响,部分型号产品任务年内立项计划推迟。2020年公司营业收入有所回升,为70.07亿元,但受到疫情影响仍未恢复到2018年水平。毛利率方面,2018-2020年,公司毛利率整体保持在14%左右,较为稳定。

注:中国卫星卫星应用业务与宇航制造业务有所交叉,无法分离,故前瞻在此统计其全部业务业绩情况,营收相对偏大,仅供参考。
5、中国卫星:卫星应用业务发展规划
“十四五”开局之年,公司计划在卫星应用领域通过技术创新、管理创新和模式创新,提升产品和服务竞争力,在巩固扩大现有产品规模和市场份额的基础上,集中资源发展卫星通信、卫星导航、卫星遥感等优势业务;提升空间设施的商业应用能力,深挖应用数据服务,大力发展智慧产业,成为国内领先的以卫星信息综合服务为核心,终端制造、系统集成、数据应用与信息运营服务并重的综合型卫星应用服务的一流提供商。
以上数据参考前瞻产业研究院《中国卫星应用行业市场前瞻与投资战略规划分析报告》,同时前瞻产业研究院还提供产业大数据、产业研究、产业链咨询、产业图谱、产业规划、园区规划、产业招商引资、IPO募投可研、招股说明书撰写等解决方案。


雷达卡





京公网安备 11010802022788号







