本文核心数据:政策发展历程、国家及省市政策等
1、政策历程图
空气净化器的发展政策从最初的推动社会进行空气净化器等绿色产品消费,到提升关注空气净化器的产品性能,到家电“十四五”规划中提到的智能化发展,空气净化器行业经历了从无到有,到高质量发展,再到智能化升级的过程。

2、国家层面政策汇总及解读
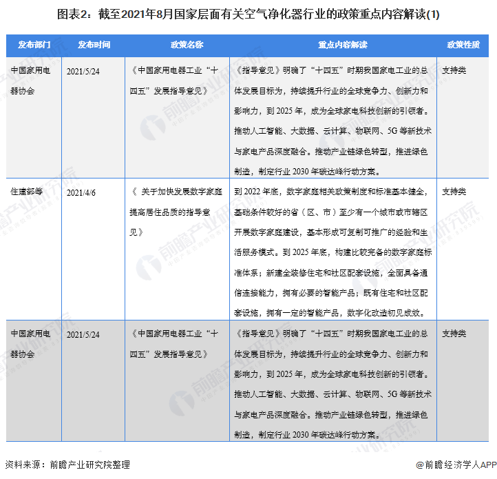
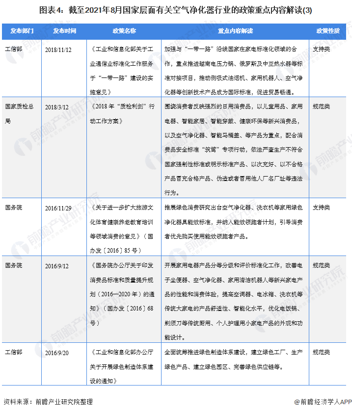
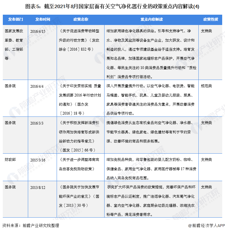
——国家层面空气净化器行业政策汇总
自2013年以来,国务院、工信部等多部门都陆续印发了支持、规范空气净化器相关行业的发展政策,内容涉及规范产品质量标准、支持核心零部件研发、促进行业发展、促进产品节能等内容:




——室内环境污染标准解读
住建部2020年1月公布GB 50325-2020《民用建筑工程室内环境污染控制标准》,自2020年8月1日起实施。之前使用的《民用建筑工程室内环境污染控制标准》是2013年修订发表的,2020版与2013版相比,重新确定了室内污染物的种类和浓度限定值,规范了学校宿舍等特殊场合的污染物标准,较上版相比更为严格和完善。室内空气污染物新规范的实施对于空气净化器行业产品的功能范围、过滤效率等将产生影响。

——空气净化器产品消费政策解读
2020年为加快经济复苏,国家发改委等发布一些列文件,促进空气净化器等新兴家电的发展,推动消费升级,鼓励加快产品更新换代。

——空气净化器绿色产品技术规范解读
工信部2016年发布《工业和信息化部办公厅关于开展绿色制造体系建设的通知》,并不定期更新各行业绿色产品生产标准清单。2016年5月,《绿色设计产品评价技术规范 空气净化器》行业团体标准公布。

——空气净化器产品质量规范政策
在提升空气净化器产品质量,规范行业发展方面,2016年起逐渐发布多项政策,通过缺陷产品召回、开展评级等形式推进产品高质量发展。

——国家层面空气净化器行业发展目标解读
根据《中国家电工业“十四五”发展指导意见》,明确了“十四五”时期我国家电工业的总体发展目标为,持续提升行业的全球竞争力、创新力和影响力,到2025年,成为全球家电科技创新的引领者。空气净化器目前最重要的使用领域就是家庭,作为新型家电的一部分,空气净化器行业也要依据家电行业“十四五”规划发展,提升创新水平和智能化水平,完善绿色生产产业链,提高自有品牌的国际地位。

3、各省市层面的政策汇总及解读
——31省市空气净化器行业政策汇总
目前,多省市发布了和空气净化器相关的产业政策,重点省市包括广东、江苏、北京等。政策主要包括产品节能减排要求,产品质量提升要求,部分省市如北京,还公布了空气净化器相关的补贴政策。主要省市的空气净化器相关政策如下:




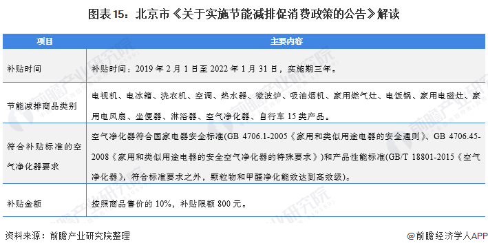
——北京市节能减排促消费补贴政策解读
2019年2月,为进一步丰富绿色消费供给,引导绿色低碳消费理念,激发节能减排新消费潜力,北京市商务局、北京市财政局、北京市发展改革委、北京市水务局四部门联合印发了《关于实施节能减排促消费政策的通知》,对符合条件的消费者购买节能减排商品给予一定额度的资金补贴。

——31省市空气净化器行业发展目标解读
我国主要省份提出了与空气净化器行业相关的发展目标,主要包括推动行业智能化发展、鼓励以旧换新、持续推动消费等。

以上数据参考前瞻产业研究院《中国空气净化器行业市场需求预测与投资战略规划分析报告》,同时前瞻产业研究院还提供产业大数据、产业研究、产业链咨询、产业图谱、产业规划、园区规划、产业招商引资、IPO募投可研、招股说明书撰写等解决方案。


雷达卡





京公网安备 11010802022788号







