扫地机器人行业主要上市公司:目前国内扫地机器人行业的上市公司主要有科沃斯(603486)、石头科技(688169)等。
本文核心数据:扫地机器人相关政策
1、政策历程图
扫地机器人兼具智能制造和消费属性。根据我国国民经济“十五”计划至“十四五”规划,国家对扫地机器人行业的支持政策经历了从“鼓励技术研究”到“推进产业创新发展”的变化。
“十五”计划(2001-2005年)时期,国家层面提倡推进机器人技术研究;“十一五”规划中提到加快发展高新技术产业;“十二五”时期,规划明确了要发展战略新兴产业,提高消费产品的技术含量和附加值;“十三五”规划中提到大力支持机器人领域的创新和产业化,并促进消费升级。到“十四五”时期,根据《“十四五”规划和2035年远景目标刚要》,推动机器人等产业创新发展和顺应居民消费升级趋势成为“十四五”时期的重要任务。

2、国家层面政策汇总及解读
——国家层面扫地机器人行业政策汇总
自2006年以来,国务院、国家发改委、国家工信部等多部门都陆续印发了支持、规范扫地机器人行业的发展政策,内容涉及机器人发展技术路线、推进机器人关键技术研究、壮大服务机器人产业规模的政策等内容:




——《国家创新驱动发展战略纲要》政策解读
《国家创新驱动发展战略纲要》是为了加快实施国家创新驱动发展战略而制定的法规,也是国家实施创新驱动发展战略的顶层设计文件。2016年5月,《国家创新驱动发展战略纲要》由中共中央、国务院发布,自2016年5月起实施。

——《促进新一代人工智能产业发展三年行动计划(2018-2020年)》政策解读
2017年7月,国务院印发《新一代人工智能发展规划》,重点对2030年我国人工智能发展的总体思路、战略目标和主要任务、保障措施进行系统的规划和部署,为推动我国人工智能的长期发展指明了方向。2017年12月,为贯彻落实《中国制造2025》和《新一代人工智能发展规划》,工业和信息化部制定《促进新一代人工智能产业发展三年行动计划(2018-2020)》。

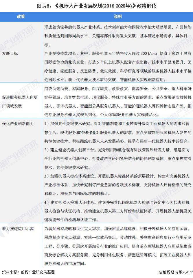
——《机器人产业发展规划(2016-2020年)》政策解读
2016年4月27日,工业和信息化部、发展改革委、财政部印发《机器人产业发展规划(2016-2020年)》,该规划对2016-2020年服务机器人行业的发展目标和重点任务提出了详细的要求。

——国家层面扫地机器人行业发展目标解读
扫地机器人作为服务机器人的一种,正处于产业化加速阶段,具有巨大的发展潜力。根据《国家创新驱动发展战略纲要》和《机器人产业发展规划(2016-2020年)》等政策规划,国家层面将长期推进服务机器人的发展。扫地机器人未来的发展方向有:持续开展扫地机器人智能化技术研究、扫地机器人产业规模扩大、扫地机器人产品规模化应用和全产业链竞争力提升。

3、各省市层面的政策汇总及解读
——31省市扫地机器人行业政策汇总
在国家政策对服务机器人发展的大力助推下,各省市结合当地优势产业,纷纷发布扫地机器人的扶持和引导政策,如北京发布了《关于促进北京市智能机器人科技创新与成果转化工作的意见》、《关于促进中关村智能机器人产业创新发展的若干措施》和《北京市机器人产业创新发展路线图》来引导当地服务机器人产业的发展;上海发布《关于加快推进机器人产业技术创新的扶持政策》,聚焦机器人系统集成及应用示范在家政、卫生等多个领域推广。中国各省份扫地机器人政策汇总及解读如下:







——31省市扫地机器人行业发展方向解读
通过我国各省份的政策规划,可以明确我国主要省份对于扫地机器人等服务机器人产业的发展方向。“十四五”期间,中国各省份扫地机器人发展方向有加大研发投入,突破扫地机器人相关技术;支持扫地机器人企业投资设厂;鼓励消费新模式新业态发展,积极发展扫地机器人等产品;推进智能家居产业发展,扩大中高端消费市场规模等。

更多行业相关数据请参考前瞻产业研究院《中国扫地机器人行业市场前瞻与投资战略规划分析报告》,同时前瞻产业研究院还提供产业大数据、产业研究、产业链咨询、产业图谱、产业规划、园区规划、产业招商引资、IPO募投可研、IPO业务与技术撰写、IPO工作底稿咨询等解决方案。


雷达卡





京公网安备 11010802022788号







