智能传感器行业主要上市公司:目前国内智能传感器行业的上市公司主要有必创科技(300667)、敏芯股份(688286)、四方光电(688665)、森霸传感(300701)、中航电测(300114)、日盈电子(603286)、士兰微(600460)等。
本文核心数据:广东省智能传感器行业相关政策、广东省智能传感器行业发展情况、广东省智能传感器企业注册资本分布情况和领先企业、广东省智能传感器行业发展趋势
广东省鼓励提升智能传感器研发创新能力
2015年7月,广东省出台了广东省智能制造发展规划(2015-2025年)》,指出未来要重点发展新型传感器、微机电传感器、自检校自诊断自补偿传感器,以及工业自动化环境下的温度、压力、流量等传感器,研发高灵敏度、高环境适应性、高可靠性的智能仪器仪表。随后,广东省出台系列政策推动制造业转型升级和优化发展,推进传感器等智能装置研发和产业化。

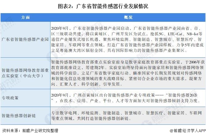
广东省推进智能传感器产业园建设
近年来,广东省出台了一系列政策支持发展先进、智能传感器,目前已经形成了一定的规模,主要以广州、深圳中心城市为主,由附近中小城市的外资企业组成以热敏、磁敏、超声波、称重为主的传感器产业体系。
2020年9月,广东省智能传感器产业园正式启动,明确广东省智能传感器产业园将以广州开发区为试点,推动智能传感器技术创新,促进智能传感器产业集群发展。

广东省智能传感器企业数量众多
截至2021年9月,根据企查猫数据,广东省企业中,企业名称或者经营范围内含有“智能传感器”的大中小企业共79212家。按注册资本划分,注册资本在100万以下的企业有21238家,100-500万的有31787家,500-1000万的有12536家,1000万以上的有13542家,占比分别为26.85%、40.18%、15.85%以及17.12%。

广东省智能传感器行业的领先企业有深圳安培龙科技股份有限公司、深圳市戴维莱传感技术开发有限公司、深圳飞骧科技股份有限公司和广州飒特红外股份有限公司等。

广东省将持续推动智能传感器产业集群发展
根据广东省相关政策规划,广东省智能传感器产业园以广州开发区为试点,推动智能传感器技术创新,促进智能传感器产业集群发展。加快关键核心技术攻关、培育高质量发展新动能、打造特色行业应用示范、抢占湾区创新人才高地、构筑完善产业配套体系。力争自2020年起的5年内建成立足粤港澳大湾区辐射全国、具有国际影响力的智能传感器产业集聚区,推动广东省电子信息制造业高质量发展。

以上数据参考前瞻产业研究院《中国智能传感器行业市场前瞻与投资战略规划分析报告》,同时前瞻产业研究院还提供产业大数据、产业研究、产业链咨询、产业图谱、产业规划、园区规划、产业招商引资、IPO募投可研、IPO业务与技术撰写、IPO工作底稿咨询等解决方案。


雷达卡




京公网安备 11010802022788号







