本文核心数据:ATM机保有量、四大银行网点转型相关布局
1、ATM机行业市场现状
——国内传统ATM机数量持续减少
世界第一台ATM取款机于1967年诞生在英国。而中国大陆直到1987年才引进第一台ATM机,2002年,银联的成立也标志着ATM机步入专业化、市场化时代,但随着移动支付的快速普及,自2016年起ATM机市场开始遭受冲击,行业进入调整期。

截至2021年第二季度末,我国现存ATM机具保有量为98.67万台,较上季度减少1.95万台。根据中国人民银行数据统计,ATM机具数量的统计口径自2018年一季度起不仅统计传统的自助存取款机等设备,同时新增统计了自助服务终端、VTM、智能柜台等新型终端设备,但统计口径的变化并未抑制住银行整体ATM存量的下行趋势。

统计数据显示,当前我国四大行中,2020年底,中国银行ATM机保有量为33314台,同比下降10.76%;农业银行现金类自助设备7.57万台,同比下降9.67%;工商银行自动柜员机包邮量73059台,同比下降11.11%;建设银行自助柜员机保有量79144台,同比降低8.79%。

——智能设备是当前重点发展方向
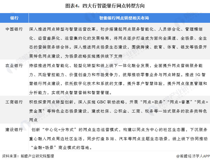
移动支付技术日趋成熟并广泛使用,国内银行业出现了去柜台化、轻资产化等转型态势,目前国内四大行网点转型相关布局如下:

伴随着“智慧网点”、“无人网点”、“数字人民币ATM”等项目推进,一批具有智能化、一体化特点,应用了最新技术的设备逐步进入市场。银行智能自助服务终端的增长与当前拥有单一存取款功能的传统ATM机数量的锐减形成鲜明的对比。未来,融合了包括人工智能、语音识别、人脸识别等一系列新技术的金融智能终端将成为银行服务网点的标配,加速提升银行服务,也为国内ATM机生产厂商的转型提供了方向。
当前中国银行、工商银行及建设银行统计数据显示,截至2021年第二季度,中国银行在运营智能柜台数量为32465台,较2017年16235台增长近1倍;工商银行智能设备数量为79034台,较2018年相比增加了3200余台,建设银行在运营智慧柜员在48549台,与2017年相比有所增加。

2、ATM机行业竞争格局:广电运通龙头地位稳固
随着国内移动第三方支付的快速发展,国内ATM机行业遭受冲击,国外企业纷纷推出国内市场,目前,广电运通ATM机行业市场龙头地位稳固,连续十三年蝉联网点设备销量第一。根据《金融时报》发布的《2020年银行网点市场综述》中的数据显示,广电运通连续13年蝉联网点设备销量第一。从2020年度市场表现看,广电运通以六大行中最好入围表现及最高市场份额,连续十三年蝉联网点设备销量第一。



雷达卡




京公网安备 11010802022788号







