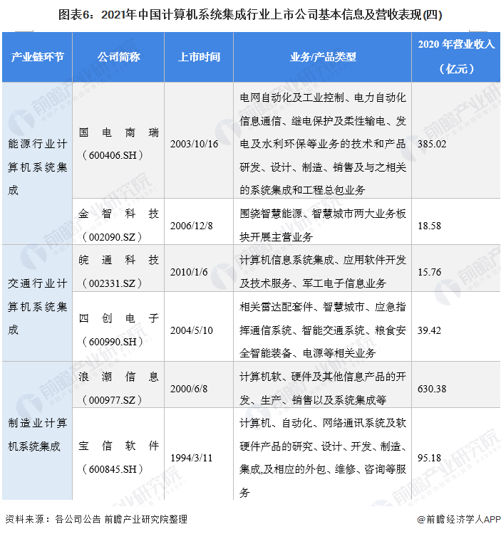
计算机系统集成行业主要上市公司:目前国内计算机系统集成的上市公司主要有中国软件(600536)、东软集团(600718)、浪潮信息(000977)、华胜天成(600410)、航天信息(600271)、东华软件(002065)、恒生电子(600570)、宝信软件(600845)、神州数码(000034)、南天信息(000948)。
1、计算机系统集成行业上市公司汇总
目前,我国以计算机系统集成相关行业为主营业务企业较多,并且计算机系统集成产业链上下游企业较为庞大。其中,各行业系统集成商主要包括:中国软件、东软集团、浪潮信息、创业惠康等上市公司。







2、计算机系统集成产业-软件开发与服务商业务布局对比
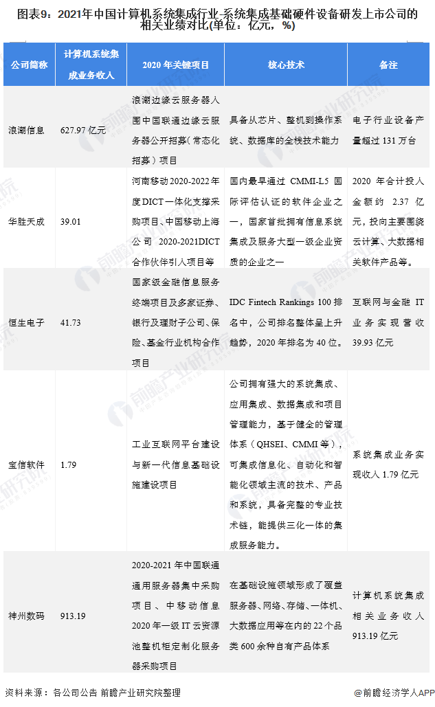
在计算机系统集成行业-系统集成商中,神州数码、恒生电子、浪潮信息、宝信软件、华胜天成为计算机系统集成基础硬件设备研发企业,中国软件、东软集团、航天信息、南天信息等企业为软件开发与服务商。从各公司销售布局来看,除航天信息业务范围仅在国内,多数厂商在境内、境外均有布局,产品销售范围较广。

3、计算机系统集成行业-计算机系统集成基础硬件设备研发企业业务业绩对比

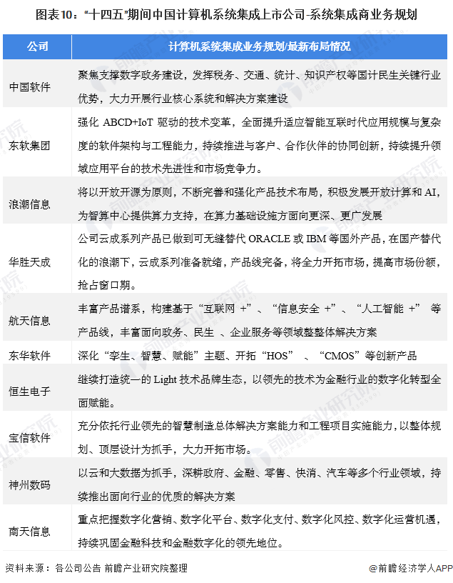
4、计算机系统集成行业-计算机系统集成商业务规划对比



雷达卡




京公网安备 11010802022788号







