本文核心数据:动漫产业产值、受众规模、企业数量、进口动画电影数量及票房占比等
行业概况
1、定义
动漫,即动画、漫画的合称,是集合绘画、涂鸦、电影、数字媒体、摄影、音乐、文学等众多艺术门类而形成的艺术表现形式。
动漫并无标准分类方式,按形式分可以分为动画和漫画等;按受众年龄分可分为成人动漫、少年动漫、儿童动漫等;按剧情分可分为热血、奇幻、校园等。
2、产业链剖析:下游衍生变现环节利润最高
动漫产业不仅包括漫画、动画还包括下游衍生的游戏、服装、文具、玩具等周边、二次元社交平台及内容交流社区等,完整的动漫行业产业链可分为内容生产、内容传播和衍生变现三个环节。
上游内容生产主要参与者包括漫画作者、动画工作室、动画制作公司;中游内容传播环节包括电影院线、电视台、在线漫画平台和在线视频平台四个渠道;下游衍生变现环节则可分为实物衍生品开发及销售、泛娱乐内容开发和运营两部分。
整体来看动漫产业链条并不长,且各环节交叉较多,下游衍生变现为产业链中利润最高的环节,因此动漫企业大多在主要业务的基础进行了产业链的延伸,尤其是将上游的内容生产和下游的衍生变现环节相结合,通过“IP+产业”的闭环实现盈利。中游内容传播则需借助平台实现,企业也可通过这一环节向动漫产业上下游延伸,借助自有平台优势快速进入动漫市场,典型案例如腾讯控股、哔哩哔哩、阅文集团等。


行业发展历程:互联网推动动漫产业快速发展
中国动漫的发展起步较早,从20世纪20年代开始制作动画,1926年万氏兄弟拍摄的第一部无声动画片《大闹画室》和1941年的亚洲第一部动漫长篇《铁扇公主》对我国早期的动漫电影产生了深远的影响。随后由于文革十年的停滞以及改革开放后受到国外动画作品的冲击,中国原创动画走向衰落。进入21世纪,国家出台政策对中国动漫产业大力扶持,加上互联网时代的到来,文化传播途径增加,大量资本涌入动漫产业,国产动漫重新兴盛起来,并持续快速发展。

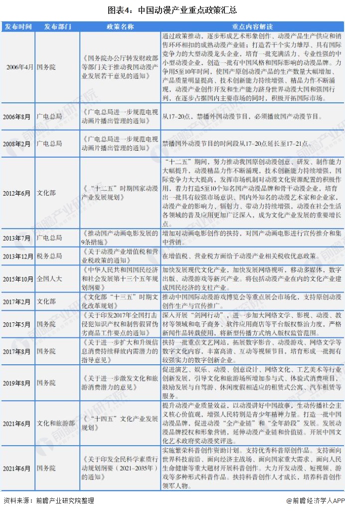
行业政策背景:大力扶持国产动漫发展
我国正在把包括动漫产业在内的文化产业建设成国民经济支柱。国家相应推出了一系列推进动漫文化产业发展的政策,从限播措施、税收优惠、版权规范等方面全力扶持我国动漫产业,尤其是国产动漫的发展。
2006年,在国产动漫受到外国动漫冲击的环境下,《关于推动我国动漫产业发展若干意见》及《广电总局进一步规范电视动画片播出管理的通知》出台,开始限制国外动漫节目播出时间,扶持我国动漫产业发展。2013年税务总局发布《关于动漫产业增值税和营业税政策的通知》,在增值税、营业税方面给予动漫产业相关税收优惠政策。2017年国务院发布《关于印发2017年全国打击侵犯知识产权和制售假冒伪劣商品工作要点的通知》,进一步加大网络文学、影视、动漫、教材等领域和电子商务、软件应用商店等平台版权整治力度,规范动漫产业发展。
2021年《“十四五”文化产业发展规划》发布,提升动漫产业质量效益、打造中国动漫品牌、促进动漫“全产业链”和“全年龄段”发展成为政策重点。

行业发展现状
1、动漫产业市场规模:产值稳步扩大
近年来,我国动漫产业快速发展,产值从“十五”期末不足100亿元,增长到“十一五”期末(2010年)的470.84亿元,年均增长率超过30%。2014年以来,我国动漫内容生产实力进一步提升,类型和题材日趋多元化,在国家政策、资金、基地建设扶持以及互联网发展的大背景下,动漫生产集群初现端倪,动漫展会和交易气氛活跃,动漫生产与移动终端和互联网结合日益紧密,市场规模稳步扩大。根据艾瑞咨询数据,2020年我国动漫产业总产值达2212亿元。

2、动漫产业受众规模:二次元人群即将超4亿
二次元人群是动漫产业发展的中坚力量,区别于低幼动漫市场,二次元动漫市场由于受众人群年龄更大、消费力更强,具有更强的竞争力。近年来二次元文化在我国普及程度越来越广,大部分95后、00后都饱受二次元文化熏陶,对动漫需求也更高。艾媒咨询数据显示,2019年我国二次元用户规模就已突破3亿人,预计2021年将突破4亿人,且其主力群体Z世代经济逐渐独立,将进一步带动我国动漫产业发展。

3、动漫企业发展情况:动画创作、制作领域竞争激烈
国家文化和旅游部、财政部、税务总局2009年联合发布《动漫企业认定管理办法(试行)》。2009-2021年,累计通过认定的动漫企业数量达1000家左右,每年新认定动漫企业数量在2010年达到高峰,随后逐渐下降,2021年新认定动漫企业有50家。

注:2016及2020年国家文化和旅游部未公布新认定动漫企业名单。
但根据《2020中国文化文物和旅游统计年鉴》数据,截至2019年我国仅有518家动漫企业,可见行业竞争较为激烈,每年都有大量企业淘汰。按机构类型分,认定动漫企业中,动画创作、制作企业数量最多,达390家,占比达75%。其他类型企业数量较少,均不足50家。不难看出目前我国动漫产业竞争最为激烈的领域是动画制作,其他领域由于企业数量较少,市场竞争缓和。

注:截至2021年12月,《2021中国文化文物和旅游统计年鉴》暂未发布,图中为《2020中国文化文物和旅游统计年鉴》数据。
4、动漫产业进口情况:国产动漫逐渐替代进口
我国动漫市场长期以来被国外作品占据,但随着国家政策对国产动漫支持力度的不断加大,2015-2020年,我国进口动画电影数量占比整体虽仍在上升,但票房占比却呈下降趋势。可见需求层面,国产动漫正在逐渐替代进口,国漫发展势头正盛。
根据《文化贸易蓝皮书》数据,疫情影响下,2020年我国共上映动画电影33部,总票房30.38亿元,其中进口动画电影数量占比45.45%,票房占比43.15%,进口票房占比相比2016年的81.26%已大幅下降。

行业竞争格局
1、区域竞争:集中在东部经济发达地区
根据《2020中国文化文物和旅游统计年鉴》数据,截至2019年我国共有518家国家认定动漫企业。从区域集中度来看,我国华东地区认定动漫企业数量最多,有171家,占全国企业数量比重达35.04%,竞争最为激烈。其次是华北和华南地区,企业数量分别为117家和77家,占比分别达到23.98%和15.78%。动漫产业在东部经济发达地区较为集中,西部地区企业数量明显较少。

上市企业较多的省份包括北京、上海、浙江、广东等,仍然位于经济发达的东部地区,文化消费环境较佳,居民文化消费意愿较强,且政策利好程度较优。

2、企业竞争:衍生变现业务成为重点方向
我国动漫产业竞争大体上可以按企业最主要参与的产业链环节分为内容生产、内容传播、衍生变现三个派系。
内容生产代表企业有光线传媒、奥飞娱乐、祥源文化、汤姆猫等,大部分企业在着力打造自有IP的同时也布局衍生变现业务;内容传播代表企业有哔哩哔哩、腾讯控股、阅文集团、爱奇艺等,其中哔哩哔哩、腾讯和爱奇艺均为国内头部视频网站,阅文集团则拥有QQ阅读、起点中文网等知名文字阅读品牌;衍生变现环节代表企业有美盛文化、泡泡马特、华强方特、凯撒文化等,美盛文化是动漫衍生品全球龙头,泡泡马特是国内领先潮流文化娱乐公司,华强方特则是全球前五大主题公园集团之一。

随着我国动漫产业的快速发展,国内动漫企业逐渐意识到衍生品市场是产业链中利润最高的环节,代表性上市企业绝大多数均已开始在IP创造的同时开发衍生品业务,以美盛文化、华强方特、奥飞娱乐等最为突出。
企业业务区域布局方面,大部分企业重点布局区域仍在境内,美盛文化和奥飞娱乐作为行业领先企业境内外业务占比基本持平,汤姆猫近年来则重点开发境外市场,2020年境外业务占比达73.53%。整体来看我国动漫出海任务仍然任重而道远,未来在国产动漫创作水平的进一步提高下,我国动漫产业有望打开国际市场。

行业发展前景及趋势预测
1、产业链进一步整合,国产IP特色化趋势加剧
目前我国动漫产业正处于快速发展阶段,产业链上下游融合、全年龄向发展以及IP国产特色化成为这一阶段发展趋势。
中国动漫产业发展的终极目标是对标美国好莱坞,出现像迪士尼、NBC环球这样涉足产业上中下游,实现业务多元化发展的巨头型企业。因此越来越多的头部企业和明星企业不满足于只涉足单一领域,开始将业务触角向产业链上下游延伸。而成人的消费能力显然大于低龄群体,随着下游衍生品领域的不断开发,我国动漫产业向全年龄向发展也成为必然趋势。
内容趋势方面,近年来富有国产特色的IP在中国动漫中出现的频次正在提高,特别是神话传说类题材深受市场欢迎。根据三文娱统计数据,2015~2020年共有119部备案动画电影讲的是中国经典神话人物的故事。在这119部作品中,有24部作品以孙悟空为中心展开,其次是哪吒和二郎神,涉及作品分别为11部和8部,国产IP特色化趋势正在加剧。

2、文化消费水平的提高带动动漫产业高速发展,市场规模将逾4500亿元
2020年中国人均GDP已达10098美元,正处于文化消费能力和水平高速增长的黄金时代,美国动漫产业50-60年代的繁荣和日本动漫产业70年代的起步都是这一黄金时代的重演。中国动漫产业短时间内虽难与海外相比,但未来很长一段时间都是高速增长期,用户规模不断扩大,市场需求不断增加,政策措施不断完善,这些都将促进动漫产业的进一步发展。预计2026年我国动漫产业市场规模将超4500亿元。

以上数据参考前瞻产业研究院《中国动漫产业发展前景预测与投资战略规划分析报告》,同时前瞻产业研究院还提供产业大数据、产业研究、政策研究、产业链咨询、产业图谱、产业规划、园区规划、产业招商引资、IPO募投可研、IPO业务与技术撰写、IPO工作底稿咨询等解决方案。


雷达卡




京公网安备 11010802022788号







