本文核心数据:上市企业营收、区域集中度
地铁行业按大类可分为地铁建造和地铁运营,地铁建造公司派系中,全国性企业有中国中铁和中国铁建,市占率约为80%;区域性企业中,长三角地区代表性公司包括隧道股份、宏润建设和腾达建设;珠三角地区代表性公司有粤水电和深天健,以及其他区域性企业,市占率约为20%。

2、中国地铁建设行业市场排名
近年来,我国地铁相关的工程机械国产企业全球竞争力较强。根据2021年英国 KHL 集团公布的全球工程机械2021 Yellow Table来看,我国工程机械制造商排名前十的公司有徐工集团、三一重工和中联重科,其2020年营收均在100亿美元左右。

目前,中国盾构机主要制造企业来自于外资企业和内资/合资,其中内资企业较著名的包括上海隧道股份、中铁隧道装备、北方重式等公司;外资产品主要包括日系、欧系。根据Maigoo网站公布的2021-2022年盾构机十大品牌排行榜,中国铁建股份有限公司排名第一;其次为中铁高新工业股份有限公司和海瑞克(广州)隧道设备有限公司。

2022年,我国地铁建设行业相关企业多集中于湖南省、广东省、江苏省行业山东省,其地铁行业相关企业数量均超过千家,该类地区工程机械制造业起步较早,同时地理位置较好,周围地铁建造需求较多。

(注:查询时间为2022年3月4日;查询条件为“查找范围:地铁建设”、“行业范围:建筑业”。)
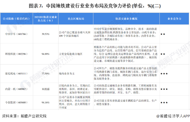
我国上市的地铁建设行业有隧道股份(600820)、宏润建设(002062)、中国中铁(601390)、中国铁建(601186)、中国中车(601766)、辉煌科技(002296)、康尼机电(603111)、内蒙一机(600967)、今创集团(603680),根据业务范围以及区域布局不同,各公司的轨道交通业务占比以及业务竞争力有所不同。


根据我国地铁建设行业的波特五力模型分析可知,行业目前企业较多,竞争强度较大;上游对独立医学实验室议价能力较弱,下游对独立医学实验室的议价能力较强;同时,地铁建造行业的盈利能力不高,同时需要一定的资质以及资金投入,因此潜在进入者威胁较小;目前,尚未有成熟的交通方式代替地铁,因此行业替代品威胁较小。

通过以上分析,5代表最大,0代表最小,地铁建设行业的五力竞争分析可以总结如下:



雷达卡





京公网安备 11010802022788号







