电动汽车充电桩产业主要上市公司:目前国内电动汽车充电桩行业的上市公司主要有特锐德(300001)、国电南瑞(600406)、万马股份(002276)、易事特(300376)、科陆电子(002121)、科士达(002518)等。
本文核心数据:电动汽车充电桩产业上市公司汇总、充电桩业务布局情况
1、电动汽车充电桩产业上市公司汇总
电动汽车充电桩产业链上游涉及到充电桩及充电站建设及运营所需设备的生产商,包括充电桩和充电站的壳体、底座、线缆等主要材料供应企业和充电设备生产商。中游为充电站建设和运营商,负责充电桩和充电站的建造和运营。下游为整体解决方案商,提供充电桩位置服务及预约支付功能或者提供充电桩运营管理平台和解决方案,能够统筹上下游及客户需求,合理布局提供整体的运营方案。
目前,电动汽车充电桩产业链上游充电设备行业的技术门槛较低,产品同质化程度较高,上市企业数量较多,市场竞争较充分。而中下游运营服务企业由于资金壁垒较高等原因,上市公司数量则相对有限。




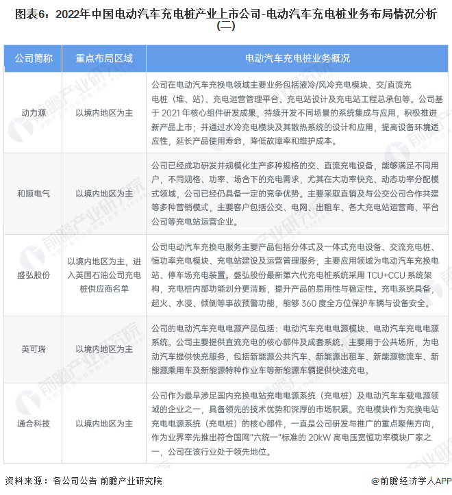
2、电动汽车充电桩产业上市公司业务布局对比
在电动汽车充电桩产业的上市公司中,在上中下游产品均有布局的企业数量较少,涉及产业链较为完整的企业主要包括万马股份、科陆电子。大多数企业业务布局主要集中在上游及中游产品,特别是充电模块等核心设备制造,由于技术含量较高、应用广泛、产品差异化程度较高,不同企业在充电桩设备研制业务的布局侧重点各有不同。


3、电动汽车充电桩产业上市公司电动汽车充电桩业务业绩对比
从已经披露的信息来看,2021年电动汽车充电桩业务营收最高的是万马股份,达77.11亿元,其次是国电南瑞和特锐德,分别达61.42亿元和31.06亿元;2021年电动汽车充电桩业务毛利率最高的是国电南瑞,达39.42%,其次是科陆电子和盛弘股份,分别达37.17%和36.12%;此外,和顺电气电动汽车充电桩业务毛利率为33.04%;其余企业毛利率均在30%以下。


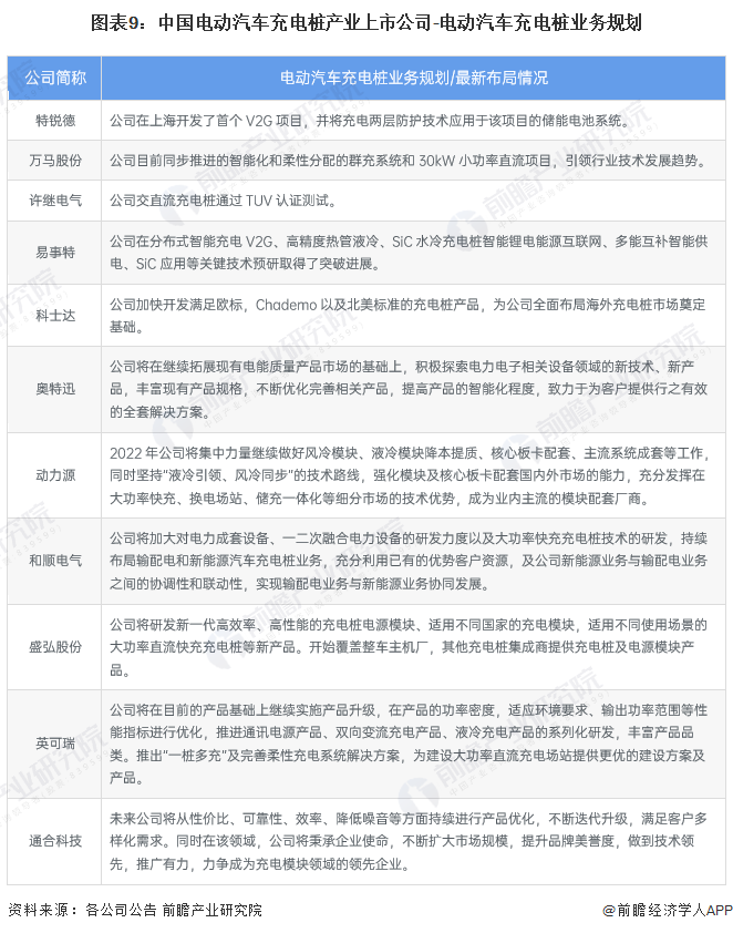
4、电动汽车充电桩产业上市公司电动汽车充电桩业务规划对比
随着国务院办公厅发布《关于印发新能源汽车产业发展规划(2021—2035年)的通知》,要大力推动新能源汽车产业高质量发展,加快建设汽车强国。充电桩作为新能源汽车产业发展的重要基础保障,与新能源汽车的发展息息相关。随着新能源车起量,大功率快充市场的需求将更趋明显,以满足人们快捷充电需求,充电基础设施建设势在必行,充电桩行业高速发展可期,特别是以“光储充模式”、“储充模式”等为代表的电力解决方案将成为未来发展的方向。



雷达卡





京公网安备 11010802022788号







