本文核心数据:电网投资额、市场规模、市占率
行业概况
1、定义
能源互联网是以互联网技术为核心,以配电网为基础,以大规模可再生能源和分布式电源接入为主,实现信息技术与能源基础设施融合,通过能源管理系统对大规模可再生能源和分布式能源基础设施实施广域优化协调控制,实现冷、热、气、水、电等多种能源优化互补,提高用能效率的智能能源管控系统。
能源互联网通过构建多能协同的能源网络,信息融合的能源系统,开放共享的能源市场,支撑经济社会绿色、高效、协调发展,支撑能源革命。能源互联网可以分为三个层级:物理基础、实现手段与价值实现。

2、产业链剖析:层层递进 产业链一体化企业“国”字当头
从能源互联网的整个产业链来看,实体层包含微电网建设、分布式发电、特高压、电网投资等;数据信息层主要包括电源电网建设、大数据分析、智能交易系统等;运营平台层包括人工智能、微网管理等。

从产业链生态图谱来看,实体层包括协鑫集成(002506)、正泰电器(601877)、易事特(300376)、中天科技(600522)、亨通光电(600487)等企业;数据信息层包括木联能(831346)、科华数据(002335)、英威腾(002334)等企业;运营平台层包含科陆电子(002121)、林洋能源(601222)等企业。综合性经营的企业有国电南瑞(600406)、国电南自(600268)、东方电子(000682)、国网信通(600131)等。

行业发展历程:处于重点推进阶段
新世纪以来,能源、环境、气候变化问题严重制约着全球可持续发展,而中国倡导的建设全球能源互联网,加快清洁能源国际共享,实现共同可持续发展,正在成为世界各国的共识。
我国能源互联网发展处在试点示范阶段,通过试点示范来探索新技术、新模式和新业态,从而指导下一阶段具体工作的开展。清华大学能源互联网创新研究院在国家能源局的支持下正在筹建国家能源互联网产业及技术创新联盟,将进一步促进各领域协同,推动能源互联网构建,探索能源互联网新业态。随着试点示范的实施,近三年能源互联网将会百花齐放,是能源互联网产业飞速发展的时期。

行业政策背景:智慧赋能 绿色发展
2020年以来,国务院、国家发展改革委员会、国家能源局、国家工业和信息化部等多部门陆续印发了支持、规范能源互联网行业的发展政策,内容涉及能源互联网行业的发展目标、推进工作等方面:

2021年4月25日,由国家电网有限公司主办、国网福建省电力有限公司承办的“第四届数字中国建设峰会能源互联网分论坛”举行,会议上,国家电网发布了《国家电网公司能源互联网规划》,规划思路紧密围绕实现双碳目标和构建新型电力系统,规划建设能源互联网。
目标“2025年基本建成,2035年全面建成”具有中国特色国际领先的能源互联网。2025年数字化智能指数达到87%。

产业发展现状
1、实体层特高压输送电量可再生能源占比提升,电网投资额创新高
从特高压建设情况来看,2021年,17条直流特高压线路年输送电量4887亿千瓦时,其中可再生能源电量2871亿千瓦时,同比提高18.3%,可再生能源电量占全部直流特高压线路总输送电量的58.7%。国家电网运营的13条直流特高压线路总输送电量4048亿千瓦时,其中可再生能源电量2032亿千瓦时,占总输送电量的50.2%;南方电网运营的4条直流特高压线路输送电量839亿千瓦时,全部为可再生能源电量。

另外,从智能电网来看,数据显示,“十四五”期间,南网建设将规划投资约6700亿元,以加快数字电网和现代化电网建设进程,推动以新能源为主体的新型电力系统构建;国家电网计划投入3500亿美元(约合2.23万亿元),推进电网转型升级。这意味着,加之其他电网投资,“十四五”期间全国电网投资额将超过3万亿元,远超“十三五”期间投资规模。

2、数据信息层安全防护需求凸显
在能源互联网时代,任何一个微小的安全漏洞,都可能导致大批风电场和光伏电站陷入瘫痪。随着5G技术加速推动互联网进入产业互联网时代,能源互联网将是产业互联网的最重要应用领域之一。在依托5G技术的能源互联网时代,伴随智能终端设备量激增,网络的安全性问题将更加凸显。

3、行业整体规模达万亿级别
2017年中国能源互联网市场规模为7950亿元。行业统计数据显示,2019年中国能源互联网市场规模达9420亿元,2021年接近1.2万亿元。

行业竞争格局
1、区域竞争格局
依据国家能源局发布的《2021年度全国可再生能源电力发展监测评价报告》,四川省2021年的可再生能源电力消纳量最高,为2633亿千瓦时,且占本省全社会用电量的比重最高。浙江省虽然可再生能源电力消纳量位居第二,但相对本省全社会用电量来说,整体靠后。

从企业注册地来看,根据企查猫查询数据显示,目前中国能源互联网注册企业主要分布在广东、四川和山东地区。其他沿海省市如福建、浙江、上海等城市的企业分布数量亦较多。

注:颜色越深代表企业数量越多;数据截至2022年9月28日。
从上市公司的区域分布来看,我国能源互联网相关企业主要集中在广东、江苏、浙江、上海等地区。其中,广东易事特(300376)、科陆电子(002121)等企业是能源互联网行业领先企业;江苏省的国电南瑞(600406)、国电南自(600268)综合性企业为行业龙头。

注:颜色越深代表企业数量越多。
2、企业竞争格局
依据2021年能源互联网行业企业核心业务营收情况,特变电工(600089.SH)的市占率最高,其次为国电南瑞(600406.SH)。正泰电器(601877.SH)位居第三。

注:占比依据企业能源互联网相关业务收入占全国能源互联网规模的比重而得,仅包含上市企业数据。
行业发展前景及趋势预测
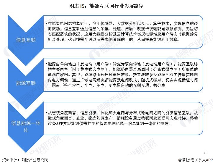
1、能换互联网发展“三步走”
根据国外及国内产业资本布局能源互联网实例,能源互联网领域发展主要分三步走,信息互联→能源互联→信息能源一体化。

2、未来能源互联网规模有望接近2万亿元
能源互联网行业的发展前景较为广阔,而从国内相关领域建设与推进来看,高新技术产业区成为一个重要的领域推进点,比如保定高新区围绕打造中国电谷,构建世界级新能源及电力技术创新与产业基地这一战略的构想,抢抓新能源和智能电网先发优势,大力构建光电、风电、输变电和电力自动化设计制造四大特色产业体系。整体来看,我国能源互联网行业发展前景较为良好,预计2027年将接近2万亿元。

更多本行业研究分析详见前瞻产业研究院《中国能源互联网行业趋势前瞻与投资战略规划分析报告》,同时前瞻产业研究院还提供产业大数据、产业研究、政策研究、产业链咨询、产业图谱、产业规划、园区规划、产业招商引资、IPO募投可研、IPO业务与技术撰写、IPO工作底稿咨询等解决方案。


雷达卡





京公网安备 11010802022788号







