行业主要上市公司:亚世光电(002952);秋田微(300939);汉王科技(002362)等
本文核心数据:中国电子纸行业融资事件数量;中国电子纸行业融资金额;中国电子纸行业主要融资事件
1、电子纸行业投融资热度下降
根据烯牛数据库,2014-2022年,我国电子纸行业融资事件数量呈现波动态势,其中2015年相关事件数量为9起,之后连续4年下滑,到2020年,电子纸行业热度重新上升,当年融资事件数量达到10起;2022年,行业内融资事件数量仅1起,投融资热度大幅下降。

注:上述统计时间截止2022年11月30日,下同。
2、电子纸行业投融资仍处于早期阶段
从融资金额来看,2014年以来,中国电子纸行业最高单笔融资金额呈波动上升态势,其中2020年超过70亿元,为近年来最高,但是值得注意的是,获得大规模融资的企业,如猿辅导,其主营业务并不是电子纸,因此总体来看我国电子纸行业融资规模仍比较小。

注:2022年相关融资事件未披露融资金额。
从电子纸的投资轮次分析,目前电子纸行业的融资轮次仍然处于早期阶段,C轮后的融资寥寥无几。

3、电子纸行业投融资集中在北京和广东
从电子纸行业的企业融资区域来看,目前北京的融资事件最多,2014-2022年累计达到19起,其中2020年共7起,占全国电子纸融资事件数量的70%。除北京外,广东省融资事件数量也交过,2014-2022年共9起。

4、电子纸行业投融资集中在电子纸平板领域
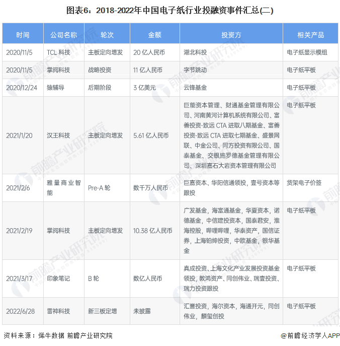
2018年-2022年我国电子纸行业的主要投融资事件如下:


从2018-2022年融资企业的产品分析,目前我国电子纸行业融资最热门的领域是电子纸平板,占比超过60%。

5、电子纸行业的投资者以投资类企业为主
根据对电子纸行业投资主体的总结,目前我国电子纸行业的投资主体主要以投资类为主,代表性投资主体有高瓴资本、壹号资本、海尔资本等;实业类的投资主体有腾讯、中国移动和淮海控股等。

6、电子纸企业横向收购扩大规模
目前全球电子纸行业的兼并重组事件较少,从过去发生的相关兼并重组事件来看,行业内兼并重组的类型包括中游企业横向收购扩大规模、中游企业前向一体化和下游企业前向一体化。

7、电子纸行业投融资及兼并重组总结



雷达卡




京公网安备 11010802022788号







