行业主要上市公司:中控技术(688777.SH);东华软件(002065.SZ);科大讯飞(002230.SZ);中科软(603927.SH);榕基软件(002474.SZ);用友网络(600588.SH);金蝶国际(00268.HK)等
本文核心数据:全国软件业务收入;青岛软件业务收入;青岛获批省级首版次高端软件数量;青岛高端软件企业数量
高端软件产业发展现状及价值链分布
——全国软件业务收入规模
工信部数据显示,2014-2021年我国软件和信息技术服务业发展态势良好,保持中高速增长。2021年,我国软件业务收入达94994亿元,同比增长17.7%,两年复合增长率为15.5%。2022年1-10月,我国软件和信息技术服务业运行态势平稳向好,软件业务收入84214亿元,同比增长10.0%。
工信部于2021年11月发布的《“十四五”软件和信息技术服务业发展规划》提出,高质量建设中国软件名园,推动特色化、专业化、品牌化、高端化发展。

注:增速按可比口径计算。
——高端软件产业价值链分布
高端软件产业链上游为软硬件供应,包括硬件设备、操作系统、开发平台、中间件等等;中游是高端软件开发,可细分为工业软件、应用软件和新兴软件等;下游应用领域包括工业管理、智能制造、智慧交通、智慧医疗、人工智能等。根据高端软件各产业链环节的毛利率状况可知,目前,上游操作系统、中间件及中游新兴软件环节的利润水平相对较高,其中新兴软件的代表性上市公司毛利率高达69.29%;另一方面,上游硬件设备等环节的毛利水平较低、附加值较低。

注:上述毛利率区间以行业代表性上市公司2021年毛利率填列。
青岛市高端软件产业政策环境
近年来,青岛市以工业互联网为优势特色,推动软件产业规模不断扩大,成为继福州、厦门、苏州、武汉后,全国第5个中国软件特色名城。2017-2022年,青岛市累计发布29条高端软件支持政策,聚焦软件产业园区载体建设,推动软件产业高端化发展;2021年10月,青岛市人民政府出台《青岛市“十四五”制造业高质量发展规划》,其中明确提到发展高端软件,形成一批竞争力较强的软件名品,加快建设全国领先的软件名城。


青岛市高端软件产业链现状图谱
——青岛市高端软件产业链图谱
在政策指引和市场需求的驱动下,青岛市高端软件产业链不断完善,其中,在硬件设备、操作系统、开发平台、工业软件、应用软件、下游应用领域等环节均有企业布局:

——青岛市高端软件产业链企业地图
从产业链各环节的代表性企业分布地图来看,目前青岛市各辖区均有硬件设备和高端软件开发的企业分布。相对而言,市南区、崂山区、黄岛区的产业链布局更完善,且较多中游高端软件开发企业分布。

——青岛市高端软件产业发展载体图谱
当前,青岛市已形成了4大主要的高端软件产业聚集区:国家(青岛)通信产业园、崂山区软件和信息服务产业园、青岛光谷软件园以及青岛软件城。其中,崂山区贡献了全市近40%的高端软件产业规模。

青岛市高端软件产业发展现状
——2021年软件业务收入达2900亿元
近年来,青岛市软件产业保持良好发展势能,2018-2021年,青岛市软件业务收入稳定增长,2021年达2900亿元,同比增长20.3%,超过全行业平均水平。在此基础上,青岛市高度重视高端软件产业发展,服务平台+人才政策“双赋能”,推动软件产业高端化发展。

——134款产品入选第六批山东省首版次高端软件
2022年7月,山东省工信厅公示第六批山东省首版次高端软件产品名单,确认了全省473个软件产品达到门槛标准要求,符合认定条件。其中,青岛共有134个软件产品入选,数量较以往批次有大幅上升。

——新增注册企业快速增长
企查猫查询数据显示,近年来青岛市软件产业新注册企业数量也快速增长。截至2022年12月6日,青岛软件产业相关的注册企业超7600家,其中2021年创历史高峰,达1137家;2022年1-11月,青岛软件产业新注册企业数量为493家,表明青岛软件产业的发展热潮小幅减退。

青岛市高端软件产业发展前景及规划
——青岛市高端软件产业发展前景
根据2021年9月青岛市人民政府发布的《青岛市“十四五”现代服务业发展规划》,到2025年,青岛市软件和信息技术服务业营业收入年均增速10%以上,数字经济核心产业增加值占GDP比重达到8.5%左右,推进青岛中国软件特色名城建设,推动高端软件产业发展。

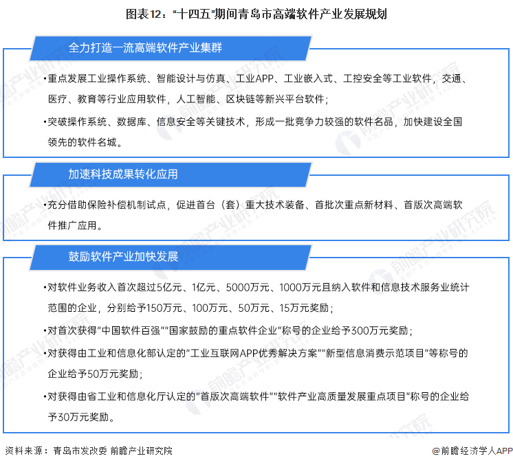
——青岛市高端软件产业发展规划
“十四五”期间,青岛市将从“三项重点任务”发展高端软件产业:



雷达卡





京公网安备 11010802022788号







