1、人工智能芯片行业蓄势待发
根据IT桔子数据库,2021年我国人工智能芯片行业融资达到顶峰,发生融资事件共44起,融资金额共176.46亿元。2021年后我国人工智能芯片行业开始遇冷,融资事件数开始下降,融资金额同时下跌。2022年我国人工智能芯片行业发生融资事件22起,较上年下降50%;融资金额为112.48亿元,较上年下降36%。

注:上述统计时间截止2023年2月16日,下同。
2、人工智能芯片行业投融资仍处于早期阶段
从单笔融资金额来看,2016-2022年,单笔融资金额整体呈现逐年上涨的态势,其中2022年单笔融资金额最高,达到5.11亿元,2023年有望继续突破单笔融资金额5亿元的大关。

从人工智能芯片的投资轮次分析,目前人工智能芯片行业的融资轮次仍然处于早期阶段,C轮后的融资数量较少。根据前文的分析,2021年尽管人工智能芯片行业的融资事件和融资金额水涨船高,但是结合轮次分析来看,2021年主要由于当年人工智能芯片行业处于“风口”,融资事件多发生在早期创业公司,2022年也存在同样的情况。

3、人工智能芯片行业投融资集中在上海、北京和广东
从人工智能芯片行业的企业融资区域来看,目前上海的融资企业最多,2016-2023年累计达到43起,其中2022年则累计达到7起,而2022年全国整个人工智能芯片行业仅发生融资事件22起,由此上海区域的人工智能芯片投融资活跃度较高。

4、人工智能行业投融资集中智能车载芯片和AI高性能处理器芯片
2020年-2023年我国人工智能芯片行业的主要投融资事件如下:





从2020-2023年融资企业的主营产品分析,投资热点整体上集中于智能车载芯片和AI高性能处理器芯片领域;其中,2022年,智能车载芯片占比21%,人工智能训练芯片占比32%。

5、人工智能芯片行业的投资者以投资类企业为主
根据对人工智能芯片行业投资主体的总结,目前我国人工智能芯片行业的投资主体主要以投资类为主,代表性投资主体有红杉资本、高瓴投资、和利资本、红点中国等等;实业类的投资主体有字节跳动、小米集团等。

6、人工智能芯片行业的产业投资基金
目前人工智能芯片行业的产业投资基金比较少,目前在中国证券投资基金业协会中仅查询到相关产业基金七家,分别是湖南景嘉高创人工智能产业私募股权基金管理有限公司、浙江同花顺人工智能资产管理有限公司、广东武岳峰集成电路私募基金管理合伙企业(有限合伙)、金砖(厦门)集成电路产业私募基金管理有限公司、上海集成电路产业投资基金管理有限公司、安徽省集成电路产业投资管理有限公司、宁波市集成电路产业基金管理有限公司;其中,上海集成电路产业投资基金管理有限公司的管理规模在100亿元以上,其他产业投资基金的管理规模均在0-5亿元。

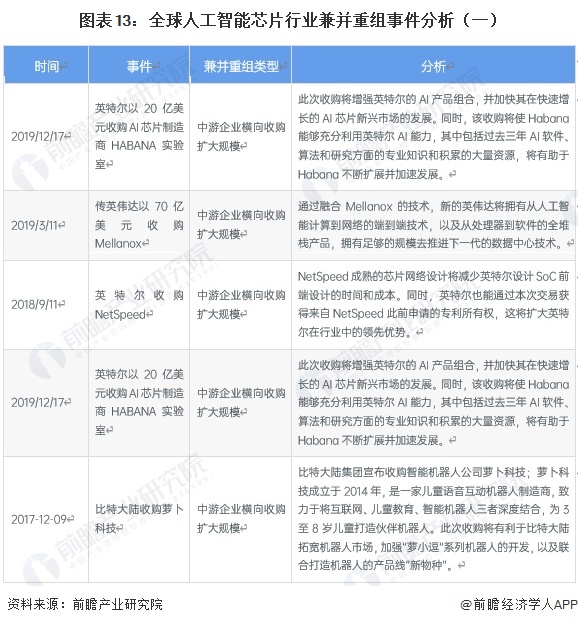
7、人工智能芯片企业横向收购扩大规模
目前中国人工智能芯片行业的兼并重组事件极少,从全球的角度分析,目前兼并重组的类型主要为中游企业横向收购扩大规模。


8、人工智能芯片行业投融资及兼并重组总结

更多本行业研究分析详见前瞻产业研究院《中国人工智能芯片(AI芯片)行业市场需求分析与投资前景预测报告》,同时前瞻产业研究院还提供产业大数据、产业研究、政策研究、产业链咨询、产业图谱、产业规划、园区规划、产业招商引资、IPO募投可研、IPO业务与技术撰写、IPO工作底稿咨询等解决方案。


雷达卡




京公网安备 11010802022788号







