行业主要上市公司:保隆科技(603197);苏奥传感(300507);日盈电子(603286);华工科技(000988);腾龙股份(603158)等
本文核心数据:中国汽车传感器行业竞争层次;国内外汽车传感器细分行业竞争力评价;中国汽车传感器行业竞争状态总结
1、中国汽车传感器行业竞争层次
汽车传感器是指汽车测量系统中的前置部件,可以将输入量转变成能够进行测量的数据信号,通常由敏感元件、转换原件、信号调节与转换电路等其他辅助元件组成,是实现智能驾驶技术的核心硬件。
目前,中国汽车传感器行业大部分市场份额由外资企业占据,国内的汽车传感器企业规模普遍较小,产品种类相对较少,难以与博世、森萨塔、英飞凌、恩智浦、电装等外资企业竞争。其中,博世在各类MEMS和雷达传感器产品中力压群雄,2021年销售额达到788亿欧元,同比增长10%,其中汽车板块业务营收超过450亿欧元,2021年在华销售额约1280亿人民币,较2020年增长9.1%。此外,森萨塔、英飞凌、恩智浦、电装等外资企业都具有较强的综合竞争力,能够覆盖从芯片设计生产到传感器产品的研发配套的产业链体系,且产品线齐全,为市场中第一梯队。
国内传统汽车传感器生产企业产品主要集中在湿度、温度、光敏、压力等传感器市场,发展较为成熟的企业包括:保隆科技、华工科技、苏奥传感、日盈电子、腾龙股份等。在智能感知传感器领域,中国企业的某些技术与国际领先企业相接近,如在摄像头传感器领域,欧菲光、舜宇光学技术全球领先;在激光雷达领域,速腾聚创、华为、禾赛科技在固态激光雷达领域研究取得突破性进展。


2、汽车传感器行业细分产品国外企业竞争力评价
汽车传感器主要包括车载摄像头、激光雷达、毫米波雷达、超声波传感器等产品,是未来智能感知与无智能驾驶的基础。
——车载摄像头
在车载摄像头细分市场,市场份额较大的公司均是世界领先的一级零部件供应商,其下游客户基本覆盖了全球主要整车企业。例如,法雷奥的下游客户包括大众、奔驰、宝马、福特、雷诺、马自达等;大陆集团的客户包括大众、福特、通用、马自达等。

——激光雷达
激光雷达技术主要应用于机器人、无人驾驶、VR/AR、智慧交通、海洋探索、渔业资源监测和3D打印等领域。欧美企业在车载激光雷达行业起步较早,主要在机械激光雷达方面优势明显,龙头法雷奥占据全球近30%市场份额,另也有Velodyne、Quanergy、Lbeo等几家公司产品在市场上实现了销售。

——毫米波雷达
毫米波雷达技术壁垒较高,全球市场前五大供应商分别为博世、大陆、海拉、富士通天、电装。

3、汽车传感器行业中国企业竞争力评价
——车载摄像头
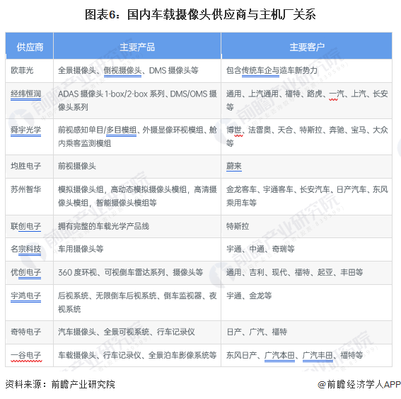
目前国内车载摄像头供应商主要为汽车电子厂商或光学仪器厂商,其业务板块中带有一部分车载摄像头业务。在车载摄像头研发生产环节中,我国发展较快的是车载镜头组,其中舜宇光学是全球最大的车载镜头供应商,客户包括欧洲、美国、日本、韩国及国内传统车企和造车新势力。

——激光雷达
除了国际上已实现销售的少数领先企业外,国内也有众多创业公司积极参与激光雷达市场。其中,成立于2014年的深圳速腾聚创已在七年时间内跃居世界第二,占据全球市场份额的10%,另外还有览沃科技、禾赛科技、图达通、华为等都是领先企业,合计占比达26%。此外,北科天绘、镭神智能、一径科技等企业也有涉足,虽然目前市场份额占比较小,但未来有较大的发展潜力。

——毫米波雷达
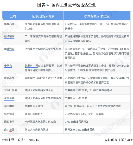
毫米波雷达在我国尚处于市场培育期,企业少,融资难,面临较严重的生存危机。我国毫米波雷达创业企业则集中成立于2014-2016年,基本可分为两类:一类是原有汽车供应链企业新组建的产品部门,一类则是创业团队,团队往往具备科研背景、军工背景、或供应商跳槽创业背景。

4、中国汽车传感器行业竞争状态总结
从五力竞争模型角度分析,由于目前,我国汽车传感器市场中,传统产品竞争者较多,竞争格局逐渐显现,智能感知类企业基本都处于研发进程中,产品尚未实现量产,竞争较为激烈;而汽车传感器属于耐用类汽车零件,替代品威胁较小;汽车传感器行业的上游供应商一般为原材料、设备等企业,由于半导体材料、专用陶瓷材料技术含量高,供应商议价能力较强;下游消费市场主要是汽车主机厂,因传感器企业较多,下游有较强的议价能力;此外,由于汽车传感器行业具有技术壁垒,门槛相对较高,新进入者威胁不大。

更多本行业研究分析详见前瞻产业研究院《中国汽车传感器行业市场前瞻与投资战略规划分析报告》,同时前瞻产业研究院还提供产业大数据、产业研究、产业规划、园区规划、产业招商、产业图谱、产业链咨询、技术咨询、IPO募投可研、IPO业务与技术撰写、IPO工作底稿咨询等解决方案。


雷达卡




京公网安备 11010802022788号







