


商品缺陷是指买家收到的商品存在以下问题之一:与商品详情页面描述不符、商品损坏,或功能异常导致无法正常使用。若买家因上述任一问题提出投诉,该商品即有可能被系统标记为“商品状况买家投诉 - 存在缺陷”。
此类投诉大多与商品本身质量或功能问题有关,仅有少部分起因于商品详情页面信息不准确。


“负面商品体验”通常指买家对收到的商品不满,包括但不限于商品质量不佳、包装破损、收到错误商品等情况。若商品详情页面与实际商品严重不符,也会被归类为负面商品体验。
这类投诉的主要原因多为商品详情页面呈现过于理想化,与商品实际情况差距过大,或未如实反映商品特性,从而引发买家不满。






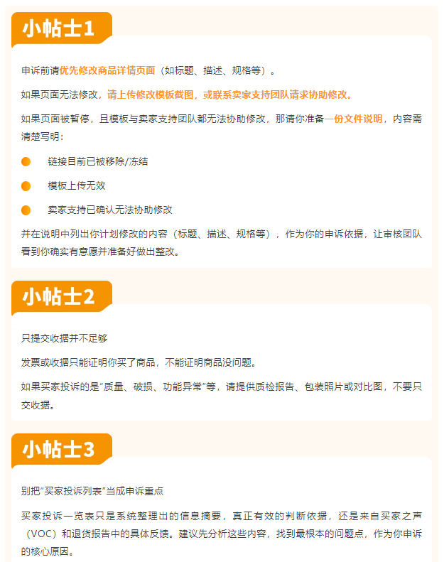
很多卖家在处理商品状况的申诉时,总觉得“我明明已经解释了,为什么还是失败?”其实,失败原因常常不是你不认真,而是忽略了一些小细节。我们整理了几个常见的“申诉误区”,教你怎么避开它们、提高成功率!






此类投诉大多与商品本身质量或功能问题有关,仅有少部分起因于商品详情页面信息不准确。

这类投诉的主要原因多为商品详情页面呈现过于理想化,与商品实际情况差距过大,或未如实反映商品特性,从而引发买家不满。






一句话总结:申诉不是为了“应付”,而是为了“真正解决问题”。
有问题就勇敢承认并改进,没问题就清楚说明并提供证据。方向对、内容实,申诉自然容易通过。
但别忘了,申诉通过不代表万事大吉。如果同样的问题再次发生,就会被系统认定为“重复违规”,严重时可能导致账号被封!
所以不要只想着“赶快过”,而是要真正从根本上改善问题,才是长远之计。
申诉小秘诀:
选对根本原因、对症下药、提供你实际做了的证据,再附上问题已解决的证明,申诉成功率自然大大提高!


雷达卡


京公网安备 11010802022788号







