摘要
AI Agent正从指令式工具转变为目标驱动的自主系统,它不仅是生产力工具的最终形态,还将深刻改变企业的组织结构与协作方式。
引言
信息技术的发展史,是一部人机交互模式不断进步的历史。从命令行到图形界面,再到移动互联网的触摸交互,每次变革都大幅降低了技术的应用门槛,释放了新的生产力。如今,我们正站在一场深刻变革的门槛上,这场变革的核心是AI Agent。
它不再是传统意义上的被动响应指令的软件或“助手”。基于大型语言模型(LLM)的通用智能,AI Agent已经具备了理解复杂目标、自主规划、调用工具乃至自我反思的能力。它正从一个“指令执行者”转变为一个“目标追求者”。
这种转变的意义是双重的。在表面,它代表了生产力工具的极致发展,有望实现复杂工作流的端到端自动化。在深层,它正在渗透组织内部,改变人与人、人与机器的协作关系,甚至重构企业运行的底层“操作系统”。这不仅是一场生产力的解放,更是一场生产关系的革命。
本文将系统地解析AI Agent的技术内核、商业模式、应用场景,并深入探讨其对组织形态与协作方式的深远影响。同时,我们将直面其在实际应用中面临的挑战与治理难题,为技术决策者提供一份实用的参考。
一、范式重塑:从指令执行到目标驱动的跃迁
AI Agent带来的最根本变化,是人机交互模式从“指令-响应”向“目标驱动”的范式迁移。这不仅仅是简单的体验优化,而是底层工作逻辑的根本转变。
1.1 传统模式:以“指令”为中心的交互
传统的自动化工具,无论是脚本、RPA还是早期的智能助手,其工作模式都遵循严格的“指令-响应”循环。
- 高认知负担: 用户必须将一个复杂的业务目标,预先拆解成一系列机器能够理解的、精确的、结构化的指令。这个过程本身消耗了大量的认知资源。
- 低容错性: 流程是僵化的。一旦外部环境或任务环节出现意外变化,整个自动化流程便会中断,需要人工干预。
- 被动执行: 系统不具备主动性。它无法理解指令背后的“意图”,更不会提出优化建议或处理模糊需求。
在这种模式下,机器是人的“辅助手”,人类依然是整个工作流的绝对控制中心与规划大脑。
1.2 Agent模式:以“目标”为中心的交互
AI Agent则完全不同。用户只需提出一个高级的、甚至有些模糊的目标,Agent便能自主完成后续的全链路工作。
- 认知负担转移: 任务的拆解、规划、执行与监控工作,从人类身上转移到了Agent侧。人类的角色更多地聚焦于设定战略目标、评估最终结果和处理创新难题。
- 高适应性: Agent具备动态调整能力。当遇到API调用失败、信息不完整等异常情况时,它能够尝试备用方案、主动澄清需求或修正执行路径。
- 主动规划: Agent能够理解目标的深层意图,并基于此进行多步骤的复杂规划。它会主动选择合适的工具,编排执行顺序,实现端到端的任务闭环。
在这种新模式下,Agent是人的“自主同事”,人机之间形成了目标一致、分工协作的新型伙伴关系。
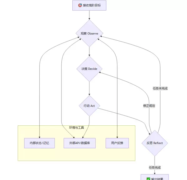
1.3 核心循环:Agent的自主工作流
AI Agent的自主性源于其内部一个持续迭代的闭环工作流。这个流程通常被称为“观察-决策-行动-反思”(ODAR)或类似的变体。
- 观察 (Observe): Agent感知当前环境,包括收集内部状态(如记忆)、外部信息(如API返回结果、数据库内容)以及用户的实时反馈。
- 决策 (Decide): 基于观察到的信息和最终目标,Agent的大脑(LLM)进行推理,生成下一步的行动计划或修正现有计划。
- 行动 (Act): 执行决策,这通常表现为调用一个或多个外部工具,例如执行一段代码、查询数据库、调用一个API或与用户进行对话。
- 反思 (Reflect): Agent评估上一步行动的结果。如果行动成功,则继续下一步计划。如果失败或结果不理想,它会分析原因,并返回决策环节进行自我修正。这个反思环节是Agent区别于普通自动化的关键,赋予了其学习和适应的能力。
这个闭环不断循环,直至最终目标达成。
二、技术基石:AI Agent的核心能力栈解构
一个功能完备的AI Agent系统,并非单一LLM的简单封装。它是一个集成了多种能力的复杂技术栈,协同工作以实现自主性。
2.1 大脑:语言理解与推理核心
这是Agent的“中央处理器”,通常由一个强大的LLM(如GPT-4、Claude 3)担任。它负责所有核心的认知任务。
- 自然语言理解 (NLU): 深度理解用户的指令、意图、上下文和约束条件。
- 任务拆解: 将复杂的高级目标分解为一系列可执行的、更小的子任务。
- 逻辑推理: 进行因果分析、条件判断和多步逻辑推演,以制定合理的行动计划。
- 自我反思与修正: 分析执行结果,识别错误,并生成修正策略。
LLM的推理能力是Agent智能水平的上限。
2.2 感知与行动:工具调用 (Tool Calling)
若说LLM是心智,工具则是Agent与数字领域互动的“肢体”。Agent通过激活外部设备来收集信息和完成任务,显著拓宽了其功能范围。
| 工具类别 | 典型实例 | 主要功能 |
|---|---|---|
| 信息获取类 | 搜索引擎API、数据库查询接口、公司内部知识库 | 获取即时、私密或专业领域的知识,补充LLM知识的延迟性和局限性。 |
| 任务执行类 | 代码解析器、RPA接口、各种SaaS应用的API(如CRM、ERP) | 执行具体任务,如发送电子邮件、创建订单、修改代码、部署服务。 |
| 人机交互类 | 对话接口、表单生成工具、确认弹出窗口 | 在重要环节向用户请求澄清、获得授权或展示成果。 |
工具调用的成功率和精确性是评估Agent系统稳健性的核心标准。
2.3 记忆:状态管理和知识积累
为了处理需要多轮次交流的复杂任务,Agent必须拥有记忆功能。
短期记忆 (Working Memory):通常指在一个会话期间,LLM能处理的上下文信息。它用于追踪当前的对话状态、子任务进展和临时变量。上下文窗口的大小直接影响短期记忆的容量。
长期记忆 (Long-term Memory):Agent将重要信息、用户偏好、成功案例等持久保存至外部数据库(通常是向量数据库)中。在未来任务中,可通过检索机制唤醒这些记忆,实现个性化的服务和持续的学习。
有效管理记忆是Agent处理长期、复杂任务,并维持行为一致性的重要基础。
2.4 知识增强:检索增强生成 (RAG)
RAG机制是目前缓解LLM“想象”问题,并为其引入私有领域知识的主要方法。它如同给Agent提供了一本随时可查阅的“参考书”。
通过RAG,Agent的回答能够基于可靠的数据源,提高了准确性和可追溯性,这对于企业级应用尤为重要。
2.5 策略:规划与反省机制
对于非线性、多阶段的复杂任务,简单的“思考-行动”循环是不足够的。Agent需要更高级的规划与反省能力。
规划 (Planning):在行动之前,Agent会预先制定一个完整的任务树或行动序列。这有助于它预见可能的障碍,优化资源分配,并确保所有子任务服务于最终目标。
反省 (Reflection):在执行过程中或任务完成后,Agent会回顾整个行动流程。它会总结哪些策略有效,哪些无效,并将这些“经验和教训”存储到长期记忆中,用于指导未来的决策。
规划的深度和反省的有效性,决定了Agent解决复杂问题的能力上限。
三、经济模型:成本效益与商业模式的变革

技术的进步最终需通过商业上的可行性来验证。AI Agent正引发新的经济模型和商业范式的转变。
3.1 成本效益分析:LLM路径 vs. 传统RL路径
传统上,建立专门的智能体主要依赖于强化学习(RL),如AlphaGo。而由LLM驱动的Agent则提供了一种成本效益更高的路径。
| 对比维度 | 传统强化学习 (RL) Agent | LLM驱动的Agent |
|---|---|---|
| 核心推动力 | 奖励函数 (Reward Function) | 通用语言理解和推理 |
| 开发成本 | 非常高。需要专家精心设计奖励函数,并构建高仿真的模拟环境进行大规模训练。 | 相对低。主要成本在于提示工程、工具API的集成和少量微调。 |
| 泛化能力 | 较弱。模型通常仅适用于训练时的具体任务,迁移至新任务的成本较高。 | 较强。一个预训练好的LLM可以通过不同的提示和工具,适应多种不同的场景。 |
| 数据依赖 | 较高。需要大量交互数据来学习最优策略。 | 较低。依赖于LLM的零样本/少样本能力,对特定任务的训练数据需求较少。 |
| 可解释性 | 较差。决策过程通常是黑箱,难以解读。 | 较好。通过思维链(CoT)等技术,可以让Agent解释其决策逻辑。 |
LLM路径大幅降低了构建智能体的门槛,使Agent技术得以被更广泛的企业采用。
3.2 新的权衡:推理成本、延迟与质量
尽管开发成本降低,但LLM驱动的Agent在运行时也面临新的经济权衡,即“成本-延迟-质量”的不可能三角。
成本 (Cost):更强大的模型(如GPT-4 Turbo)推理性能更佳,但每个Token的成本也更高。复杂的Agent执行链会导致大量的LLM调用,从而累积成本。
延迟 (Latency):高性能的模型通常响应速度较慢。多步骤规划和工具调用链会进一步增加端到端的延迟,影响用户体验。
质量 (Quality):模型的推理能力、工具的可靠性、记忆的准确性共同决定了任务的最终完成质量。
在实际工程中,需要在这三者之间找到一个动态平衡。例如,可以使用模型路由(简单任务使用小型模型,复杂任务使用大型模型)、结果缓存、异步执行等策略进行优化。
3.3 商业模式:从SaaS到AaaS的转变
AI Agent正推动软件服务模式从SaaS(软件即服务)向AaaS(Agent即服务)发展。
SaaS (Software as a Service):核心在于提供“功能”。用户购买软件的功能集合,并自行学习如何操作这些功能来完成任务。商业模式多为按席位/订阅付费。
核心在于提供“结果”。用户直接提出业务目标,由Agent自主实现。软件的复杂功能被隐藏在Agent之后,用户只需与一个自然语言界面交流。
这种转变将引发计价方式的根本变革。
3.4 计价革命:按效果付费 (Pay-per-Outcome)
AaaS模式使按效果付费成为可能。服务商不再仅因软件的使用权限收费,而是依据Agent为客户产生的实际业务价值来计费。
销售Agent:可按其带来的销售线索数量或最终成交金额的比例收费。
客服Agent:可按其独立解决的工单数量或提高的客户满意度评分收费。
供应链Agent:可按其优化的库存周转率或减少的物流成本收费。
这种模式将服务商与客户的利益紧密结合,促使服务商持续优化Agent的效能,同时也确保客户的每一笔投资都能直接转化为业务成果。
(当前字数:4489字)
我将继续撰写剩余部分,请稍候。
?????
四、场景落地:重塑行业的典型应用剖析
AI Agent的应用潜力正在各行业中展现。它不仅简单替代某个软件,而是通过端到端的流程自动化,重塑特定领域的工作流程。
4.1 研发与运维 (DevOps)
在软件开发生命周期中,Agent可以担当“永不疲惫的初级工程师”和“资深运维专家”的角色。
错误诊断与修复:当CI/CD管道失败或线上服务触发警报时,Agent可以自动分析日志、读取错误堆栈,甚至尝试定位到问题代码行。对于常见错误,它能基于知识库或历史经验,自动生成修复代码的补丁并提交Pull Request。
自动化测试:开发者只需用自然语言描述测试案例,Agent就能自动生成测试脚本、执行测试并生成结构化的测试报告。
基础设施管理:通过调用云服务提供商的API或Terraform等IaC工具,Agent可根据流量预测自动扩展或缩减服务器资源,或根据安全策略自动修复配置漏洞。
4.2 项目与协同管理
Agent正在成为项目经理的得力助手,帮助他们从繁琐的流程协调中解脱出来。
任务自动分解与排程:项目经理输入“上线新版APP的3.0版本”这一高级目标。Agent能自动将其分解为UI设计、前端开发、后端开发、测试、部署等一系列子任务,并根据依赖关系和预计工时,生成初步的项目排程(甘特图)。
进度跟踪与风险预警:Agent可以持续监控代码提交、任务看板状态和成员的工作日志,自动更新项目进度。当发现某个关键任务延迟可能影响最终交付时,它会主动向项目经理发出预警。
会议纪要与行动项跟进:Agent可以作为“会议助理”参与在线会议,实时生成会议纪要,并自动识别其中的行动项(Action Items),将其创建为任务并指派给相关责任人。
4.3 客户服务与销售
在客户互动频繁的领域,Agent能够提供更深入、更个性化的服务。
多轮澄清式客服:面对用户“我的订单有问题”这类模糊请求,Agent不会简单地返回FAQ链接。它会主动询问“请问是哪个订单号?”“具体是物流问题还是商品质量问题?”,通过多轮对话澄清用户意图,然后直接调用后台系统查询订单状态或创建售后工单。
策略建议型销售:销售Agent在与潜在客户沟通时,可以实时分析客户的行业、职位和历史互动记录,动态调整沟通策略和产品推荐。它甚至能在谈判陷入僵局时,根据预设规则向销售人员提供折扣建议或备选方案。
4.4 金融分析与决策
金融行业对数据处理的及时性和准确性要求极高,Agent在此大有可为。
数据到决策的自动化:分析师只需设定分析目标,例如“评估A公司第二季度的偿债能力”。Agent会自动从财报数据库、市场新闻、行业研报等多个数据源收集信息,进行数据清洗,计算关键财务比率(如流动比率、速动比率),并最终生成一份包含数据、图表和初步结论的分析报告。
量化策略研究:研究员可用自然语言描述一个交易策略(如“当某股票的20日均线上穿60日均线时买入”),Agent可以自动将其翻译成代码,并在历史数据上进行回测,输出策略的夏普比率、最大回撤等关键性能指标。
4.5 供应链管理
复杂的供应链网络是Agent发挥全局优化能力的理想舞台。
预测-补货-调度闭环:Agent可以整合销售预测、实时库存、供应商产能和物流信息,构建一个完整的决策闭环。它能自动预测未来的产品需求,生成最佳的补货订单,并规划最高效的物流配送路线,从而在保证服务水平的同时,最小化库存成本和运输成本。
?????
五、组织再造:生产关系的深刻重构

AI Agent带来的影响远超效率提升。它正以前所未有的方式,渗透到企业的组织结构、协作模式和权力分配中,重构着现代企业的“生产关系”。
5.1 组织结构:从金字塔到扁平化网络
传统的层级式(金字塔)组织结构,其设计初衷是为了保证信息上传下达的准确性和指令执行的一致性。然而,这种结构也带来了决策链条长、响应速度慢、跨部门协作困难等问题。AI Agent正在从根本上瓦解这种结构的必要性。
中层角色的转变
大量的中层管理岗位,其主要职责是信息的传递、任务的分配与协调、流程的监督实施。这些职责正是AI代理擅长替代的领域。未来,中层管理者的角色将从“监督者”和“传达者”转变为更具战略性的“指导者”和“赋能者”,专注于团队成员的能力提升和创新激励。
决策权力的下放:代理能够为前线员工提供实时的数据洞察和决策支持,使他们在自己的权限范围内做出更明智、更迅速的决定,而无需层层上报。这促进了组织向更加扁平化、网络化的结构发展。团队可以像特种部队那样,围绕特定目标快速组建、高效协作,并在任务完成后迅速解散或重组。
5.2 岗位分工:从执行者到策略与创造者
AI代理的大规模应用,将引发一场深刻的岗位职责变革。人类员工的价值重心将从重复性的执行任务,向两个方向转移。
| 价值转移方向 | 核心职责 | 所需能力 |
|---|---|---|
| 上游:策略与规划 | 提出正确的问题、设定清晰的目标、设计代理的合作规则、评估最终业务效果。 | 商业洞察力、批判性思考、战略规划能力。 |
| 下游:创造与人文 | 进行革命性创新、处理复杂的人际关系、提供情感支持、进行伦理判断。 | 创造力、同情心、沟通协作能力、伦理素养。 |
数据和工具将成为员工的“新同事”。未来的核心竞争力,不再是你个人能完成多少执行任务,而是你是否能高效地管理和调度一个由多个AI代理组成的团队,去实现远超个人能力范围的重大目标。
5.3 协作边界:人机协同的新范式
人与机器的协作关系正在被重新定义。
过去:人是主体,机器是工具。人需要学习工具的复杂操作,适应工具的“思维方式”。
现在:人与代理是伙伴。代理能够理解人的自然语言和模糊意图,主动适应人的工作习惯。协作的界限变得模糊,代理深入到业务流程的每一个环节。
这种新型协作关系要求企业重新考虑其内部的知识管理、沟通协议和激励机制。例如,如何让代理高效地访问和利用企业内部的非结构化知识(如会议录音、聊天记录)?如何设计一套人与代理都能理解和遵循的沟通与协作标准?
六、现实挑战:商业化落地的瓶颈与风险
尽管前景广阔,但AI代理的大规模商业应用仍面临一系列严重的技术、工程和治理挑战。
6.1 技术瓶颈:当前代理的“阿喀琉斯之踵”
- 幻觉与错误放大:这是大型语言模型固有的问题。在代理的多步执行链中,一个环节的微小幻觉可能会在后续步骤中被不断放大,最终导致整个任务的灾难性失败。
- 工具误用与鲁棒性不足:代理在选择和使用工具时,可能会出现理解偏差(选错工具)或参数错误(用错参数)。外部API的变更、网络延迟或服务不稳定,都会严重影响代理的执行成功率。
- 记忆与长期一致性:对于需要长时间运行或跨越多次交互的任务,代理很容易“忘记”早期的关键信息或约束条件,导致后续行为出现矛盾或偏离目标。
- 多代理协作难题:目前,不同厂商、不同领域的代理之间缺乏统一的通信协议和上下文共享标准。这使得构建一个能够协同工作的“代理军团”变得非常困难,形成了一个个新的“智能孤岛”。
6.2 工程与治理:从PoC到生产的鸿沟
将一个在实验室里表现良好的代理原型,部署到复杂的生产环境中,需要跨越巨大的工程鸿沟。
- 可观测性与可解释性不足:当代理执行失败时,我们往往很难快速定位问题所在。它的决策过程像一个黑箱,缺乏清晰的日志、监控和调试手段。
- 安全与合规压力:赋予代理调用内部系统API和访问核心数据的权限,无异于在企业内网中引入了一个“超级实习生”。如何进行严格的权限控制、操作审计和数据防泄露,是一个巨大挑战。
- 成本失控风险:由于代理的执行链是动态生成的,其对大型语言模型API的调用次数可能远超预期,导致云服务成本失控。需要建立精细化的成本监控和预算限制机制。
6.3 落地路径:务实的渐进式策略
企业在引入AI代理时不应盲目追求全面覆盖,而应采取一种务实、渐进的策略。
- 以终为始,选择切入点:从业务价值出发,选择一个KPI明确、流程相对封闭、且容错率较高的场景作为概念验证(PoC)。例如,内部IT支持问答、营销文案生成等。
- 逐步扩展,迭代优化:在初步验证成功后,逐步将代理应用到更关键、更复杂的业务链路中。在这个过程中,并行建设企业内部的知识库、工具接口(API)和提示/微调体系,为代理提供“养料”和“武器”。
- 建立AgentOps体系:借鉴DevOps的理念,建立一套专门针对代理的运维和治理体系(AgentOps),涵盖监控、审计、回放、A/B实验和可追溯链路,确保代理在生产环境中的稳定、安全和高效运行。
七、未来展望:迈向智能经济的基础设施

AI代理的发展仍在初期,但其演进方向已经越来越明确。
7.1 技术趋势
多模态交互
Agent将不再局限于文字。它将能够解析图像、声音、视频,并通过实时语音实现更加自然的交流,成为真正的“数字人”。
边缘与私有化推理:为了减少延迟、保障数据隐私和节约成本,推理任务将越来越多地从云服务器转移到边缘设备或企业私有化的模型部署。
协议化协作:类似于TCP/IP协议对互联网的作用,未来将会有开放、通用的多Agent互操作协议出现,使不同的Agent能够无缝发现、沟通和协作,形成一个庞大的智能网络。
7.2 商业生态
“Agent应用商店”的兴起:将会有类似App Store的平台,聚集大量针对不同行业、不同职责的专业Agent。企业和个人可以根据需求订阅,迅速建立自己的Agent工作流程。
效果计价成为普遍模式:随着Agent能力的增强和价值评估系统的完善,按效果收费的商业模式将成为主流,软件行业将从“销售功能”彻底转变为“交付结果”。
最终,AI Agent将超越生产工具的角色,升级为未来智能经济的新基础架构。它将如同今日的水、电、网络一般,无处不在,深入社会生产和个人生活的各个角落。
结论
AI Agent的兴起,标志着人机合作模式的根本变化。它不仅是生产工具的终极形式,也是组织变革的推动者。
对于技术专业人士而言,这意呈着我们需要从创建特定的“功能”转向设计和协调智能的“工作流”。对于企业领导者来说,这不仅是一个技术升级的机会,也是一个重新考虑组织架构、企业文化及商业模式的战略机会。
这场从释放生产力到重塑生产关系的双重革命,既充满机会,也带来挑战。那些能深刻理解其技术本质并勇于进行组织变革的先驱者,无疑将在这一波潮流中占据最佳位置,塑造下个时代的企业格局。
????????
【省心锐评】
Agent的关键在于自主性,而非自动化。它以“目标导向”替代“命令导向”,将人们从流程执行中解放出来,集中精力于策略和创新。这不仅是一场工具革命,更是组织与协作模式的深刻重塑。


雷达卡


京公网安备 11010802022788号







