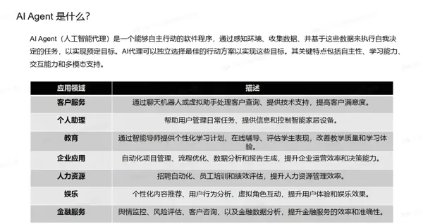
什么是Agent?
AI 领域的技术发展路径:Prompt 工程 -> Prompt Chain 或 Flow -> Agent、多Agent
AI Agent 的基本框架如下图所示:
基于大规模模型的Agent不仅能为每个人提供增强能力的个性化智能助手,还将重塑人机协作的方式,促进更广泛的人机融合。生成式AI引发的智能革命至今已展现出三种人机协作模式。
相比于嵌入模式和副驾模式,智能体模式显然更为高效,可能成为未来人机协作的主要方式。
AI Agent 正在重新塑造软件的定义
AI Agent将推动软件架构从面向过程转向面向目标。当前的软件(包括应用程序)通过一系列预先设定的指令、逻辑、规则和启发式算法固定流程,确保软件运行结果符合用户的期望,即用户根据指令逻辑逐步操作以实现目标。这种面向过程的软件架构具有较高的可靠性和确定性。然而,这种面向目标的架构仅适用于特定领域,无法普遍应用于所有领域,因此标准化和定制化之间的平衡成为SaaS行业面临的挑战之一。
AI Agent模式将原本由人类主导的功能开发,逐步转变为以AI为主要驱动力。利用大规模模型作为技术基础,Agent作为核心产品形式,将传统软件预设的指令、逻辑、规则和启发式算法的任务层级转换为目标导向的智能体自动生成。这样,原本的架构只能应对有限的任务,而未来的架构则能处理无限范围的任务。[11]未来的软件生态系统中,不仅最高层次与所有人的互动媒介是Agent,整个产业的发展,包括底层技术、商业模式、中间件,乃至人们的日常生活习惯和行为都将围绕Agent进行转变。
智能体(AI Agent)的核心技术栈
哪些大公司正在投入资源研发Agent
目前较为知名的一些Agent产品
Agent的应用场景分类
AI Agent的未来市场趋势
Agent接下来可能向两个方向同步进化。
一是辅助人类工作的智能体,通过执行各类任务来支持人类,重点在于工具属性;
二是向拟人化发展的方向,能够自主做出决定,拥有长期记忆,具有一些类人的特性,侧重于类人或超人的属性。
实例:AI 编码Agent
Agent最适宜的应用场景是那些既复杂又具有价值,技术可行,且失败风险低或监控成本不高的任务。
编程场景正好符合这些特点,辅助编程 -> 协同编程。
AI 编码与人工编码的优势与劣势对比:
AI相比人的优势:
- 通过计算能力和大量数据训练,轻松超越人类大脑的容量限制,掌握远超人类的知识宽度
- 凭借推理能力和二进制输出,远超人类物理输出(手动、语音)的能力上限,实现卓越的输出速度
- 依靠强大的推理分析能力,超越人类物理输入(视觉、听觉)的能力上限,达到人类难以匹敌的输入速度
AI相比人的劣势:
- 人类对业务更加熟悉,特别是很多隐性知识未形成文档或难以用文字表达
- 人类在处理大型独特架构和复杂业务逻辑方面表现更好,尤其是针对公开知识库中罕见的独特业务需求(这些内容不在AI训练数据中)
- 人类对历史遗留问题有更深入的理解,尤其是跨部门联动的问题,这类问题通常超出AI的处理范围
适用场景分析
AI 编码最适合的场景:
- 模板化、重复性、高度模式化的代码编写(如API调用封装、CRUD、测试案例生成)
- 辅助学习新语言/框架(可迅速生成示例代码)
- 快速原型开发和概念验证(Proof of Concept)
- 初步调试、定位错误(配合人类验证)
人类编码更具优势的场景:
- 复杂架构设计(需要全局视角和业务长期发展计划)
- 需求不明确(需要持续探索和调整方向)
- 高安全性和高合规性的系统
- 核心业务逻辑(涉及隐性知识和战略技术决策)
未来趋势将是“人机协作”,而非完全替代:
- 需求 & 架构 -> 人类主导
- 实施 & 重复性工作 -> AI执行
- 审核 & 调整 -> 人类验证 + AI辅助检查
这种模式能够兼顾效率、质量、安全性和成本。
总体而言,AI通过计算能力的无限扩展,能够达到人类难以比拟的知识广度和输入输出速度。但因AI尚未达到高级智能水平,且无法获得所有信息,在处理复杂业务和独特需求方面仍不及经验丰富的开发者。
AI 编码能做什么
AI目前更擅长完成从零到一的Demo以及确定性高、通用性强的工作任务。
比如,如果我打算构建一个连接阿里云、Kimi、OpenAI 等多个供应商的大模型调用平台,采用常规方法,我需要参考各供应商的文档,研究接口协议和示例 Demo。如果缺乏所需语言的实现,还需自行理解接口并重新编写,整个过程较为耗时。而利用 AI,我可以直接让它学习相关文档,按我指定的语言实现功能,遇到问题也能让 AI 自动分析解决,显著提高了效率。
面对复杂的业务需求时,作为开发者需要整理出**项目架构、技术栈需求、编码标准、需求说明、任务流程和边界处理等多方面信息。**过去许多开发者可能只是在心中构思这些内容就直接开始编码,但使用 AI Coding 则需要将这些信息系统地展示给 AI。
可以将 AI 看作是一个基础知识扎实、理解能力强但没有相关业务背景的外包人员,需要将业务和技术规范详细记录下来,AI 才能更有效地发挥作用。
正如程序员对产品经理的一句式需求感到不满一样,AI 也对程序员的一句式方案感到困扰。程序员根据产品经理的一句式需求产出的结果与产品经理的预期之间存在差异,AI 在这方面的问题只会更加明显。



雷达卡







京公网安备 11010802022788号







