
VMS机械手触觉感知测量物体物理属性
一、技术种类与工作原理
电容式传感技术根据其结构、应用场景和原理,主要分为以下几种:
- 表面电容式(Surface Capacitive Sensing)
工作原理:传感器表面覆盖一层均匀的导电材料(如ITO)作为电极。当导体(如手指)接触时,会在传感器表面电极之间形成耦合电容,导致电容值发生变化。控制器通过检测四个角落或边缘的电流变化来定位触摸点。
特点:结构简单,成本低廉。但仅能识别导体接触,对环境温湿度敏感,通常不支持多点触控。
- 投射电容式(Projected Capacitive Sensing, 简称P-Cap或PCA)
工作原理:使用交叉排列的透明电极阵列(如菱形图案)生成电场。手指(无论是导体还是绝缘体,后者通过介电常数变化)接近或接触时,会干扰电极间的电场分布,导致互电容或自电容的变化。通过扫描矩阵,可以准确地定位触摸点。
特点:是目前的主流技术。可以在保护盖板(如玻璃、亚克力)下工作,支持多点触控,具有较强的抗干扰能力。设计较为复杂,需要专用控制芯片(IC)和算法。
- 电感-电容(LC)谐振式(无线无源)
工作原理:将电容敏感元件与电感线圈结合,形成LC谐振电路。其谐振频率会随传感电容C的变化而变化。外部读取线圈通过磁耦合方式为LC电路提供能量并读取谐振频率的偏移,从而推断出引起电容变化的物理量(如压力、应变、湿度等)。整个过程无需电池和物理连接。
特点:特别适用于难以布线和更换电池的场景,如柔性电子皮肤、植入式传感器。但读取距离通常较短(毫米到厘米级),系统设计和频率解调具有一定的复杂性。
- 基于功能材料的特异型电容传感
工作原理:利用钯(Pd)、氧化石墨烯、聚酰亚胺(PI)等对特定目标(如氢气、湿度、特定化学物质)敏感的功能材料作为电容的电极或介电层。当这些材料与目标物相互作用后,它们的介电常数或体积会发生变化,从而引起电容的变化。
例如,一项研究使用钯纳米粒子(Pd NPs)修饰的三维叉指电极(3D IDE)来检测氢气。氢气在Pd表面吸附形成钯氢化物(PdHx),导致晶格膨胀,改变了电极的有效间距和面积,从而实现了高灵敏度、高选择性的室温氢气检测。
特点:具有高度专一性和高灵敏度。然而,材料的制备和传感器的稳定性仍然是挑战。

无线无源LC传感器的电感-电容谐振电路

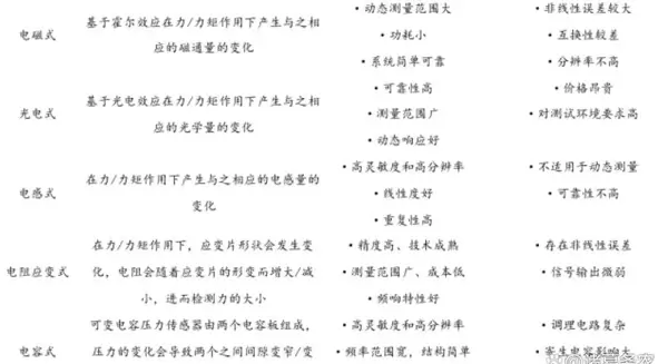
电容式传感器的主要技术类型和特点
二、在人形机器人中的应用进展
由于电容式传感技术具备非接触感知、高灵敏度、易于柔性化等特点,它在人形机器人中得到了广泛的应用:
- 电子皮肤(E-Skin)与触觉感知
这是电容式传感最有前景的应用之一。柔性电容式压力传感器可以像“皮肤”一样覆盖在机器人全身或关键部位(如手掌、指尖),实时监测压力分布和触觉信息。
例如,特斯拉在其Optimus Gen 3机器人的灵巧手上采用了电容式和压阻式混合的电子皮肤方案(指尖使用MEMS电容式,手掌使用薄膜压阻式),以获得更精确的触觉力测量(电容式可测量三维力)和更高的数据采集效率。
国内企业如汉威科技(能斯达)、兆威机电(途见科技)等也在积极研发压阻和电容混合方案的电子皮肤。
华东理工大学开发了一种集成了电容式压力传感和蛇形弯曲传感电路的电子皮肤贴片系统,能够同时监测抓取压力和手指关节的弯曲角度,为灵巧操作提供了多模态反馈。
- 接近觉感知(Proximity Sensing)与安全防撞
投射电容式传感器可以安装在机器人身体表面(如手臂、躯干),形成无形的“接近场”。当人或物体靠近到一定距离但尚未接触时,机器人可以提前感知并减速或停止运动,显著提高了人机协作(HRC)的安全性。
- 灵巧手操作与物体识别
在机器人灵巧手上,电容传感器可以实现以下功能:
- 辅助抓取:在接触前预感知物体的大致轮廓和位置,引导手部进行预形位调整。
- 材质识别:不同材质的介电常数不同,通过电容信号的特征可以帮助识别物体材质(如金属、塑料、木材)。
- 滑移检测:通过高频检测抓握过程中电容信号的微小变化,可以判断物体是否即将滑动,从而及时调整抓握力。
- 人机交互(HMI)
电容触摸屏和触摸按键已经是一项成熟的技术,可用于机器人的控制面板,实现直观的人机交互。此外,基于接近觉的电容传感还可以实现非接触式的手势控制。

机器人电子皮肤贴片系统
三、不足与限制
尽管电容式传感技术有许多优点,但在实际应用中仍存在一些挑战和局限:
- 环境干扰敏感性强
电容传感器容易受到环境温度、湿度变化的影响,因为这些因素会导致空气和许多材料的介电常数变化,进而引起基线漂移或测量误差。
此外,电容传感器还容易受到附近导体或电介质的干扰,以及电磁干扰(EMI)的影响,因此需要良好的屏蔽措施和信号处理算法。
“寄生电容”的影响
传感器自身的电极对地及引线间均存在不可避免的寄生电容。这种寄生电容会削弱系统的灵敏度,并增加噪声,导致测量微小电容变化(通常在fF级别)变得更加困难。
测量距离与精度限制
基于电场的电容式传感的有效感知范围通常有限,尤其是在需要高精度的应用中。尽管测量精度和分辨率很高,但若要实现极高精度(如微米级别的定位),则对传感器的设计、信号处理电路及解析算法有非常严格的要求。
标定与复杂性
电容传感器的输出与测量值之间的关系可能不是线性的,因此需要进行复杂的校准。特别是在需要高精度或多个点测量的应用中,信号处理电路可能会较为复杂,这增加了系统设计的难度和成本。
柔性化与集成化的挑战
尽管柔性电容传感器是当前的研究热点,但确保它们在反复弯曲和拉伸下仍能保持耐久性和稳定性,以及实现高密度、大规模阵列的集成和信号读取,仍是亟待解决的问题。
基于单目视觉的多模态绳驱灵巧手设计
重点难点、主攻方向与技术前沿
新材料与创新结构
新型介电材料与结构的开发:研究具有高介电常数、多孔或微结构(如金字塔、晶格)的弹性介电层,是提高电容式压力传感器灵敏度和量程的关键。例如,使用3D打印技术制造钻石晶格结构的介电层,可将灵敏度提升到0.827 kPa??。
柔性透明电极材料:探讨银纳米线(AgNWs)、碳纳米管(CNTs)、石墨烯等材料作为传统ITO的替代品,以增强柔韧性和稳定性。
功能性敏感材料:例如钯纳米粒子(Pd NPs)用于氢气检测,聚酰亚胺(PI)用于湿度检测等,赋予电容传感器特定的感知能力。
先进制造工艺
增材制造(3D打印):用于快速成型复杂的电极图案和三维介电层微结构,支持定制化和高性能传感器的生产。
MEMS(微机电系统)技术:用于生产小型化、低能耗、高度一致的电容传感器,如特斯拉灵巧手指尖采用的MEMS电容式传感器和用于氢气检测的3D叉指电极(3D IDE)。
无线无源与集成化
电感-电容(LC)谐振传感器:通过磁耦合实现无线无源读取,大大简化了柔性电子皮肤和植入式传感器的系统集成难度,成为前沿研究方向之一。
多模态传感融合
电容-压阻混合方案:类似于特斯拉和智元机器人采用的方法,结合电容式(高灵敏度、多维度力测量)和压阻式(成本低、稳定性好)传感器的优点,二者相辅相成,提高整体感知的可靠性。
与其他传感器的融合:将电容传感提供的触觉、接近觉信息与视觉传感器提供的图像信息相结合,通过AI算法进行综合处理,构建对环境更加全面和可靠的感知。
人工智能赋能
运用机器学习(特别是深度学习)算法处理电容传感器阵列产生的高维数据,用于目标识别、材料分类、手势识别等复杂任务。
开发自适应补偿算法,减少环境温度湿度变化和电磁干扰对测量结果的影响。
总结与展望
电容式传感技术因其高灵敏度、非接触感知能力和易于柔性集成等特点,已成为人形机器人获取触觉和接近觉信息的重要手段,对于实现安全、灵巧的人机交互至关重要。其发展趋势包括:
- 融合化:与其他传感技术(如压阻)结合,与视觉等其他模式的传感器融合,相互补充。
- 智能化:与AI算法深度融合,从数据中提取更深层次的信息。
- 柔性化与无线化:向柔性、可拉伸、无线无源的“电子皮肤”形式发展,更适合覆盖机器人复杂的表面。
- 微型化与高性能化:通过MEMS技术和新型微结构设计,不断提高性能同时减小体积。
未来的理想状态是,人形机器人将配备一层高度集成、多功能、自适应的“智能电容皮肤”,能够悄无声息地感知细微的触觉、预知即将到来的接触,甚至感知环境中的化学变化,使机器人能够以更安全、更智能的方式融入人类社会。
免责声明
本文主要内容来源于公开信息和资料,部分引用了AI技术,仅供学习参考,不作为任何决策依据,风险自负。


雷达卡


京公网安备 11010802022788号







