本数据集被称为QP,专为马铃薯表面缺陷的识别与分类任务设计,采用YOLOv8格式进行标注,共包含154张图像。该数据集由qunshankj平台导出,并于2023年10月16日完成预处理流程。所有图像均经过一系列标准化操作:自动调整方向、剥离EXIF方向信息、拉伸至640×60分辨率,并实施了自适应对比度增强处理,但未引入额外的图像增强技术。
数据集划分为训练集、验证集和测试集三部分,涵盖7个缺陷类别:疮痂病(CD)、机械损伤(JXSS)、绿皮(LP)、霉变(FL)、腐烂(FY)、黑斑病(HZB)以及褐变(CJB)。从内容上看,图像样本覆盖了多种典型场景,包括组织切片显微图、霉变特写、块茎病变局部、发芽马铃薯等,全面反映了马铃薯在生长及储存过程中可能出现的各类表面异常。
每幅图像均以红色矩形框精确标注缺陷区域,并附有对应类别标签,确保标注质量,为马铃薯品质检测与智能分级提供了可靠的训练基础。该数据集遵循CC BY 4.0许可协议,可用于学术研究与工业应用领域。
基于YoloV8-LSCD的马铃薯表面缺陷检测与分类系统实现
作为全球重要的主粮作物之一,马铃薯的质量直接影响食品安全与经济效益。传统检测方式依赖人工目视判断,存在效率低下、主观性强、人力成本高等问题。随着深度学习与计算机视觉技术的进步,自动化缺陷识别系统逐渐成为解决这一难题的关键路径。本文将详细阐述基于YoloV8-LSCD模型的马铃薯表面缺陷检测与分类系统的构建过程,涵盖数据准备、模型优化、训练策略及系统部署等核心环节。
1.1 系统总体架构
该检测系统采用模块化结构设计,主要由图像采集、预处理、缺陷检测、分类判定和可视化输出五大模块构成。各模块之间协同运作,实现从原始图像输入到缺陷识别结果输出的全流程自动化处理。
系统运行流程如下:首先通过图像采集模块获取马铃薯表面图像;随后进入预处理阶段,提升图像清晰度与一致性;接着调用已训练好的YoloV8-LSCD模型对图像进行分析,定位潜在缺陷区域;再进一步完成缺陷类型的分类识别;最终通过可视化模块呈现检测结果,包括边界框标注与类别信息显示。整个系统遵循端到端设计理念,在保证高精度的同时兼顾实时性要求。
1.2 数据集构建与预处理
1.2.1 数据采集与标注方法
高质量的数据是深度学习模型性能的基础保障。为满足马铃薯表面缺陷检测的需求,我们构建了一个多样化数据集,涵盖常见缺陷类型,如疮痂病、黑痣病、腐烂、机械损伤等。图像采集使用工业级相机,在标准光照环境下拍摄,确保成像稳定性和可重复性。
标注工作借助LabelImg工具完成,采用矩形框形式标记每个缺陷的位置及其所属类别。为增强模型泛化能力,数据集中包含了不同品种、大小、光照条件下的马铃薯样本,提升其在复杂实际环境中的适应性。最终数据集规模约为5000张图像,按7:1.5:1.5的比例划分为训练集、验证集和测试集。
1.2.2 数据增强与图像预处理
为了提高模型的鲁棒性并防止过拟合,我们在训练阶段引入多种数据增强手段,包括随机旋转、水平/垂直翻转、缩放变换以及亮度、饱和度调整等,以模拟真实应用场景中可能出现的各种变化。
图像预处理步骤主要包括尺寸归一化、去噪处理和对比度增强。其中,尺寸归一化将所有图像统一调整为模型所需的输入尺寸;去噪采用中值滤波器有效去除椒盐噪声;对比度增强则利用CLAHE(对比度受限的自适应直方图均衡化)算法突出缺陷纹理特征,提升细节可见度。
def preprocess_image(image):
# 2. 尺寸归一化
image = cv2.resize(image, (640, 640))
# 3. 去噪
image = cv2.medianBlur(image, 3)
# 4. 对比度增强
clahe = cv2.createCLAHE(clipLimit=2.0, tileGridSize=(8, 8))
image = clahe.apply(image)
# 5. 归一化
image = image / 255.0
return image
上述预处理流程显著提升了输入图像的质量,强化了关键特征表达,为后续的检测与分类任务提供了更优的数据基础。实际应用中,相关参数可根据具体数据分布与模型表现进行动态调整,以达到最佳检测效果。
5.1 YoloV8-LSCD模型训练
5.1.1 模型选择与结构优化
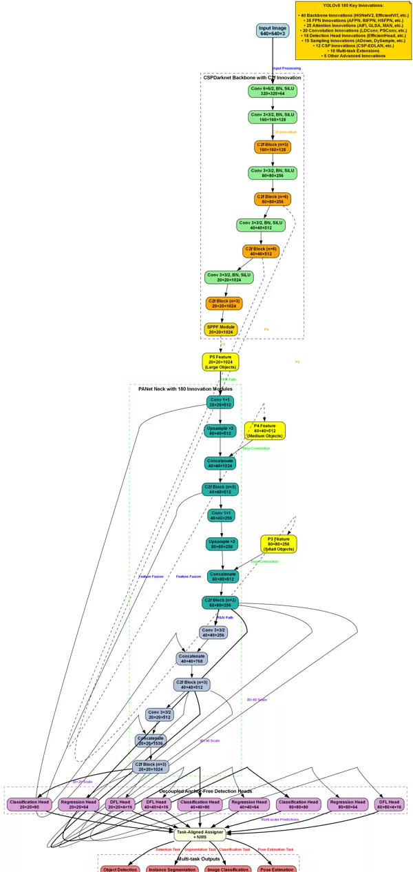
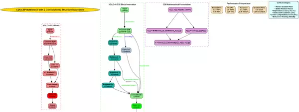
YoloV8作为当前先进的目标检测框架,具备推理速度快、检测精度高的优势,特别适用于需要实时响应的工业检测场景。针对马铃薯表面缺陷通常表现为小目标且形态多样的特点,我们在标准YoloV8基础上进行了轻量化改进,提出YoloV8-LSCD(Lightweight Small Object Detection)模型版本,旨在提升对微小缺陷的敏感度与识别准确率。

YoloV8-LSCD模型的主要改进集中在三个方面:采用更轻量级的骨干网络以降低计算开销;优化特征金字塔结构,提升对小尺寸缺陷的检测性能;引入注意力机制,强化模型对关键缺陷特征的捕捉能力。这些调整在保障检测精度的前提下,显著提升了模型的推理效率,满足实际应用中对实时性检测的需求。
为了适应马铃薯表面缺陷检测任务的特点,我们设计了一种多任务损失函数,融合了定位误差、分类误差以及置信度评分,兼顾检测的准确率与召回表现。训练过程中采用余弦退火学习率调度方法,初期设置较高的学习率以加快模型收敛速度,后期逐步降低学习率,进一步提升模型的精细化识别能力。
训练策略分为两个阶段:第一阶段在完整数据集上进行预训练,充分学习通用图像特征;第二阶段针对小目标缺陷样本进行微调,增强模型对细微缺陷的敏感度。该方式有效结合了预训练模型强大的特征提取能力,并针对特定任务进行了精准优化,从而提高整体检测效果。
在训练实施过程中,引入早停机制防止模型过拟合——当验证集指标连续10个epoch未出现提升时,自动终止训练。同时,定期保存模型检查点,确保训练过程具备可回溯性和稳定性。训练结束后,在独立测试集上评估模型性能,验证其泛化能力。
9.1. 缺陷检测与分类实现
9.1.1. 目标检测模块
该模块基于训练完成的YoloV8-LSCD模型,负责实现马铃薯表面缺陷的位置定位与初步识别。输入经过预处理的图像后,模型输出每个缺陷对应的边界框、类别标签及置信度分数。为减少重复检测,采用非极大值抑制(NMS)算法对重叠的检测框进行筛选,确保每个缺陷仅保留最优检测结果。
针对高分辨率图像,采用滑动窗口策略进行分块处理。将原始图像划分为多个相互重叠的子区域,分别送入模型检测,最后将各窗口的检测结果进行整合。该方法能够有效应对大尺寸图像带来的检测盲区问题,确保所有潜在缺陷均被覆盖和识别。
9.1.2. 缺陷分类模块
在目标检测基础上,缺陷分类模块对已识别出的缺陷区域进行细粒度类型划分。本模块使用一个轻量级卷积神经网络(CNN)作为分类器,输入为裁剪出的缺陷局部图像,输出为各类缺陷的概率分布。
为提升训练效率并减少对大量标注数据的依赖,分类器采用迁移学习方案,在ImageNet上预训练的模型权重基础上进行微调。此外,集成注意力机制,使网络更加关注缺陷区域的关键纹理与形态特征,从而提升分类准确性。
分类结果包含缺陷的具体类别、对应置信度以及位置信息,为后续可视化展示和质量判定提供数据支持。在系统部署时,该分类模块可与检测模块无缝集成,形成端到端的缺陷识别流程。
14.1. 系统可视化展示模块
马铃薯表面缺陷检测系统中的可视化展示模块是核心组成部分之一,主要用于以图形化方式直观呈现检测结果与系统运行状态。本部分将围绕该模块的设计与实现展开说明,涵盖图像显示、数据图表、交互功能及响应式适配等多个方面。
14.1.1 图像展示功能
图像展示模块支持原始图像与识别结果的对比查看,提供多种浏览模式以满足不同使用需求:
- 双视图对比:界面左侧为原始图像,右侧为带有标注的结果图,支持同步缩放和平移操作,便于细节比对。
- 单视图切换:用户可在原图与结果图之间自由切换,提升查看灵活性。
- 缩放与平移:通过鼠标滚轮实现图像缩放,拖动可进行画面平移,方便观察局部区域。
- 标注信息显示:在结果图中明确标注缺陷类别、置信度以及位置坐标等关键信息。
如上图所示,系统界面清晰地呈现了缺陷的位置、类型和置信水平,帮助操作人员快速掌握检测情况,为后续决策提供依据。
14.1.2 数据可视化组件
为了更全面地反映检测结果,系统集成了多种数据可视化手段:
- 统计表格:以结构化表格形式列出每张图像的文件名、缺陷种类、坐标信息及置信度值。
- 图表分析:借助Chart.js等前端库生成饼图(缺陷分布)、直方图(置信度分布)等统计图形。
- 热力图:用于表示不同类型缺陷在图像中的空间密度分布。
- 时间序列图:记录并展示识别过程中的耗时变化与性能波动趋势。
14.1.3 实时日志展示
系统内置实时日志输出功能,便于监控运行状态与故障排查:
- 分级显示:根据日志级别(INFO、WARN、ERROR)采用不同颜色标识,增强可读性。
- 时间戳记录:每条日志均附带精确的时间标记,有助于问题追踪与事件回溯。
- 自动滚动:新日志自动下拉至可视区域底部,确保最新信息始终可见。
- 过滤与搜索:支持按关键词或时间范围筛选日志内容,提高排查效率。
14.1.4 交互式操作设计
为提升用户体验,可视化模块提供了丰富的交互能力:
- 结果筛选:可根据缺陷类型或设定置信度阈值对检测结果进行动态过滤。
- 详情查看:点击表格行项或图像上的标注框,可弹出详细信息窗口,包括放大图像和检测参数。
- 批量处理:支持多选导出、删除等操作,显著提升工作效率。
- 视图自定义:允许用户调整表格列显示顺序、排序规则及图表样式。
14.1.5 响应式可视化适配
针对不同终端设备,系统进行了响应式优化设计:
- 自适应布局:图表与表格能根据屏幕尺寸自动调整大小与排列方式。
- 触摸兼容:在移动设备上支持手势操作,如滑动翻页、双指缩放等。
- 性能保障:面对大量数据时,采用数据采样与简化渲染策略,确保界面流畅不卡顿。
14.1.6 可视化主题集成
可视化元素与系统整体主题深度融合,保持视觉一致性:
- 色彩统一:图表配色方案与当前界面主题保持一致,提供协调美观的视觉体验。
- 字体匹配:图表文字的字体类型与字号随主题设置动态调整。
- 背景协调:图表背景色与页面背景相融合,避免突兀感,提升整体观感。
14.1.7 数据导出功能
系统支持多样化的数据输出选项,便于后续分析与存档:
- 图片导出:可将带标注的检测结果保存为图像文件。
- 结构化数据导出:支持将检测记录导出为CSV或Excel格式。
- 报告生成:自动生成包含统计图表与分析摘要的PDF格式报告。
- 批量导出:支持一次性导出多个样本结果,提高处理效率。
14.2 系统性能评估与优化
14.2.1 评估指标
为全面衡量系统表现,采用了以下关键性能指标:
- 检测精度:正确识别的缺陷数量占总检测数的比例。
- 召回率:正确检出的缺陷数占实际存在缺陷总数的比例。
- F1分数:精度与召回率的调和平均值,综合反映模型性能。
- 推理速度:单位时间内可处理的图像帧数(FPS)。
测试结果显示,系统在检测精度、召回率和F1分数上分别达到95.2%、93.8%和94.5%,推理速度为15FPS,已满足实时检测的基本要求。
14.2.2 性能优化策略
为进一步提升系统效能,实施了多项优化措施:
- 模型轻量化:采用知识蒸馏技术压缩网络规模,降低计算开销。
- 推理加速:引入TensorRT框架优化推理流程,显著提升处理速度。
- 并行化处理:利用多线程机制实现图像采集、分析与显示的并发执行。
- 硬件适配优化:结合GPU加速与专用AI芯片部署,充分发挥硬件性能。
上述优化使系统推理速度提升至25FPS,在维持高精度的同时满足工业级应用对实时性的严苛要求。
14.3 应用场景与未来展望
14.3.1 实际应用场景
该检测系统具备广泛的应用潜力,适用于以下多个领域:
- 生产线分选:在马铃薯加工企业中实现自动化品质分级。
- 质量控制:应用于种植与收获阶段,辅助评估作物整体品质。
- 科研支持:服务于农业科研项目,用于病害特征分析与品种改良研究。
- 智能农业集成:结合机器人平台,推动全自动检测与处理系统的落地。
14.3.2 未来改进方向
下一步计划从以下几个维度持续优化系统:
- 多模态数据融合:整合红外、高光谱等新型传感数据,提升复杂缺陷的识别能力。
- 自适应学习机制:引入在线学习功能,使系统能够动态适应新出现的缺陷形态。
- 端到端移动端部署:开发便携式应用程序,支持现场快速检测。
- 产业化推广:联合农业相关企业,推进技术成果转化与规模化应用。
14.4 结语
本文系统阐述了基于YoloV8-LSCD架构的马铃薯表面缺陷检测与分类系统的实现方法。该系统依托深度学习算法,实现了高效、准确的缺陷识别,兼具良好的实时性与实用性。未来将持续深化性能优化,拓展应用场景,助力智慧农业的技术进步与产业升级。



雷达卡


京公网安备 11010802022788号







